Adv Sci:椎间盘细胞的“衰老开关”找到!陆军军医大学冯陈诚等团队揭示组蛋白修饰如何关闭细胞能量供应导致退变
椎间盘退变(IDD)是腰痛的主要病因,但其分子机制仍不明确。表观遗传调控在椎间盘退变的发病过程中至关重要。
2026年3月31日,陆军军医大学冯陈诚、董世武、周跃、黄博共同通讯在
Advanced Science(IF=14.1)
在线发表题为
SETD1A Regulates Glycolysis and Senescence of Nucleus Pulposus Cells via H3K4me3–HELZ2/PPARα-HIF1α Axis to Drive Intervertebral Disc Degeneration
的研究论文。
本研究探讨了含SET结构域1A(SETD1A)和组蛋白H3赖氨酸4三甲基化(H3K4me3)在IDD中的作用。通过对人髓核(NP)组织、动物模型、体外培养的髓核细胞(NPC)以及高通量测序分析,研究发现退变髓核组织中H3K4me3水平显著降低。H3K4me3缺失可促进髓核细胞衰老,而SETD1A是其关键上游调控因子。
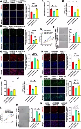
敲低SETD1A可加速髓核细胞衰老并加重椎间盘退变,而过表达SETD1A则发挥保护作用。机制上,SETD1A下调会降低锌指解旋酶2(HELZ2)启动子区域H3K4me3的富集,抑制HELZ2转录及HELZ2/过氧化物酶体增殖物激活受体α(PPARα)复合物功能。
该级联反应进一步导致缺氧诱导因子-1α(HIF1α)下调、糖酵解代谢受损,并最终诱导髓核细胞衰老。综上,SETD1A通过H3K4me3–HELZ2/PPARα–HIF1α轴发挥关键表观遗传调控作用,有望成为椎间盘退变的潜在治疗靶点。

椎间盘变性(IDD)是一种常见的与年龄相关的疾病,其特征为椎间盘(IVD)结构与功能进行性退变,是导致下腰痛的主要原因,严重影响患者生活质量。随着全球人口老龄化,IDD的发病率持续上升,成为日益严峻的公共卫生挑战。髓核细胞(NPCs)对于维持IVD的稳态至关重要。
在衰老过程中,细胞衰老会破坏这种平衡,因为衰老的NPC经历不可逆的细胞周期停滞,并采用与衰老相关的分泌表型,加剧椎间盘基质的降解并促进IDD的进展。进一步了解驱动NPC衰老和IDD过程的分子事件,或许能带来减缓或预防疾病进展的新治疗策略。
表观遗传调控,尤其是组蛋白修饰,近年来已成为退行性疾病的关键因素。李高才等人研究表明,蛋白质甲基化是参与IDD的重要表观遗传机制,主要发生在组蛋白H3的第4、9、27位赖氨酸位点(H3K4、H3K9、H3K27)。在特异性甲基转移酶和去甲基化酶的催化下,这种动态可逆的修饰可调控靶基因表达,并与IDD直接相关。
组蛋白H3第4位赖氨酸三甲基化(H3K4me3)是一种转录激活型表观遗传标记,可通过改变染色质结构、募集转录辅因子并促进RNA聚合酶II活性调控基因表达。启动子区域H3K4me3的异常调控与细胞衰老密切相关。含SET结构域蛋白1A(SETD1A)是介导H3K4me3修饰的核心甲基转移酶,可通过该修饰调控染色质可及性与基因转录。既往研究提示SETD1A可抑制细胞衰老并发挥保护作用,但其与H3K4me3在髓核细胞衰老及IDD中的具体作用仍不明确。

PPARα介导SETD1A和HELZ2对HIF1α和NPC功能的调控效应(摘自
Advanced Science
)
本研究检测了IDD进程中H3K4me3的表达变化,探究了其对髓核细胞的调控作用,并确定SETD1A是该过程的关键上游调控因子。研究进一步验证了SETD1A在髓核细胞衰老及IDD进展中的作用,并阐明了其分子机制。上述发现为髓核细胞功能的表观遗传调控提供了新见解,并提示靶向SETD1A–H3K4me3轴有望成为延缓IDD的有效策略。
原文链接:https://doi.org/10.1002/advs.75105
