乳腺癌内分泌治疗伤了骨头怎么办?Nat Commun研究给出联合治疗新思路
对于激素受体阳性的
乳腺癌
患者来说,芳香化酶抑制剂是控制肿瘤的重要武器。它通过抑制雌激素生成来阻断肿瘤生长信号,但雌激素的缺失也让骨骼和肌肉付出代价:骨量流失加速、肌肉无力、脂肪堆积。这些问题不仅影响
生活质量
,还可能导致患者中断治疗,反而影响预后。有没有一种既能保护骨骼肌肉、又不增加身体负担的方法?
近日,
Nat Commun
上发表的研究给出了新思路。他们发现,一种名为低强度振动的物理干预,每天仅需20分钟,就能显著改善雌激素剥夺带来的骨骼肌肉问题。尤其在骨骼已成熟的个体中,它与临床常用的抗骨吸收药物唑来膦酸联用,效果更为显著。

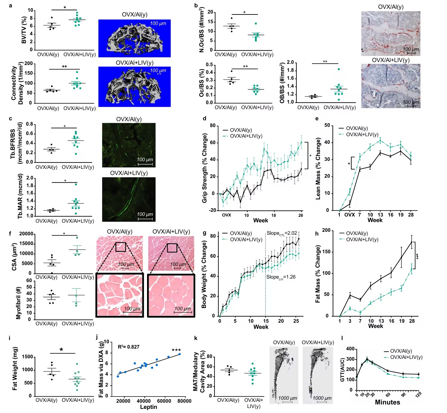
年轻小鼠:单用低强度振动,骨骼肌肉同步改善
研究首先在年轻雌性小鼠中进行。这些小鼠通过手术切除卵巢并持续注射来曲唑,完全模拟了乳腺癌患者接受内分泌治疗后的雌激素剥夺状态。
经过28周每天一次的振动干预,小鼠腰椎的骨小梁体积分数和连接密度显著提升。骨组织形态计量学分析显示,振动治疗使椎体破骨细胞数量减少,成骨细胞数量增加,骨形成速率明显加快。

图1 | 低强度振动对年轻雌激素剥夺小鼠骨骼、肌肉和脂肪的影响
肌肉功能方面同样有积极变化。振动组小鼠前肢抓力在实验后期明显优于未治疗组。组织学分析发现,振动组小鼠股方肌肌纤维横截面积增大,肌纤维间隙减小,提示肌肉质量有所改善。
代谢层面的改善也值得关注。尽管两组小鼠最终体重差别不大,但振动组体重的增长速度明显更慢,全身脂肪量和腹部脂肪垫重量更低。葡萄糖耐量试验显示,振动组小鼠血糖曲线下面积更小,提示糖代谢状态改善。脂肪酸代谢产物分析进一步证实:与雌激素剥夺相关的短链酰基肉碱水平在振动组中被显著压低。
成熟小鼠:联合唑来膦酸,骨骼保护效果更优
当研究对象换成骨骼已发育成熟的雌性小鼠时,情况有所不同。单纯使用振动已难以阻挡雌激素剥夺带来的骨量流失,单用唑来膦酸虽能提高骨密度,但仍低于正常水平。真正交出亮眼答卷的是联合治疗组:振动加唑来膦酸。
联合组小鼠全身骨密度显著高于未治疗组,甚至超越正常对照组。腰椎骨密度在干预4周后就恢复到正常组水平,这一优势持续到实验结束。

图2 | 联合治疗对成熟雌激素剥夺小鼠骨骼参数的影响
显微CT分析显示,联合组腰椎骨小梁更密集、更厚实,股骨皮质骨也更厚。生物力学测试证实,联合组小鼠骨骼抗骨折能力最强。
肌肉功能同样受益。离体肌肉收缩测试表明,联合组小鼠的伸趾长肌在反复刺激下更抗疲劳,表现接近正常对照组。骨髓脂肪方面,雌激素剥夺导致脂肪细胞数量明显增加,但联合治疗使这一增幅大幅回落,骨髓脂肪细胞数量和总面积分别下降62%和36%。

图3 | 联合治疗对成熟雌激素剥夺小鼠肌肉功能和组织学的影响
结语
对于正在接受内分泌治疗的乳腺癌患者来说,骨骼肌肉问题不是小事。它们直接影响生活质量,甚至左右治疗能否坚持到底。这项研究提示,低强度振动作为一种非药物的物理干预,或许能成为解决这一问题的辅助手段。对于年轻患者,它可能独立发挥保护作用;对于骨骼已成熟的个体,将其与唑来膦酸联用,则可能带来更大的骨骼获益。这种将物理疗法与现有药物相结合的策略,为改善患者治疗体验和生活质量提供了值得探索的方向。(
生物谷)
参考文献:
Pagnotti, G.M., Trivedi, T., Wright, L.E.
et al.
Low intensity vibration with zoledronate reduces musculoskeletal weakness and adiposity in estrogen deprived female mice.
Nat Commun
17
, 1808 (2026).
