Hyperactivated Glycolysis Drives Spatially-Patterned Kupffer Cell Depletion in MASLD
Abstract
Metabolic dysfunction-associated steatotic liver disease (MASLD) progression is characterized by hepatic inflammation and cell death, yet the mechanisms underlying Kupffer cells (KCs) loss remain poorly understood. Here, we sought to elucidate the metabolic basis of KCs death during MASLD. Using metabolomics, immunostaining, and flow cytometry, we evaluated metabolic alterations and KCs death throughout early MASLD progression. We found that KCs death is an early hallmark of MASLD, exhibiting greater susceptibility and displaying a spatial distribution consistent with KCs zonation. Moreoever, KCs undergo progressive metabolic reprogramming toward enhanced glucose utilization during MASLD development, which is correlated with KCs death. In combination of biochemical agonist, isotope tracing and primary KCs culture, we further demonstrated that augmented glycolytic metabolism directly drives KCs death
in vitro
. Consistently, using
Chil1
-deficient mice, we further demonstrated that increased glucose utilization accelerates KCs
death in vivo
. Together, these findings establish a causal link between glycolytic activation and KCs loss during MASLD progression, highlighting glucose metabolic pathways as potential therapeutic targets to preserve KCs homeostasis and mitigate MASLD.
Introduction
Metabolic dysfunction-associated steatotic liver disease (MASLD) emerges as a prevalent liver condition in the western world, affecting roughly one-third of the population
1
–
3
. Its incidence continues to climb due to its strong association with obesity, type 2 diabetes, and the metabolic syndrome
4
–
6
. MASLD includes a spectrum of liver disorders, from metabolic dysfunction-associated fatty liver (MAFL), often referred to as steatosis, to metabolic dysfunction-associated steatohepatitis (MASH)
7
. MASH, characterized by steatosis, inflammation, ballooning injury, and varying degrees of fibrosis, marks the initial critical stage of MASLD
8
. Kupffer cells (KCs) are liver-resident macrophages located in the hepatic sinusoids
9
,
10
. Derived from the embryonic yolk sac, KCs can self-renew through proliferation during adult homeostasis
11
. Studies suggest that KCs contribute to triglyceride storage during MASH progression, as demonstrated by depleting CD207
+
KCs in CD207-DTR mice using diphtheria toxin (DT) or by using CD207
ΔBcl2l
1
mice to stimulate a low embryo-derived KCs (EmKCs) status
12
. Upon KCs death, monocyte-derived macrophages (MoMFs) gradually seed the KCs pool and eventually replace the deceased KCs
13
. These MoMFs tend to be more inflammatory than EmKCs, altering the liver’s response in MASH, eventually limiting triglyceride storage and contributing to liver fibrosis
12
,
14
. Researchers, including our team, have observed a gradual decline in KCs during MASLD development
12
,
14
–
17
. However, little is known regarding the dynamic loss of KCs and metabolic changes behind KCs death during MASLD.
Emerging evidence highlights a fundamental role of glucose metabolism in regulating macrophage function, polarization, and survival
18
–
21
. Metabolic reprogramming is a well-established hallmark of macrophage activation and functional adaptation across diverse contexts
22
. Within the unique metabolic milieu of the MASLD liver, characterized by lipotoxicity, insulin resistance, and disrupted nutrient fluxes, it is plausible that KCs metabolism is profoundly altered. However, whether these metabolic perturbations directly contribute to the observed loss of KCs, and through which specific metabolic pathways, remains unclear. Therefore, this study aims to investigate the role of glucose metabolism in governing KCs susceptibility to death during MASLD progression. We sought to define the glucose metabolic alterations that occur in KCs as MASLD develops and to establish a causal link between metabolic reprogramming and KCs loss. Elucidating these mechanisms is essential for advancing our understanding of MASLD pathogenesis and for identifying potential therapeutic targets to preserve KCs homeostasis and mitigate disease progression.
Materials and methods
Animal experiments and procedures
Animals Chil1
-/-
(strain no. T014402),
Chil1
flox//flox
(strain no. T013652), and
Clec4f-cre
[C-type lectin domain family 4-Cre (
Clec4f-cre
), strain no. T036801] mice with a
C57BL/6J
background were purchased from GemPharmatech. Accordingly,
C57BL/6J
mice (strain no. N000013) were used as wild-type (WT) mice. To generate
Clec4f
△Chil1
mice,
Chil1
flox//flox
mice were crossed with
Clec4f-cre
mice and knock out efficiency was examined in KCs previously
17
. All mouse colonies were maintained at the Animal Core Facility of Yunnan University. The animal studies were approved by the Yunnan University Institutional Animal Care and Use Committee (IACUC, Approval No. YNU20220314). Male mice aged 6-8 weeks were used in this study. For 2-Deoxy-D-glucose (2-DG) Treatment in mice, WT C57BL/6J mice were fed a HFHC diet for five weeks. Beginning at week three, mice received intraperitoneal injections of either vehicle or 2-DG (50 mg/kg) every other day for two weeks. Mice were then euthanized for analysis of KCs viability and liver pathology.
Construction of MASLD/MASH mouse model
Mice were provided a high-fat and high-cholesterol diet (HFHC, Research Diet, d12108c, 40 kcal% fat and 1.25% cholesterol) or a high-fat diet (HFD, Research Diet, d12492, 60 kcal% fat). Another group of mice was fed a methionine and choline deficient diet (MCD, Research Diet, A02082002BR). Throughout the feeding period, the body weight and food consumption of the mice were observed and recorded weekly. Once the dietary intervention was completed, the mice were euthanized. Liver and murine serum samples were collected for further analysis. Alanine aminotransferase (ALT) and aspartate aminotransferase (AST) levels in the serum, as well as cholesterol (TC) and triglyceride (TG) levels in both serum and liver tissues, were quantified using commercially available kits (Nanjing Jiancheng Bioengineering Institute). Genotyping Sample preparation and procedure were conducted as previously described
17
.
Data Presentation and Statistical Analysis
Data in graph figures are presented as mean ± standard error of the mean (SEM). Statistical analyses were performed using SPSS Statistics (Version 22). For comparisons between two groups, an unpaired two-tailed Student’s t-test was used, while one-way analysis of variance (ANOVA) was applied for comparisons involving three or more groups. A p-value < 0.05 was considered statistically significant, with p-values indicated where applicable. All cell culture experiments were repeated at least three times independently.
Figure 7
was created using the Figdraw platform (
).
Additional Methods
Additional detailed methods can be found in the Supporting Information.
Results
The death of Kupffer cells is a pathological characteristic during MASLD
To systematically investigate KCs death, we established an MASLD mouse model by feeding wildtype C57Bl/6J mice a high-fat high-cholesterol diet (HFHC) (
Figure S1A
). We then performed Hematoxylin and eosin (H&E), Oil Red O and Sirius red staining to assess immune cell infiltration, fat accumulation, and liver fibrosis in mice fed HFHC for 0, 4 or 16 weeks. After 4 weeks of HFHC feeding, we observed a slight increase in lipid droplets, with no apparent signs of liver inflammation or fibrosis in hepatocytes (
Figure S1A
). By 16 weeks of HFHC feeding, both lipid droplets and immune cell infiltration had increased significantly, though liver fibrosis --- as indicated by Sirius red staining, which labels collagen deposition --- was still not induced, and MASLD activity score remained below 4 (
Figure S1A
). Moreover, the body weight of mice fed HFHC gradually increased over the feeding period (
Figure S1B
). Analysis of serum alanine aminotransferase (ALT), aspartate aminotransferase (AST), serum and liver cholesterol or liver triglyceride (TG) levels revealed significant increases compared to mice fed a normal chow diet (NCD), except for serum TG, which was similar between NCD and HFHC-fed mice (
Figure S1C
). These findings collectively indicate the successful establishment of an early MASLD mouse model, without fibrosis development.
Subsequently, we investigated KCs death by labeling KCs with antibodies targeting T cell immunoglobulin mucin protein 4 (TIM4)
12
,
23
, and employing TdT-mediated dUTP Nick-End Labeling (TUNEL) to detect dead cells. Compared to baseline (0 weeks, prior to HFHC diet), KCs are significantly reduced with MASLD progression. Approximately 25% and nearly 60% of KCs underwent cell death by 4 and 16 weeks post-HFHC feeding, respectively (
Figure 1A, 1B
). To further validate KCs death during MASLD progression, we performed co-staining of the apoptotic marker cleaved caspase-3 (Cl-Casp3) with C-type lectin domain family 4 (Clec4f), another marker specific for KCs
13
. Although the ratio of Cl-Casp3
+
/Clec4f
+
was relatively lower, its occurence and gradual increase followed a trend similar to that of the TUNEL staining (
Figure S2A
). Considering the potential recruitment of MoMFs into the liver, some of which may acquire KCs features, including TIM4 and Clec4f expression
12
,
14
, we performed flow cytometry analysis of liver nonparenchymal cells (NPCs) to distinguish resident KCs from monocyte-derived populations. Resident KCs were identified as CD45
+
F4/80
hi
CD11b
low
TIM4
hi
cells, MoKCs as CD45
+
F4/80
hi
CD11b
low
TIM4
low
cells, and infiltrating macrophages (IMs) as CD45
+
F4/80
+
CD11b
hi
TIM4
-
cells (
Figure 1C
). Our analysis showed that all TIM4
+
KCs were of EmKCs, with no detectable MoKCs at any time point examined (
Figure 1C
). Consistent with the immunostaining results, the number of resident KCs decreased as early as 4 weeks and continued to decline through 16 weeks of HFHC feeding (
Figure 1C, 1D
). In contrast, IMs progressively accumulated during HFHC feeding (
Figure 1C, 1D
). To further refine the identification of MoMFs, we exclude CD45
+
F4/80
+
CD11b
hi
TIM4
-
Ly6G
+
neutrophils from the IMs gate. This refined analysis yielded similar results, confirming a gradual increase in MoMFs over the course of HFHC feeding (
Figure S2B, S2C
).

Kupffer cell death is a characteristic feature of MASLD progression.
(A-D)
Male Wild-type C57BL/6J mice were fed a high-fat high-cholesterol diet (HFHC) for 0, 4, or 16 weeks.
(A)
KCs death was assessed by immunostaining of liver sections for TIM4(KCs marker, red), TUNEL (green), and DAPI (nuclei, blue). Scale bar: 50 µm (main panels) and 20 µm (Inset).
(B)
KCs death was quantified. n=4 mice/group.
(C)
Flow cytometry analysis of KCs (CD45
+
F4/80
hi
CD11b
low
TIM4
+
) and IMs (CD45
+
F4/80
low
CD11b
hi
TIM4
-
) among isolated NPCs.
(D)
KCs counts were quantified. n=4-5 mice/group.
(E-F)
Male wild-type C57BL/6J mice were fed either:
(E)
Normal chow diet (NCD) or high-fat diet (HFD) for 20 weeks, or
(F)
NCD or methionine-choline-deficient diet (MCD) for 6 weeks. KCs death was assessed by immunostaining of liver sections for TIM4(green), TUNEL (red), and DAPI (nuclei, blue). Scale bar: 50 µm (main panels) and 20 µm (Inset). KCs death was quantified. n=4 mice/group. Representative images are shown in A, C, E, F. One-way ANOVA (B, D). Unpaired Student’s t-test (E, F). P value as indicated.
To exclude TUNEL false positivity associated with proliferation, we evaluated Ki67 expression in dying KCs (TUNEL
+
TIM4
+
). We observed that proliferating KCs (Ki67
+
TIM4
+
) were infrequent throughout HFHC feeding, and less than 15% of TUNEL
+
TIM4
+
KCs co-expressed Ki67. This indicates that the majority of TUNEL
+
KCs represent true cell death events rather than proliferation-related artifacts (
Figure S2D
). To examine the broader occurence of this phenomenon in MASLD, we further assessed KCs death in several other dietary mouse models, including mice fed a high-fat diet (HFD) for 20 weeks
24
and a methionine/choline deficient diet (MCD) for 6 weeks
12
. Co-staining of TIM4 and TUNEL in liver sections revealed a notable increase in KCs death in both the HFD and MCD groups compared to the control group fed a normal chow diet (NCD) (
Figure 1E, 1F
). These findings collectively confirm that progressive KCs death is a pathological hallmark of MASLD observed across various dietary-induced models.
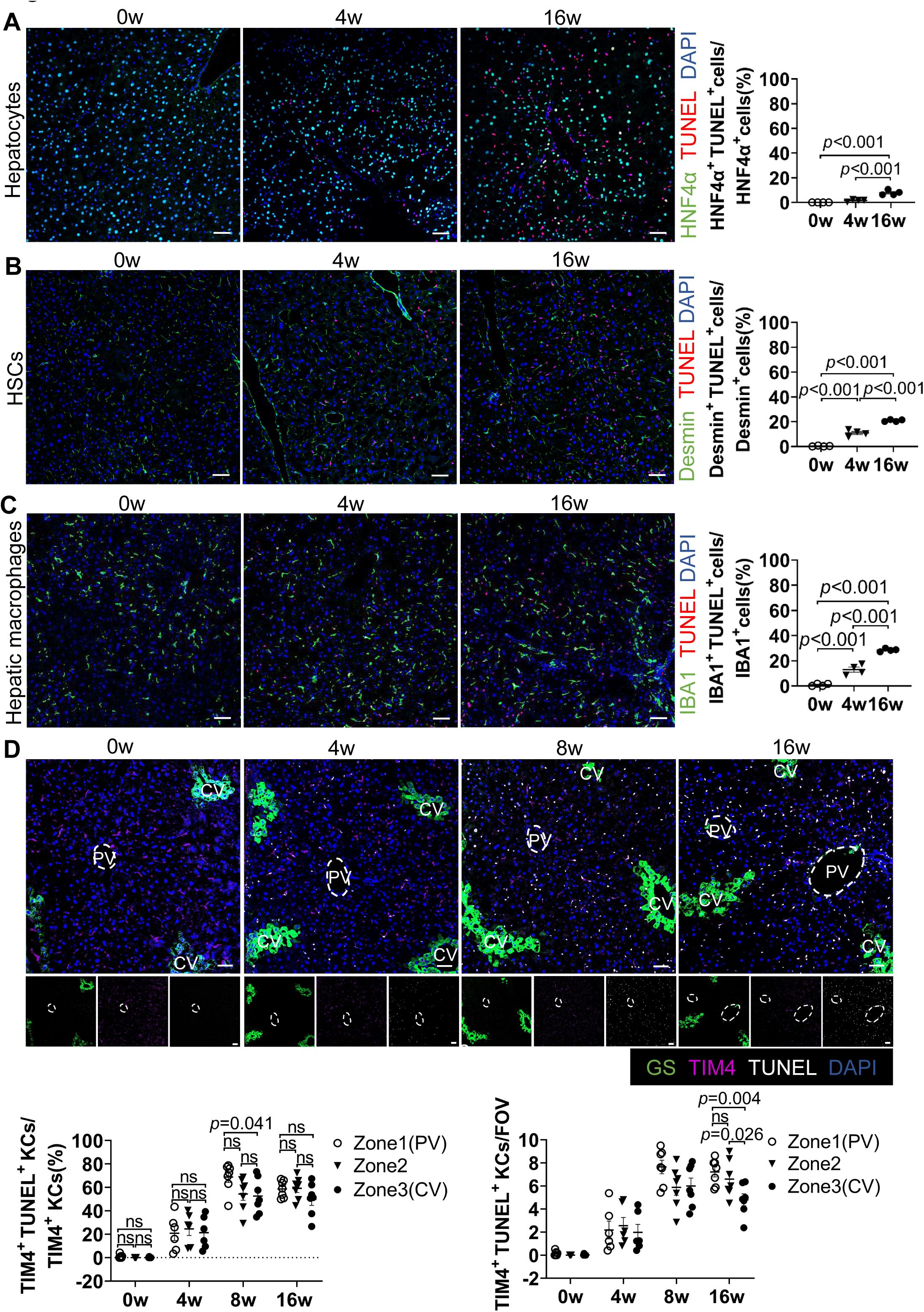
Kupffer cells exhibit early and zone-specific susceptibility to death during MASLD progression
To compare relative susceptibility of different hepatic cell populations to MASLD-induced death, we performed TUNEL co-staining with lineage markers: HNF4α (hepatocytes), Desmin (hepatic stellate cells; HSCs), and Iba1 (Hepatic macrophages, including both KCs and MoMFs) (
Figure 2A–C
). Hepatocyte death showed minimal change during the initial 4 weeks but increased modestly by 16 weeks (
Figure 2A
). In contrast, HSCs and hepatic macrophages mortality rose progressively throughout MASLD progression, with significant increases detectable as early as 4 weeks (
Figure 2B, 2C
). Notably, the finding that 60% of TIM4
+
KCs are TUNEL
+
, compared to 30% of total Iba1
+
cells, further supports that resident KCs undergo death more readily than the broader macrophage pool, which includes MoMFs.

Kupffer cells exhibit early and zone-specific susceptibility to death during MASLD progression.
(A-E)
Male Wild-type C57BL/6J mice were fed a HFHC diet for 0, 4, or 16 weeks.
(A-C)
Hepatic cell death was assessed by co-staining TUNEL with:
(A)
HNF4α (hepatocytes),
(B)
Desmin (hepatic stellate cells, HSCs),
(C)
Iba1 (hepatic macrophages), and DAPI (nuclei, blue). Scale bars: 50 µm (main panels). Hepatic cell death was quantified (n = 4 mice/group).
(D)
Zonal distribution of KCs death was evaluated by co-staining TIM4 (KCs), TUNEL, Glutamine Synthetase (GS, central vein marker) and DAPI (nuclei, blue). Scale bars: 50 µm. Zonal distribution of KCs death was quantified (n = 6-7 mice/group). FOV: field of view. PV: portal vein. CV: central vein. Representative images are shown in A-D. One-way ANOVA (A-D). P value as indicated.
We next determined whether KCs death displays spatial zonation within the liver lobule. Based on the lobular architecture—comprising periportal (PP, zone 1), midzonal (Mid, zone 2), and pericentral (PC, zone 3) regions
25
—we performed co-staining for TIM4, TUNEL, and glutamine synthetase (GS; a central vein marker) (
Figure 2D
). Spatial analysis revealed an early zonation bias in KCs death. At 8 weeks of HFHC feeding, the proportion of TIM4⁺TUNEL⁺cells among total TIM4⁺KCs was significantly higher in PV regions compared to CV regions (p = 0.041), indicating increased susceptibility of periportal KCs (
Figure 2D
). However, by 16 weeks, although absolute numbers of apoptotic KCs differed across zones, the proportional death rate became comparable (
Figure 2D
), suggesting that prolonged HFHC feeding leads to widespread KCs loss that attenuates early zonation bias.
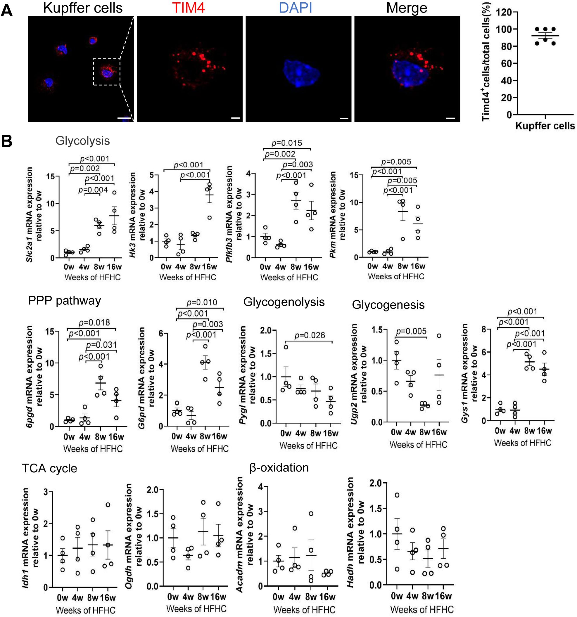
Kupffer cells exhibit metabolic reprogramming with increased glycolysis during early MASLD
To define the glucose metabolic alterations that occur in KCs during MASLD development, we isolated KCs from wildtype mice at various time points of HFHC feeding (0, 4, 8, and 16 weeks). The purity of isolated KCs was confirmed by TIM4 immunofluorescence staining, with TIM4
+
cells exceeding 90% (
Figure S3A
). We then conducted qRT-PCR to assess the mRNA expression levels of key enzymes involved in glycolysis (
Slc2a1, Hk3, Pfkfb3, Pkm
), the pentose phosphate pathway (PPP) (
G6pd, 6pdg
), glycogenolysis (
Pygl
), and glycogenesis (
Gys1, Ugp2
). Our data revealed that mRNA expression of rate-limiting enzymes for fast glucose metabolism, such as glycolysis and PPP, was significantly increased as early as 8 weeks after initiating the HFHC diet (
Figure S3B
). While glycolytic enzyme expression remained elevated, PPP enzyme expression began to decline by 16 weeks (
Figure S3B
). In contrast, enzymes linked to slower glucose metabolism, such as oxidative phosphorylation (
Idh1, Ogdh
), did not exhibit significant changes (
Figure S3B
). Furthermore, mRNA expression of glycogenesis and glycogenolysis rate-limiting enzymes started to decrease at 8 and 16 weeks, respectively, suggesting that glucose uptake becomes the primary source of KCs glucose metabolism during this period (
Figure S3B
). Additionally, we investigated mRNA expression of rate-limiting enzymes involved in β-oxidation (
Acadm, Hadh
) but found no significant differences (
Figure S3B
). These data suggest a time-dependent metabolic inflexibility, where impaired glycogen handling and mitochondrial inertia drive a sustained glycolytic dependence in KCs, which may exacerbate their vulnerability (particularly in periportal zones, where glycogen storage is predominant
26
).
To validate KCs-specific metabolic alterations in MASLD, we performed metabolomic analysis on primary KCs from wild-type mice fed an HFHC diet for 0, 4, or 8 weeks (
Figure 3A
). Given that KCs death peaked at 8 weeks in our model (
Figure 2D
), we focused on these early time points to capture initial metabolic shifts. Principal component analysis (PCA) of KCs metabolites revealed distinct, diet duration-dependent clustering (
Figure 3B
). Kyoto Encyclopedia of Genes and Genomes (KEGG) pathway enrichment analysis identified glucose metabolism pathways—including glycolysis and the pentose phosphate pathway (PPP)—as the most significantly upregulated during MASLD progression (
Figure 3C, 3D
). This glycolytic activation was further corroborated by time-dependent accumulation of key intermediates including glucose, Phosphatidylethylamine [PEA], Phosphoenolpyruvate [PEP], fructose-1,6-bisphosphate [FBP], and lactate [LA] in heatmap analysis (
Figure 3E
). Critically, we observed progressive increases in pro-apoptotic metabolites generated through these glucose metabolism pathways: redox disruptors (GSSG, FAD), mitochondrial toxins (methylmalonic acid), and apoptosis mediators (Hcy) - all exhibiting temporal coupling with glycolytic intermediates (
Figure 3F
). This demonstrates that KCs undergo rapid glycolytic reprogramming during early MASLD pathogenesis, which actively generates cytotoxic effectors coinciding with their peak vulnerability.

Kupffer cells exhibit metabolic reprogramming with increased glycolysis during early MASLD.
(A)
Experimental design for metabolomic analysis of KCs isolated from male wild-type mice fed a HFHC diet for 0, 4 or 8 weeks. n=3 mice/group.
(B)
Principal component analysis (PCA) of enriched metabolites in KCs across different dietary durations.
(C-D)
Kyoto Encyclopedia of Genes and Genomes (KEGG) pathway enrichment analysis of metabolic pathways upregulated in KCs at 4 weeks
(C)
or 8 weeks
(D)
. The glucose metabolism pathway is highlighted by red rectangles.
(E)
Heatmap depicting significantly altered metabolites involved in glucose metabolism pathways in KCs across different dietary durations.
(F)
Heatmap depicting significantly altered metabolites involved in cell death in KCs across different dietary durations.
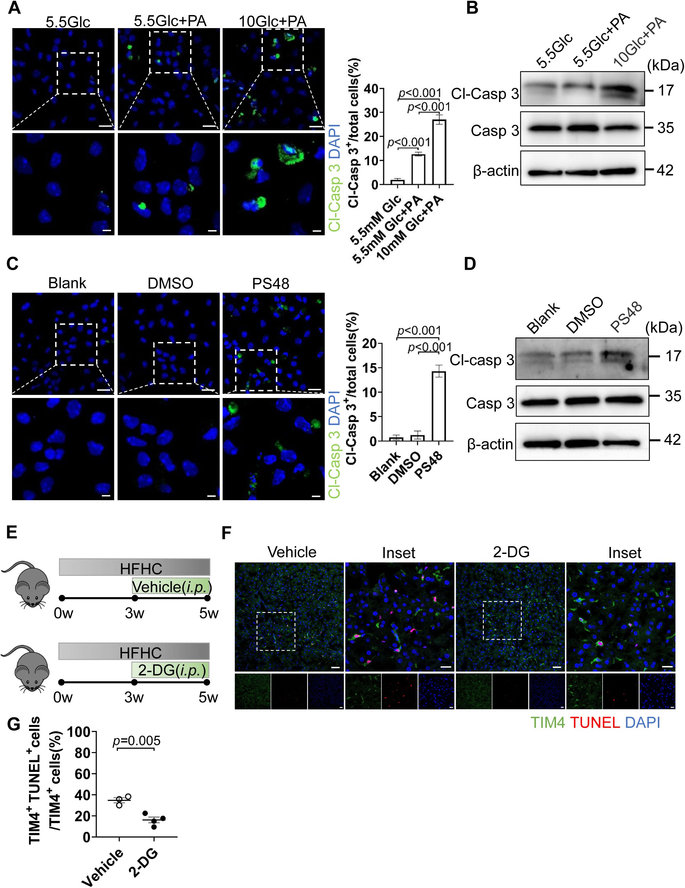
Excessive glucose metabolic activity contributes to Kupffer cells death
To investigate the direct role of glucose metabolism in KCs death, isolated KCs were subjected to
in vitro
metabolic perturbations. First, KCs were treated with a combination of high glucose and palmitic acid (PA) to model MASLD pathology. Physiological glucose (5.5 mM) combined with PA (800 µM) increased KCs death by approximately 10%. Strikingly, glucose at a concentration mimicking HFHC feeding (10 mM) combined with PA (800 µM) increased KCs death by approximately 27%. This was evidenced by increased Cl-Casp3 staining (
Figure 4A
) and elevated Cl-Casp3 protein levels via western blot (
Figure 4B
).

Excessive glucose metabolic activity contributes to Kupffer cell death.
(A-B)
Isolated KCs were treated for 24 h with: 5.5 mM glucose + isopropanol (control), 5.5 mM glucose + 800 µM palmitic acid (PA), 10 mM glucose + 800 µM PA. Cell viability was assessed by Cleaved caspase-3 (Cl-Casp3) staining (Cl-Casp3
+
cells = dead). Scale bars: 20 µm (main panels), 5 µm (insets). Cl-Casp3 was detected by Western blot.
(C-D)
Isolated Kupffer cells were treated for 24 h with: Blank (no treatment), DMSO (vehicle control), 20 µM PS48 (PDK1 activator). Scale bars: 20 µm (main panels), 5 µm (insets). Cell death were analyzed as above.
(E)
Experimental design. Male WT mice were fed a high-fat, high-cholesterol (HFHC) diet for 5 weeks. From the 3rd week onward, mice received intraperitoneal injections of either vehicle or 2-DG (50 mg/kg) every other day (n = 3-4 mice/group).
(F-G)
Effects of glycolysis inhibition on KCs death after 5 weeks of HFHC feeding. (F) Representative images of liver sections co-stained with TUNEL and the KCs marker TIM4. (G) Quantification of TUNEL+ KCs. Data are presented as mean ± SEM. Statistical analysis was performed using one-way ANOVA (A, C) and an unpaired Student’s t-test (G); P values are indicated.
Second, we treated KCs with the Pyruvate Dehydrogenase Kinase (PDK1) activator PS48, which directly stimulates glycolysis. The results indicated a markedly increased KCs death compared to blank or DMSO vehicle controls (
Figure 4C, 4D
). Finally, Oligomycin (an ATP synthase inhibitor) was used to force glycolytic reliance by blocking mitochondrial ATP production. Oligomycin treatment similarly induced significant KCs death (
Figure S4A, S4B
), phenocopying the effects of direct glycolytic activation. KCs are difficult to culture and prone to death
in vitro
. To assess the health status of KCs in our metabolic perturbation assays, we also examined KCs viability using Calcein-AM staining, a fluorescent dye that labels metabolically active cells. Image analysis confirmed that the KCs were healthy and alive under all tested conditions (
Figure S4C
), indicating that our isolated KCs were suitable for
in vitro
experiments.
To determine whether enhanced glycolytic activity contributes to KCs death
in vivo
during MASLD, we pharmacologically inhibited glycolysis using 2-deoxy-D-glucose (2-DG). 2-DG functions as a glucose analog that enters cells but cannot be fully metabolized, thereby inhibiting glycolysis through blockade of hexokinase and phosphoglucose isomerase (
Figure 4E
). Wild-type C57BL/6J mice were fed a HFHC diet for five weeks to induce early-stage MASLD. To inhibit KCs glycolysis
in vivo
, mice received intraperitoneal injections of either vehicle or 2-DG (50 mg/kg) every other day beginning at week 3 of HFHC feeding. The relatively short duration of HFHC exposure (5 weeks) combined with low-dose 2-DG treatment was designed to minimize potential confounding effects of systemic glycolytic inhibition on hepatocytes. At the end of the five-week feeding period, KCs survival was assessed by co-immunostaining liver sections for the KCs marker TIM4 and TUNEL to detect apoptotic cells (
Figure 4F
). Quantitative analysis demonstrated that 2-DG-treated mice exhibited a significantly lower proportion of TUNEL
+
KCs compared with vehicle-treated controls (
Figure 4G
). These results indicate that pharmacological inhibition of glycolysis protects KCs from cell death during MASLD. Together with our
in vitro
data showing that glycolytic activation promotes KCs death.
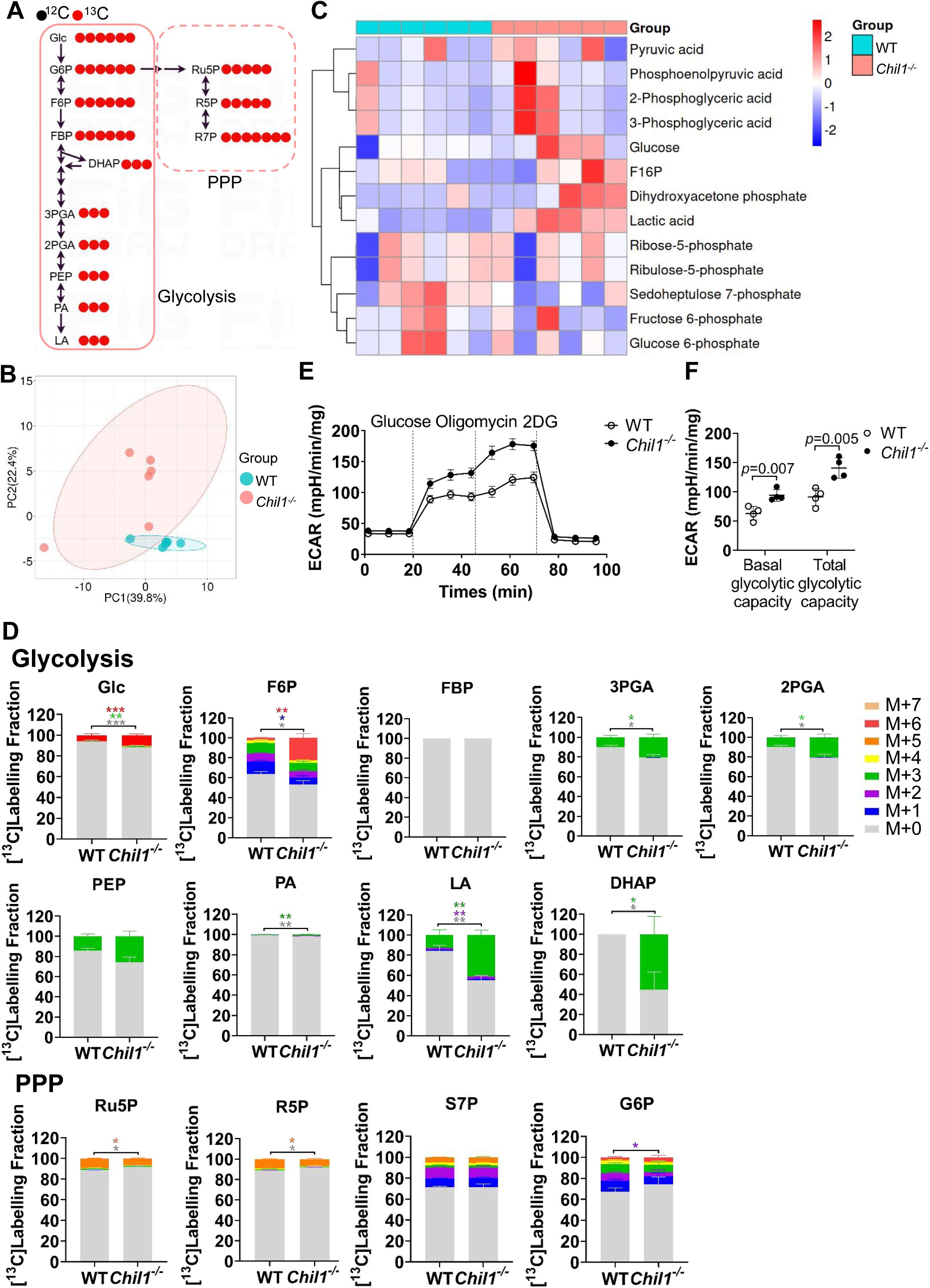
Enhanced glycolytic flux in
Chil1
-/-
macrophages
To investigate whether hyperactivated glycolysis specificly in KCs drives their death
in vivo
, we focused on Chitinase 3-like 1 (Chi3l1; gene
Chil1
)—a known inhibitor of glucose uptake
17
. Since Chi3l1 suppresses glucose uptake by KCs, KCs in
Chil1
-/-
mice are expected to maintain a state of hyperactivated glycolysis. To confirm this, we first performed a glucose metabolic flux assay in KCs. However, due to the limited availability of primary KCs, we used bone marrow-derived macrophages (BMDMs) to dissect the Chi3l1-dependent metabolic mechanisms. Uniformly labeled [U-
13
C]glucose tracer analysis (
Figure 5A
) revealed genotype-specific metabolic reprogramming: PCA showed distinct clustering between
Chil1
-/-
and wild-type (WT) BMDMs (
Figure 5B
), and heatmaps demonstrated pronounced accumulation of glycolytic intermediates (
Figure 5C
). Metabolic flux quantification confirmed significantly elevated U-
13
C enrichment in glycolytic metabolites—including glucose (Glc), fructose-6-phosphate (F6P), 3-phosphoglycerate (3PGA), 2-phosphoglycerate (2PGA), phosphoenolpyruvate (PEP), pyruvate (PA), and lactate (LA)—whereas glucose-6-phosphate (G6P), fructose-1,6-bisphosphate (FBP), and pentose phosphate pathway (PPP) intermediates (ribulose-5-phosphate [Ru5P], ribose-5-phosphate [R5P], sedoheptulose-7-phosphate [S7P]) remained unchanged. Dihydroxyacetone phosphate (DHAP) was the only PPP-linked metabolite showing increased enrichment (
Figure 5D
), indicating that
Chil1
deletion selectively hyperactivates glycolysis without engaging the PPP. Furthermore, extracellular acidification rates (ECAR) analysis also showed significantly elevated glycolytic capacity in
Chil1
-/-
BMDMs (
Figure 5E, 5F
).

Enhanced glycolytic flux in
Chil1
-/-
macrophages.
(A)
Schematic diagram depicting the fate of glucose-derived ribose carbons in WT mouse primary hepatocytes.
(B)
Principal component analysis (PCA) of metabolites in WT and
Chil1
-/-
BMDMs cultured with [U-
13
C]glucose.
(C)
Heatmap depicting significantly altered Glycolysis and Pentose phosphate (PPP) metabolites in WT and
Chil1
-/-
BMDMs.
(D)
Glucose metabolic flux analysis in WT and
Chil1
-/-
BMDMs cultured with [U-
13
C]glucose showing mass isotopologue distributions of: Glycolytic intermediates (Glc, F6P, FBP, 3PGA, 2PGA, PEP, PA, LA, G6P). PPP intermediates (Ru5P, R5P, S7P, DHAP). Data represent n= 6 biological replicates/group.
(E-F)
Extracellular acidification rate (ECAR) analysis of WT or
Chil1
-/-
BMDMs cells. BMDM were sequentially treated with Glucose, oligomycin and 2-DG as indicated during seahorse. Unpaired student t-test (D,F). P*<0.05, P**<0.01, P***<0.001.
Increased glycolysis is often associated with proinflammatory polarization of macrophages
15
. To assess the effect of Chil1 loss on KCs polarization, we further isolated KCs from WT and
Chil1
-/-
mice fed a HFHC diet at 0, 8 and 16 weeks, and measured the mRNA expression of proinflammatory markers (
Nos2, Cxcl9, CIITA, CD86, Ccl3
, and
Ccl5
) and anti-inflammatory markers (
Chil3, Retnla, Arg1
, and
Mrc1
). In WT KCs, the mRNA levels of proinflammatory markers increased with MASLD progression:
Nos2, Cxcl9, CIITA
, and
Ccl3
rose significantly, while
CD86, Ccl5
showed a upward treand (
Figure S5A
). In contrast,
Chil1
-/-
KCs exhibited higher baseline expression of proinflammatory genes, with
Nos2
and
Ccl5
significantly elevated and
Cxcl9
and
CD86
showing an increasing tendency compared to WT. As MASLD developed, proinflammatory gene expression increased further in
Chil1
-/-
KCs. No significant differences in anti-inflammatory marker expression were observed between WT and
Chil1
-/-
KCs at baseline. However, with MASLD progression,
Chil1
-/-
KCs displayed a rising trend in the expression of anti-inflammatory markers, including
Chil3, Arg1
, and
Mrc1
(
Figure S5A
). Together, these data suggest that Chi3l1 deficiency drives KCs toward a partially pro-inflammatory phenotype.
Since Chi3l1 primarily functions in its secretory form as a macrophage glucose uptake inhibitor
17
, we also added recombinant Chi3l1(rChi3l1) supplementation group. rChi3l1 supplementation reversed the hyper-glycolytic flux, restoring it to levels comparable to those in WT macrophages (
Figure S6A-S6D
). This was accompanied by reduced mass isotopologue distributions of key glycolytic intermediates (Glc, F6P, FBP, 3PGA, 2PGA, PEP, PA, LA, G6P) (
Figure S6B, S6C
). In contrast, PPP intermediates (Ru5P, R5P, S7P, DHAP) were unaffected (
Figure S6B, S6C
), confirming the specificity of the effect on glycolysis. Functionally, rChi3l1 significantly lowered lactate dehydrogenase (LDH) activity in high glucose-treated BMDMs, further corroborating the attenuation of glycolytic output (
Figure S6D
). We acknowledge that detailed metabolic flux analysis was performed in BMDMs rather than primary KCs due to the technical challenge of obtaining sufficient viable cells for such assays. While ontogenically distinct from KCs, BMDMs are a widely accepted model for mechanistic metabolic dissection. Importantly, the hyperglycolytic phenotype observed in
Chil1
-/-
BMDMs was consistent with our
in vivo
KCs data: Chi3l1 deficiency drove pro-inflammatory polarization. Thus, despite this limitation, the concordance between our
in vitro
mechanistic findings and
in vivo
phenotypic data provides compelling evidence that
Chil1
-/-
mice serve as a mechanistic model to investigate glycolysis-driven KCs death during MASLD. Collectively, these data establish that Chi3l1 reduces glycolytic flux—without affecting PPP activity—in macrophages, thereby providing a mechanistic model to investigate glycolysis-driven KC death.
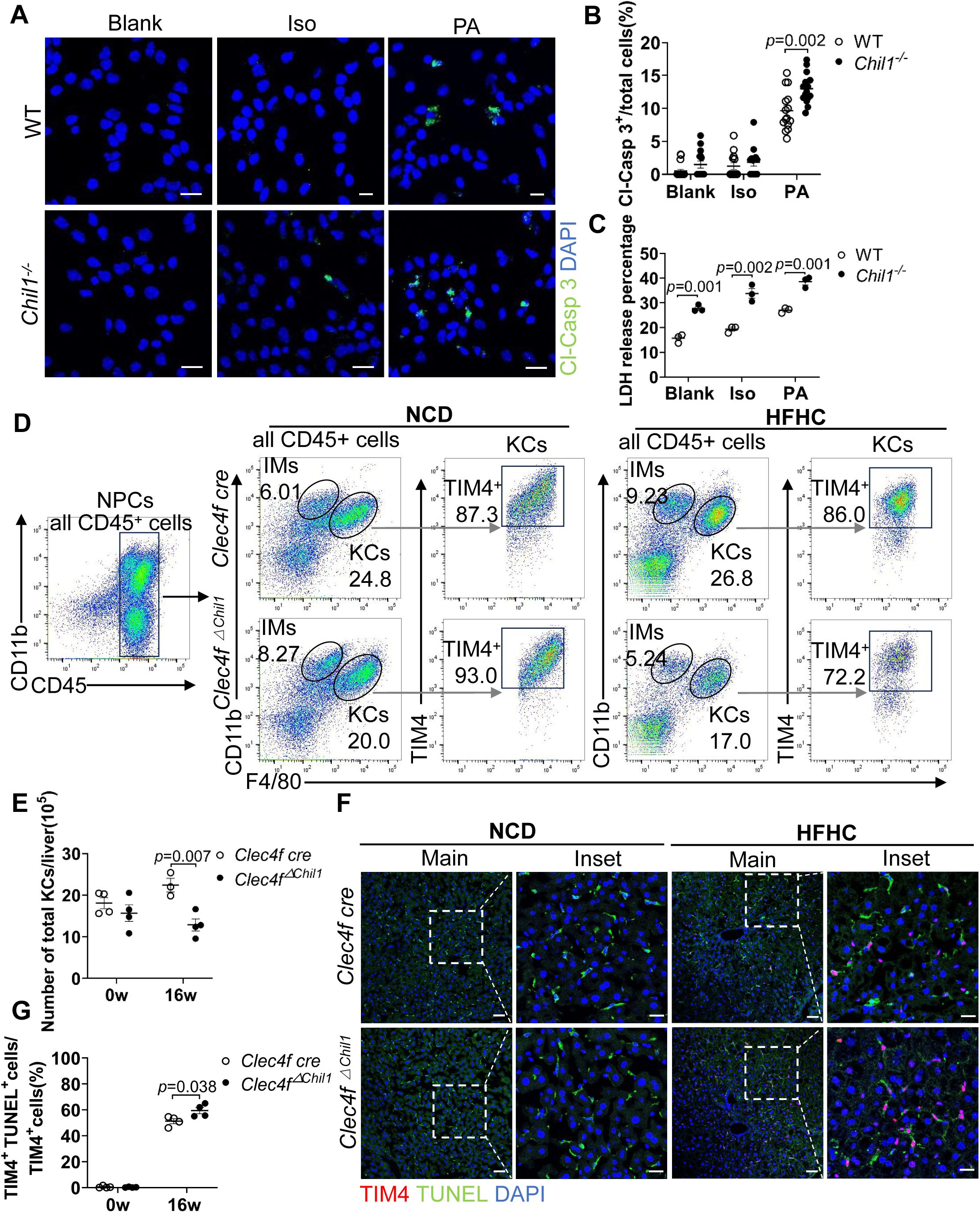
Enhanced glycolysis drives Kupffer cell death in MASLD
We therefore employed
Chil1
-/-
mice as a mechanistic model to investigate glycolysis-driven KCs death. First, we isolated primary KCs from WT and
Chil1
-/-
mice and treated them with PA or Iso, or left untreated (Blank).
Chil1
-/-
KCs exhibited significantly increased susceptibility to PA-induced cell death compared to WT controls
in vitro
, as indicated by elevated Cl-Casp3 immunostaining (
Figure 6A, 6B
). This result was further confirmed by increased LDH release from
Chil1
-/-
KCs (
Figure 6C
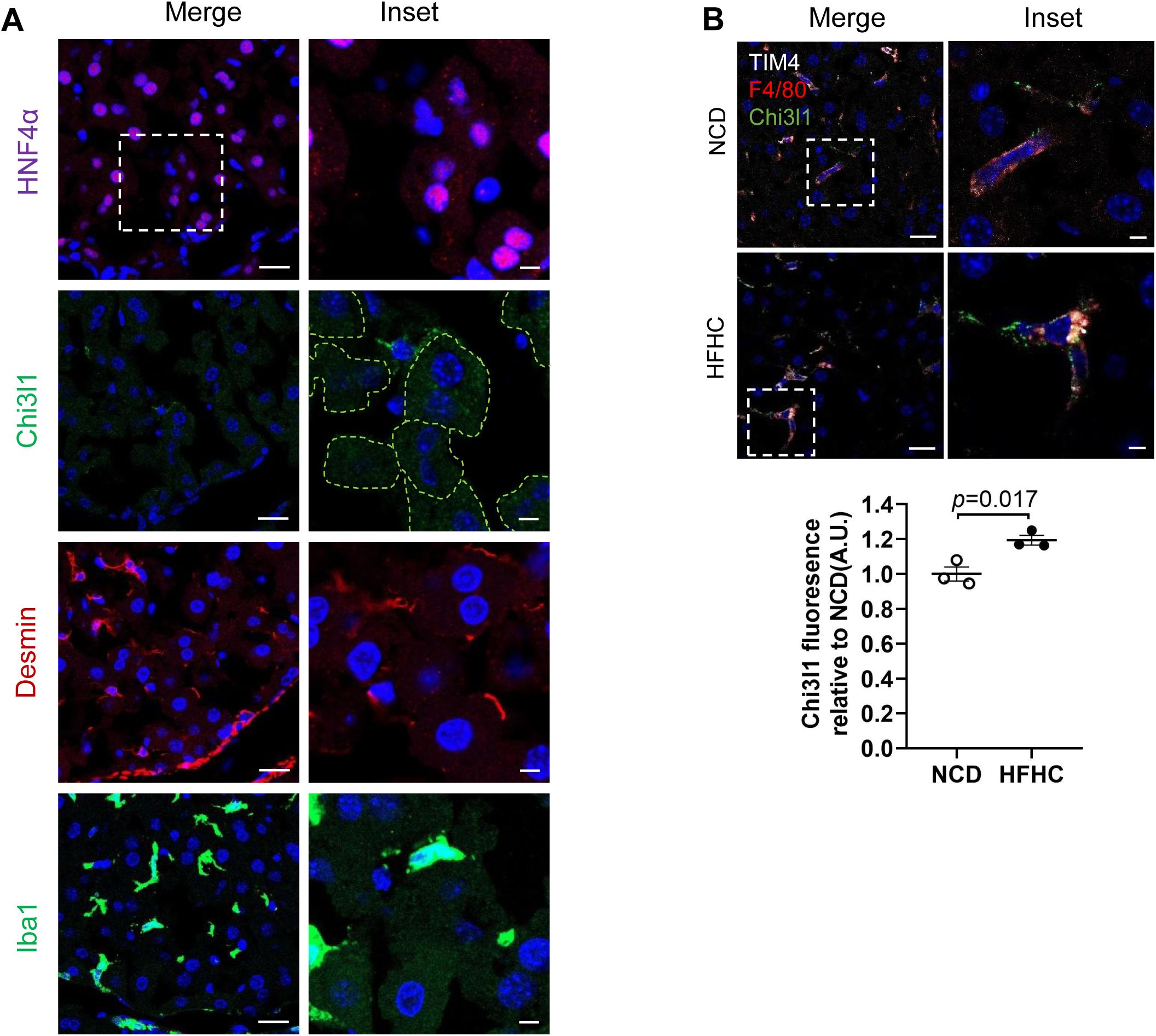
). To delineate the cellular source of Chi3l1 in MASLD livers, we performed immunostaining on serially sectioned liver tissues from mice fed an HFHC diet for 16 weeks. Consecutive sections were independently probed for Chi3l1 or lineage-specific markers (HNF4α, Desmin, Iba1), enabling cellular localization through morphological alignment across sequential slices. This revealed predominant Chi3l1 expression in hepatic macrophages (
Figure S7A
). Moreover, Chi3l1 expression was significantly elevated in KCs (F4/80
+
TIM4
+
) of HFHC-fed mice, compared to NCD controls (
Figure S7B
), suggesting Chi3l1 is primarily expressed in KCs and may function as a KCs-autonomous regulator.

Enhanced glycolysis accelerated Kupffer cell death during MASLD.
(A)
Cleaved caspase-3 (Cl-Casp3) staining to detect WT and
Chil1
-/-
Kupffer cell death. Cells were under treatment without (Blank) or with either Isopropyl alcohol (Iso) or Palmitic Acid (PA) for 24 h. Scale bar: 20μm.
(B)
Cl-Casp3+ cells were quantified.
(C)
LDH release measurement in culture medium of KCs isolated from male WT and
Chil1
-/-
mice was measured after treatment for 24 h with: Blank (no treatment), ISO (vehicle control), 800 µM PA.
(D)
Flow cytometry analysis of KCs (CD45
+
F4/80
hi
CD11b
low
TIM4
+
) and MoMFs (CD45
+
F4/80
low
CD11b
hi
TIM4
-
) among NPCs in
Clec4f-cre
and
Clec4f
ΔChil1
mice fed HFHC diet for 0 or 16 weeks.
(E)
KCs counts were quantified. n= 4 mice/group.
(F)
Kupffer cell death was assessed by immunostaining of TIM4 (KCs marker, green), TUNEL (red), and DAPI (nuclei, blue) in liver sections from
Clec4f-cre
and
Clec4f
ΔChil1
mice fed HFHC diet for 0 or 16 weeks. Scale bar: 50μm (main panels) and 20μm (Inset).
(G)
KCs death was quantified. n=4 mice/group. Representative images shown (A, D, F). Unpaired student t-test (B,C,E,G). P value as indicated.

Excessive glycolysis enhancement promotes Kupffer cell death in MASLD.
(Left)
Under physiological conditions, Kupffer cells (KCs) maintain basal glucose metabolism supporting cellular homeostasis and survival.
(Right)
During MASLD progression, KCs undergo excessive glycolysis enhancement, which accelerates KCs death.
To determine cell-autonomous effects, we generated KCs-specific Chil1 knockout mice (
Clec4f
ΔChil1
mice) and analyzed their response to HFHC feeding. Flow cytometry of NPCs revealed a significant lower KCs population (CD45
+
F4/80
hi
CD11b
low
TIM4
+
) in
Clec4f
ΔChil1
mice compared to
Clec4f cre
controls after 16 weeks of HFHC diet (
Figure 6D, 6E
). During this analysis, we observed no reduction in KCs in
Clec4f cre
control mice, raising the possibility that Cre insertion itself might influence KCs mainteinence. To test this, we performed co-staining for TIM4 and Ki67, which revealed significantly higher numbers of proliferating KCs in
Clec4f cre
mice compared with C57BL/6J mice under NCD. Notably, following HFHC feeding,
Clec4f cre
mice exhibited an even greater increase in KCs proliferation (Figures S8A and S8B), suggesting that cre insertion enhanced KCs self-renewal which contributes to maintenance of the KCs pool in these mice under MASLD. Despite this proliferative baseline,
Clec4f
ΔChil1
mice still displayed a reduced KCs number (
Figure 6D, 6E
) and increased KCs death. This was corroborated by TIM4/TUNEL co-staining, which showed elevated KCs death in
Clec4f
ΔChil1
livers (
Figure 6F, 6G
). Collectively, these findings demonstrate that genetic ablation of
Chil1
amplifies glycolytic flux and sensitizes KCs to lipotoxic stress
in vitro
, and drives KCs depletion through accelerated cell death
in vivo
. Although Chi3l1 is not exclusively expressed by KCs, these data establish it as a critical regulator of KCs survival in MASLD, likely acting in a cell-autonomous manner within the KCs population.
Discussion
This study identifies KCs death as an early and selective pathological feature of MASLD across multiple dietary models. Compared with other hepatic cell populations, KCs exhibit markedly increased susceptibility to apoptosis during early disease. Through metabolomic and functional analyses, we demonstrate that KCs undergo progressive metabolic reprogramming characterized by sustained activation of glycolysis. Importantly, our data support a causal role for excessive glycolytic flux in driving KCs death. Pharmacologic glycolytic stimulation (high glucose or PDK1 activation with PS48), enforced glycolytic dependence (oligomycin), and KC-specific Chi3l1 deletion each accelerated KC apoptosis, whereas glycolytic inhibition (2-DG) was protective. Together, these findings establish hyperactivation of glycolysis as a central mechanism underlying KCS vulnerability and depletion in MASLD (
Figure 7
).
KCs loss has been reported to varying degrees across MASLD models, reflecting differences in diet composition, disease duration, macrophage heterogeneity, and marker selection. For example, in a 6-week MCD diet model, approximately 10% of CLEC4F⁺ KCs were TUNEL⁺, indicating apoptotic death
12
. In contrast, another 6-week MCD study reported a marked reduction in TIM4⁺ KCs, from 66% to 26%
27
. More moderate KCs loss has been observed in HFD models, with a ∼20% reduction of TIM4⁺ KCs after 16 weeks
14
, whereas prolonged western diet feeding resulted in a >50% decrease in TIM4⁺ KCs at 36 weeks
14
. Together, these studies underscore the model-dependent nature of KCs loss and highlight the importance of experimental context and marker selection when assessing KCs dynamics in MASLD. Importantly, our spatial analyses further reveal preferential periportal KCs death during early MASLD. Given the metabolic zonation of the liver and higher periportal glucose flux, this regional susceptibility supports a mechanistic link between glucose metabolism and KCs survival. These findings suggest that metabolic microenvironment, in addition to inflammatory signaling, shapes KCs fate during MASLD progression.
While glycolytic reprogramming is classically associated with macrophage activation
15
, our data reveal a critical distinction in tissue-resident KCs. In MASLD, sustained and excessive glycolytic activation does not simply maintain inflammatory function but instead drives apoptotic loss. Thus, glycolysis in this context becomes maladaptive, serving as a determinant of cell fate rather than merely an activation program. This shifts the conceptual framework from inflammation-centered KCs dysfunction to metabolism-driven KCs attrition. Our findings also clarify the context-dependent role of Chi3l1 in liver disease. Prior studies in advanced MASH and fibrotic models have described pro-fibrotic functions of Chi3l1, including activation of hepatic stellate cells and modulation of macrophage survival pathways
28
,
29
,
30
. In contrast, using an HFHC model that recapitulates steatohepatitis without fibrosis, we identify a distinct early-stage role for Chi3l1 in maintaining KCs metabolic homeostasis. KC-specific deletion of Chi3l1, but not broader myeloid deletion, accelerated KCs loss and worsened steatosis
17
. These results establish Chi3l1 as a KCs-autonomous regulator that restrains glycolytic overload. The apparent duality of Chi3l1 function likely reflects disease stage and cellular source: protective in early MASLD through preservation of resident KCs, but pro-fibrotic in advanced disease when derived from monocyte-derived macrophages and acting on stellate cells.
Our prior work demonstrated that KCs exhibit relative metabolic inflexibility compared with monocyte-derived macrophages, relying heavily on glucose utilization
17
. The current study extends this concept by showing that loss of Chi3l1 leads to excessive glycolytic flux that exceeds KCs metabolic tolerance as supported by ¹³C-glucose tracing, enhanced lipotoxic sensitivity
in vitro
, and accelerated cell death
in vivo
. Thus, Chi3l1 functions as a metabolic checkpoint that fine-tunes glucose uptake and prevents lethal glycolytic overload. This selective dependence explains why Chi3l1 deficiency disproportionately affects KCs while sparing other macrophage populations.
Several limitations merit consideration. First, although multiple murine dietary models were used, validation in human MASLD—particularly spatial assessment of KC death and metabolic signatures—is necessary. Second, while we identify glycolytic hyperactivation as an upstream driver, the downstream apoptotic mechanisms remain incompletely defined. Potential contributors include oxidative stress, redox imbalance, lactate accumulation, or mitochondrial insufficiency under high glycolytic flux. Third, the interplay between glucose metabolism and other metabolic pathways, including fatty acid oxidation, warrants further investigation.
Despite these limitations, our findings have translational implications. Therapeutic strategies that preserve KCs metabolic balance—rather than broadly suppressing inflammation—may represent a novel approach for MASLD. Modulation of Chi3l1 signaling or selective targeting of key glycolytic regulators within KCs could help maintain the resident macrophage pool, preserve hepatic immune homeostasis, and potentially delay disease progression.In summary, we identify excessive glycolytic reprogramming as a fundamental mechanism driving selective KC apoptosis in early MASLD, with periportal predominance. Chi3l1 functions as an endogenous metabolic safeguard that restrains this lethal shift. Targeting KCs-specific metabolic vulnerability may offer a new strategy to preserve hepatic immune integrity and modify MASLD progression.

The generation of HFHC-induced MASLD mouse model.
Male wildtype C57B/6J mice were fed with HFHC diet for 0, 4 or 16 weeks.
(A)
H&E (top), Oil red O (middle) and Sirius red staining (bottom) were performed to detect MASLD progression in liver sections at 0, 4 or 16 weeks after HFHC diet, respectively. Scale bar: 20μm. Liver fibrosis was quantified. MASLD Activity Score is diagnosed.
(B)
Body weight was recorded during HFHC diet feeding.
(C)
Serum ALT, AST, cholesterol, triglyceride or liver cholesterol, triglyceride is measured at 16 weeks after HFHC diet. n=4 mice/group. Unpaired Student’s t-test (B, C); one-way ANOVA (A). P value as indicated.ns: not significant.

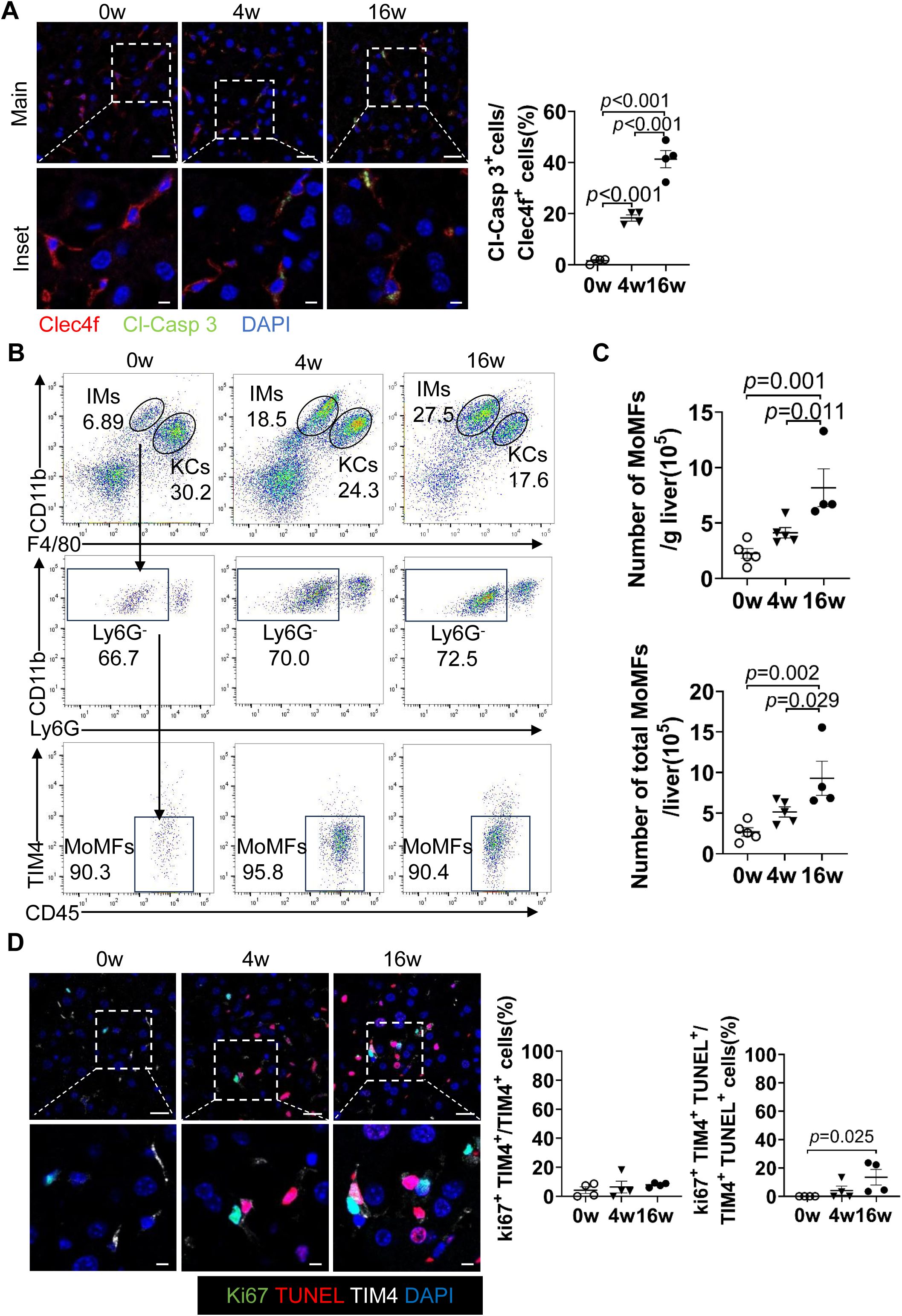
Examination of KCs death and MoMFs recruitment in HFHC mice.
Male wildtype C57B/6J mice were fed with HFHC diet for 0, 4 or 16 weeks.
(A)
KCs death was examined by immunofluorescence staining of Clec4f and cleavaged caspase 3 (Cl-Casp3) and DAPI (Nuclei) in livers of mice. KCs death was quantified. n=4 mice/group.
(B)
Flow cytometry analysis of MoMFs (CD45⁺ Ly6G⁻ CD11b⁺ F4/80
low
TIM4
low/-
) among NPCs of WT mice fed HFHC deit for 0, 4, or 16 weeks.
(C)
MoMFs counts were quantified. n=4-5 mice/group.
(D)
Proliferation-associated TUNEL
+
KCs was examined by co-staining of Ki67, TIM4, TUNEL and DAPI (Nuclei). Ki67
+
KCs among TUNEL
+
KCs was quantified. Representative images are shown in A, D. One-way ANOVA (A, C, D). P value as indicated. Scale bar: 20μm (main panels), 5μm(inset).

Dynamic changes in mRNA expression levels of rate-limiting enzyme genes involved in glucose metabolism.
(A)
Purity of isolated KCs was examined by immunofluorescence staining of TIM4 and DAPI (nuclei). Scale bar:20μm (main panels), 5μm(inset). Purity was quantified (n=6 independent experiments).
(B)
qRT-PCR analysis of mRNA expression levels of key rate-limiting enzymes in glycolysis, pentose phosphate pathway (PPP), glycogenolysis, glycogenesis, TCA cycle, and β-oxidation in WT KCs from mice for indicated dietary durations (n = 4 mice/group).One-way ANOVA (B), P values as indicated.

Excessive glucose metabolic activity contributes to Kupffer cell death.
(A)
Calcein-AM was used to assess primary KCs cells viability treated as in main
Figure 4
. Scale bar: 20μm. Representative images are shown.
(B-C)
Isolated Kupffer cells were treated for 24 h with: Blank (no treatment), DMSO (vehicle control), 20 µM oligomycin (Oligo, ATP synthase inhibitor). Scale bars: 20 µm (main panels), 5 µm (insets). Cell death were analyzed as above. One-way ANOVA (B). P value as indicated.

Comparison of KCs polarization between WT and
Chil1
-/-
mice during MASLD progression.
(A)
qPCR analysis of Key genes involved in macrophage polarization pathway in liver tissues of WT and
Chil1
-/-
mice fed with HFHC at indicated week. n=4-7 mice/group. Representative images are shown in A. One-way ANOVA (A). P value as indicated.

Recombinant Chi3l1(rChi3l1) inhibits glucose utilization in
Chil1
-/-
BMDMs.
(A)
Comparative principal component analysis (PCA) of metabolites in
Chil1
-/-
and
Chil1
-/-
supplemented with rChi3l1 BMDMs cultured with uniformly labeled [U-
13
C]glucose.
(B)
Heatmap depicting significantly altered Glycolysis and Pentose phosphate (PPP) metabolites in
Chil1
-/-
and
Chil1
-/-
supplemented with rChi3l1 BMDMs .
(C)
Glucose metabolic flux analysis in
Chil1
-/-
and
Chil1
-/-
supplemented with rChi3l1 BMDMs showing mass isotopologue distributions of: glycolysis pathway intermediates (Glc, F6P, FBP, 3PGA, 2PGA, PEP, PA, LA, G6P). Pentose phosphate pathway intermediates (Ru5P, R5P, S7P, DHAP). Data represent n= 6 biological replicates.
(D)
Lactate dehydrogenase (LDH) activity in culture medium of
Chil1
-/-
BMDMs treated for 24 h with: 10 mM glucose (high glucose), 10 mM glucose + 100 ng/mL rChi3l1. Unpaired Student’s t-test (D). P value as indicated.

Chi3l1 is majorly expressed in hepatic macrophages and its expression is upreguated during MASLD.
(A)
Cellular source of Chi3l1 was assessed by immunohistochemical analysis of consecutive liver sections from mice fed an HFHC diet for 16 weeks. Serial sections were independently stained for: Chi3l1, Lineage markers: HNF4α (hepatocytes), Desmin (hepatic stellate cells; HSCs), or Iba1 (Hepatic macrophages). Cellular localization was determined by aligning morphological profiles across sequential sections. Scale bars: 20 μm (main panels), 5 μm (insets). Hepatocytes are outlined in Chi3l1+ images in green dashed lines.
(B)
Chi3l1 expression in KCs were assessed by co-staining with F4/80 (red) and Timd4 (white) in livers of mice fed either normal chow diet (NCD, 0 weeks) or HFHC diet (16 weeks). Scale bar:20μm (main panels), 5μm (inset). The intensity of Chi3l1 expression in KCs was quantified. Unpaired Student’s t-test (B). P value as indicated.

Cre insertion promotes KCs self-proliferation.
(A)
Comparsion of KCs self-proliferation in WT or Clec4f cre mice under NCD or Clec4f cre mice under HFHC diet feeding by costaining of Ki67 (proliferation marker) and TIM4 (KCs marker). Nuclei are counterstained with DAPI (blue). Scale bar: 20μm (main panels) and 10μm (Inset).
(B)
KCs proliferation was quantified. Representative images are shown in A. One-way ANOVA (B). P value as indicated.
Data availability
All data generated or analysed during this study are included in the manuscript and supporting files;source data files have been provided. All reagents developed in this study are available upon reasonable request.
Acknowledgements
We thank Dr. Bin Qi (Yunnan University) for suggestions and discussion. We thank Dr. Guangxun Meng (Hainan Academy of Medical Sciences) for providing us with L929 cells. We thank Dr. Cynthia Ju (UTHealth,Texas) for advice in manuscript submission.
Additional information
Abbreviations
MASLD, metabolic dysfunction-associated fatty liver disease; MASH, metabolic dysfunction-associated steatohepatitis; KCs, Kupffer cells; Chi3l1, Chitinase 3 like 1; ALT, Alanine aminotransferase; AST, aspartate aminotransferase; TC, cholesterol; TG, triglyceride; NPCs, nonparenchymal cells; HFHC, high fat high cholesterol diet; NCD, normal chow diet; Clec4f, C-type lectin domain family 4; TIM4,T cell immunoglobulin mucin protein 4; MoMFs, monocyte-derived macrophages; HFD, high-fat diet; MCD, methionine/choline deficient diet; WD, western diet; PPP, pentose phosphate pathway; BMDM, bone marrow derived macrophages; DMSO, dimethyl sulfoxide; MAFL, non-alcoholic fatty liver; rChi3l1, recombinant murine Chi3l1; PA, palmic acid; Iso, Isopropyl alcohol; MoKCs, monocytes-derived Kupffer cells; ALD, alcohol-induced liver disease; AILI, acetaminophen-induced liver injury; EmKCs, embryo-derived Kupffer cells; DT, diphtheria toxin; WT, wild-type; TUNEL, TdT-mediated dUTP Nick-End Labeling; 2-DG, 2-deoxy-D-glucose.
Financial Support
Supported by National Natural Science Foundation of China (32071129 to Z.S.), Yunnan Provincial Science and Technology Department (C619300A086 to Z.S.).
Author Contributions
JH performed the experiments, analyzed the data, and wrote the manuscript. RL conducted immunofluorescence staining for zonal distribution analysis. CX and XEZ participated in sample collection. KQW assisted with metabolomics analysis. ZS conceived and designed the study, supervised the project, and wrote the manuscript.
Funding
MOST | National Natural Science Foundation of China (NSFC) (32071129)
Zhao Shan
Yunnan Provincial Science and Technology Department (C619300A086)
Zhao Shan
Additional files
Supplementary materials and methods
References
1
Nonalcoholic Fatty Liver Disease: Pathogenesis and Disease Spectrum
Annu Rev Pathol-Mech
11
:451–496
PubMed
Google Scholar
2
Global burden of NAFLD and NASH: trends, predictions, risk factors and prevention
Nat Rev Gastro Hepat
15
:11–20
PubMed
Google Scholar
3
Non-alcoholic fatty liver disease - A global public health perspective
J Hepatol
70
:531–544
PubMed
Google Scholar
4
Management of NAFLD: a stage-based approach
Nat Rev Gastro Hepat
13
:196–205
PubMed
Google Scholar
5
Nonalcoholic Steatohepatitis: A Review
Jama-J Am Med Assoc
323
:1175–1183
PubMed
Google Scholar
6
A new definition for metabolic dysfunction-associated fatty liver disease: An international expert consensus statement
Journal of Hepatology
73
:202–209
PubMed
Google Scholar
7
MAFLD: A Consensus-Driven Proposed Nomenclature for Metabolic Associated Fatty Liver Disease
Gastroenterology
158
:1999
PubMed
Google Scholar
8
Mechanisms of NAFLD development and therapeutic strategies
Nature Medicine
24
:908–922
PubMed
Google Scholar
9
The role of macrophages in nonalcoholic fatty liver disease and nonalcoholic steatohepatitis
Nature reviews. Gastroenterology & hepatology
16
:145–159
PubMed
Google Scholar
10
Tissue-resident macrophages originate from yolk-sac-derived erythro-myeloid progenitors
Nature
518
:547–551
PubMed
Google Scholar
11
Tissue-Resident Macrophages Self-Maintain Locally throughout Adult Life with Minimal Contribution from Circulating Monocytes
Immunity
38
:792–804
PubMed
Google Scholar
12
Impaired Kupffer Cell Self-Renewal Alters the Liver Response to Lipid Overload during Non-alcoholic Steatohepatitis
Immunity
53
:627–640
PubMed
Google Scholar
13
Bone marrow-derived monocytes give rise to self-renewing and fully differentiated Kupffer cells
Nat Commun
7
PubMed
Google Scholar
14
Dynamic Shifts in the Composition of Resident and Recruited Macrophages Influence Tissue Remodeling in NASH
Cell reports
34
PubMed
Google Scholar
15
Targeting hepatic macrophages to treat liver diseases
Journal of hepatology
66
:1300–1312
PubMed
Google Scholar
16
Osteopontin Expression Identifies a Subset of Recruited Macrophages Distinct from Kupffer Cells in the Fatty Liver
Immunity
53
:641–657
PubMed
Google Scholar
17
Differential Regulation of Hepatic Macrophage Fate by Chi3l1 in MASLD
eLife
14
Google Scholar
18
IL-33-induced metabolic reprogramming controls the differentiation of alternatively activated macrophages and the resolution of inflammation
Immunity
54
:2531
PubMed
Google Scholar
19
IGF-2 preprograms maturing macrophages to acquire oxidative phosphorylation-dependent anti-inflammatory properties
European Journal of Immunology
49
:491–491
Google Scholar
20
HIF-1α induces glycolytic reprograming in tissue-resident alveolar macrophages to promote cell survival during acute lung injury
eLife
11
PubMed
Google Scholar
21
Glycogen metabolism regulates macrophage-mediated acute inflammatory responses
Nature Communications
11
PubMed
Google Scholar
22
Macrophage activation and polarization: nomenclature and experimental guidelines
Immunity
41
:14–20
PubMed
Google Scholar
23
The Transcription Factor ZEB2 Is Required to Maintain the Tissue-Specific Identities of Macrophages
Immunity
49
:312–325
PubMed
Google Scholar
24
The aldolase inhibitor aldometanib mimics glucose starvation to activate lysosomal AMPK
Nat Metab
4
:1369
PubMed
Google Scholar
25
The spatiotemporal program of zonal liver regeneration following acute injury
Cell Stem Cell
29
:973–989
PubMed
Google Scholar
26
Spatial hepatocyte plasticity of gluconeogenesis during the metabolic transitions between fed, fasted and starvation states
Nat Metab
7
PubMed
Google Scholar
27
Reactive oxygen species regulation by NCF1 governs ferroptosis susceptibility of Kupffer cells to MASH
Cell Metabolism
36
PubMed
Google Scholar
28
Myeloid-specific deletion of chitinase-3-like 1 protein ameliorates murine diet-induced steatohepatitis progression
J Mol Med
101
:813–828
PubMed
Google Scholar
29
Chitinase 3-like 1 deficiency ameliorates liver fibrosis by promoting hepatic macrophage apoptosis
Hepatology Research
49
:1316–1328
PubMed
Google Scholar
30
Chitinase 3-like 1 is a profibrogenic factor overexpressed in the aging liver and in patients with liver cirrhosis
P Natl Acad Sci USA
118
PubMed
Google Scholar
Article and author information
Author information
Version history
Sent for peer review
:
Preprint posted
:
Reviewed Preprint version 1
:
Reviewed Preprint version 2
:
Cite all versions
You can cite all versions using the DOI
10.7554/eLife.109206
. This DOI represents all versions, and will always resolve to the latest one.
Copyright
© 2025,
He et al.
This article is distributed under the terms of the
Creative Commons Attribution License
, which permits unrestricted use and redistribution provided that the original author and source are credited.
Metrics
views
333
downloads
24
citations
0
Views, downloads and citations are aggregated across all versions of this paper published by eLife.
