Loss of ZNRF3/RNF43 unleashes EGFR in cancer
Abstract
ZNRF3 and RNF43 are closely related transmembrane E3 ubiquitin ligases with significant roles in development and cancer. Conventionally, their biological functions have been associated with regulating WNT signaling receptor ubiquitination and degradation. However, our proteogenomic studies have revealed EGFR as the protein most negatively correlated with
ZNRF3/RNF43
mRNA levels in multiple human cancers. Through biochemical investigations, we demonstrate that ZNRF3/RNF43 interact with EGFR via their extracellular domains, leading to EGFR ubiquitination and subsequent degradation facilitated by the E3 ligase RING domain. Overexpression of
ZNRF3
reduces EGFR levels and suppresses cancer cell growth in vitro and in vivo, whereas knockout of
ZNRF3
/
RNF43
stimulates cell growth and tumorigenesis through upregulated EGFR signaling. Together, these data suggest ZNRF3 and RNF43 as novel E3 ubiquitin ligases of EGFR and establish the inactivation of ZNRF3/RNF43 as a driver of increased EGFR signaling, ultimately promoting cancer progression. This discovery establishes a connection between two fundamental signaling pathways, EGFR and WNT, at the level of cytoplasmic membrane receptors, uncovering a novel mechanism underlying the frequent co-activation of EGFR and WNT signaling in development and cancer.
Introduction
Zinc And Ring Finger 3 (ZNRF3) and Ring Finger Protein 43 (RNF43) are two closely related single-pass transmembrane E3 ligases with significant roles in embryonic development, tissue homeostasis and regeneration, and diseases (
Hao et al., 2012
;
Koo et al., 2012
;
Planas-Paz et al., 2016
;
Szenker-Ravi et al., 2018
;
Basham et al., 2019
;
Lee et al., 2020
;
Sun et al., 2021
). Extensive research has demonstrated their involvement in critical developmental processes such as limb development (
Szenker-Ravi et al., 2018
), liver zonation (
Planas-Paz et al., 2016
), and mammalian sex determination (
Harris et al., 2018
). These two enzymes also function as tumor suppressors, as evidenced by the promotion of intestinal and adrenal hyperplasia (
Koo et al., 2012
;
Basham et al., 2019
) and hepatocellular carcinogenesis (
Mastrogiovanni et al., 2020
) in mice upon tissue-specific inactivation of
Znrf3
/
Rnf43
. Similarly,
Rnf43
deficiency leads to thickened mucosa, hyperplasia, and cellular atypia in the stomach (
Neumeyer et al., 2019
), and enhanced tumor growth in a mouse model of inflammatory colorectal cancer (
Eto et al., 2018
). Conversely, overexpression of ZNRF3 and RNF43 suppresses cancer cell proliferation, migration and invasion, and drug resistance in multiple human cancer cell lines (
Jiang et al., 2013
;
Zhou et al., 2013
;
Qiu et al., 2016
;
Pangestu et al., 2021
;
Radaszkiewicz et al., 2021
). Importantly, in cancer patients, ZNRF3 and RNF43 are frequently inactivated by gene deletion or loss-of-function mutations (
Hao et al., 2016
;
Yu et al., 2020
). For instance,
ZNRF3
exhibits the highest rate of copy number variations in adrenocortical carcinomas (ACCs), homozygously deleted in approximately 20% of ACCs (
Assié et al., 2014
).
RNF43
is mutated in approximately 15% of endometrial cancer, 12% of stomach cancer, 11% of colorectal cancer, and 7% of pancreatic cancer (
Tu et al., 2019
). These findings highlight the clinical significance of ZNRF3/RNF43 and the importance of fully understanding the molecular mechanism(s) by which they affect development and cancer.
The primary known molecular function of ZNRF3/RNF43 is the regulation of WNT signaling. As transmembrane E3 ligases, they ubiquitinate the WNT signaling receptor Frizzled, targeting it for degradation, thus dampening WNT signaling (
Hao et al., 2012
;
Koo et al., 2012
). Conversely, R-spondins (RSPO1-4) act as antagonistic peptide ligands, binding to ZNRF3/RNF43 and promoting their auto-ubiquitination and membrane clearance, thus maintaining WNT receptor levels and potentiating WNT signaling (
Carmon et al., 2011
;
de Lau et al., 2011
;
Glinka et al., 2011
;
Hao et al., 2012
;
Koo et al., 2012
;
Lebensohn and Rohatgi, 2018
;
Park et al., 2018
;
Szenker-Ravi et al., 2018
;
Dubey et al., 2020
;
Park et al., 2020
). Furthermore, activation of WNT signaling leads to transactivation of
ZNRF3
and
RNF43
expression via β-catenin (
Hao et al., 2012
;
Koo et al., 2012
), creating a negative feedback loop that tightly regulates WNT signaling during normal development and tissue homeostasis. However, in cancer cells, alterations such as recurrent
RSPO
gene fusion or
ZNRF3/RNF43
deletion or mutations disrupt this feedback loop, resulting in hyperactive WNT signaling and subsequent cancer development and progression (
Seshagiri et al., 2012
;
Hao et al., 2016
).
Although most molecular functions of RSPO-ZNRF3/RNF43 have been linked to their modulation of WNT signaling, emerging evidence suggests that ZNRF3 and RNF43 may possess WNT-independent functions. For instance, RSPO and WNT ligands exhibit non-equivalent roles in various processes, including mammary epithelial cell growth (
Klauzinska et al., 2012
), mammary side branches (
Geng et al., 2020
), intestinal stem cell self-renewal (
Yan et al., 2017
), and cochlea development (
Mulvaney et al., 2013
). Furthermore, loss of RNF43 function promotes mouse gastric epithelium proliferation and human gastric cancer cell xenograft growth, without detectable impact on WNT signaling activity (
Neumeyer et al., 2019
;
Neumeyer et al., 2021
). Additionally, the inhibitory effects of RSPO-ZNRF3 on BMP signaling are not abolished by
β-catenin
knockdown (
Lee et al., 2020
). Moreover, approximately 40% of
ZNRF3
or
RNF43
-mutant colon tumors also harbor alterations in either
APC
or
CTNNB1
, suggesting the involvement of these E3 ligases beyond the regulation of WNT signaling (
Cerami et al., 2012
;
Gao et al., 2013
). This is further supported by a report of a hotspot
RNF43
G659 frameshift mutation that does not appear to affect WNT signaling (
Fang et al., 2022
). However, the extent to which ZNRF3 and RNF43 act on other substrates, apart from WNT receptors, to influence development and cancer has been unclear.
Here, we report a new function of ZNRF3 and RNF43. Our work began with computational studies of public data identifying a strong negative correlation between
ZNRF3/RNF43
mRNA levels and EGFR protein expression in datasets of human ACCs and colorectal cancers. Subsequently, we investigated the impact of depleting
ZNRF3
or
RNF43
on EGFR clearance at the cell surface in mouse embryonic fibroblasts (MEFs) and human cancer cell lines, including
APC
-mutated colorectal cancer cells. Notably, we discovered that ZNRF3/RNF43 interacts with EGFR through their extracellular domains (ECDs), leading to EGFR ubiquitination and degradation via the E3 ligase RING domain. Additionally, we substantiated our findings in multiple cell lines, human cancer cell xenograft models, and genetically engineered mouse models, wherein the loss of
ZNRF3
/
RNF43
resulted in elevated EGFR levels and facilitated cancer progression.
Results
EGFR protein levels negatively correlate with
ZNRF3/RNF43
mRNA expression in multiple human cancers
To elucidate novel signaling pathways regulated by ZNRF3/RNF43 in cancer, we conducted integrative proteogenomic analyses of human cancer datasets using LinkedOmics (
Vasaikar et al., 2018
). Given the critical role of
ZNRF3
in adrenal hemostasis (
Basham et al., 2019
) and its frequent deep deletion in approximately 20% of ACCs (
Assié et al., 2014
), our initial focus was to examine the ACC dataset from TCGA, comprising 92 samples, to identify proteins exhibiting correlations with
ZNRF3
mRNA levels. Among the proteins evaluated by Reverse Phase Protein Array (RPPA), our analysis revealed EGFR protein levels to be most negatively correlated with
ZNRF3
mRNA levels (r=–0.50 and p=4.5e-4) (
Figure 1A
,
Figure 1—figure supplement 1A
). Notably, ACC tumors with deep deletion in
ZNRF3
exhibited the highest EGFR protein levels compared to ACC tumors with other alterations in the
ZNRF3
locus (
Figure 1B
). These findings suggest that disruption of the gene function of
ZNRF3
may lead to upregulation of EGFR in ACCs.

Proteogenomic analysis identifies EGFR as the top candidate protein downregulated by ZNRF3/RNF43 in cancers.
(
A
) Volcano plot of proteins associated with
ZNRF3
mRNA expression in human adrenal cortical carcinoma (ACC), using the TCGA dataset (n=92). (
B
) Boxplot of EGFR protein levels in human adrenal cortical carcinomas with different
ZNRF3
gene copy number alteration, using the TCGA dataset (n=92). (
C
) The top 10 proteins negatively correlated with
ZNRF3/RNF43
mRNA levels, ranked by Stouffer’s method, using the TCGA colorectal adenocarcinoma (CO/READ) (n=629) and the CPTAC colon adenocarcinoma (COAD) (n=110) datasets. (
D
) Boxplot of EGFR protein levels in human colon adenocarcinomas expressing RNF43 WT or G659Vfs*41 mutant, using the CPTAC dataset. (
E
) Scatterplot of EGFR protein level versus
RNF43
mRNA expression using microsatellite stable (MSS) colon adenocarcinoma in the CPTAC dataset. (
F
) Bar graph of significant associations between
RNF43
/
ZNRF3
mRNA expression and EGFR protein level in cancer datasets from TCGA PanCancer Atlas Study. *, insignificant associations were not shown.
Besides frequent deletions in ACC,
ZNRF3,
and
RNF43
are also important tumor suppressors in the more commonly occurring colorectal cancer (CRC) (
Koo et al., 2012
;
Bond et al., 2016
); thus, we next analyzed the TCGA colorectal adenocarcinoma (n=629) and CPTAC colon adenocarcinoma (n=110) datasets. By incorporating RPPA-based (TCGA CO/READ) and mass spectrometry-based (CPTAC COAD) proteomic data, we also confirmed EGFR protein to be the one most negatively correlated with
ZNRF3
and
RNF43
mRNA expression in CRC (
Figure 1C
,
Figure 1—figure supplement 1B–E
). Of note, we utilized
ZNRF3/RNF43
mRNA abundances rather than protein levels due to the lack of protein measurements for these two low-abundance enzymes in the current proteomic datasets. Mutations in
ZNRF3/RNF43
are found in approximately 15% of CRCs overall, with high frequencies observed in the microsatellite instability-high (MSI-H) subtype (60–80%) (
Giannakis et al., 2014
;
Bond et al., 2016
;
Tu et al., 2019
;
Vasaikar et al., 2019
). In particular, the
RNF43
G659Vfs*41 frameshift mutation accounts for 40–50% of all
RNF43
mutations in multiple MSI-H cancer types (
Tu et al., 2019
). Interestingly, CRCs harboring the
RNF43
G659Vfs*41 mutation exhibited significantly higher levels of EGFR protein compared to
RNF43
wild-type (WT) tumors (
Figure 1D
,
Figure 1—figure supplement 1F
). A similar difference was observed in stomach cancer, which also displayed a high frequency of the
RNF43
G659Vfs*41 mutation (
Figure 1—figure supplement 1G
). Additionally, in the microsatellite stable subtype of CRCs, predominantly expressing WT RNF43, we found a negative association between
RNF43
mRNA and EGFR protein levels (r=−0.36 and p=0.0018) (
Figure 1E
). Using cBioPortal (
Cerami et al., 2012
;
Gao et al., 2013
), we also detected a negative correlation between
ZNRF3/RNF43
expression and EGFR protein in multiple other cancer types, including prostate cancer where
ZNRF3
or
RNF43
is deleted or mutated with a rate of 5% (
Figure 1F
). Collectively, these results suggest that disruption of
ZNRF3
and
RNF43
may upregulate EGFR protein levels in human cancers.
ZNRF3 and RNF43 downregulate the EGFR protein level
To test whether ZNRF3 and RNF43 regulate EGFR protein, we performed gain-of-function and loss-of-function experiments in several cell lines. In MDA-MB-231, a breast cancer cell line with moderate levels of ZNRF3/RNF43, overexpression of either ZNRF3 or RNF43 substantially reduced EGFR protein levels (
Figure 2A
). Remarkably, ZNRF3 and RNF43 decreased EGFR as robustly as CBL, the best-known E3 ligase of EGFR (
Levkowitz et al., 1998
;
Waterman et al., 1999
). Similarly, in HEK293T cells, ZNRF3/RNF43 overexpression reduced the levels of EGFR (
Figure 2—figure supplement 1A
). As predicted, the phosphorylated form of EGFR declined as well (
Figure 2—figure supplement 1A
). Notably, the reduction in both total EGFR and P-EGFR levels reached an extent comparable to that achieved by CBL (
Figure 2—figure supplement 1A
). Consistent with their known function, ZNRF3/RNF43 overexpression reduced the level of their substrate FZD5 (
Hao et al., 2012
;
Koo et al., 2012
;
Figure 2—figure supplement 1A
). Additionally, these two E3 ligases exhibited selectivity in their regulation of growth factor receptors since overexpression of ZNRF3 or RNF43 did not decrease levels of TGFβ receptor I (
Figure 2—figure supplement 1B
) or FGFR1 (
Figure 2—figure supplement 1C
).

ZNRF3/RNF43 downregulates EGFR protein level.
(
A
) Overexpression of RNF43, ZNRF3, or CBL decreases EGFR protein level compared to GFP control in MDA-MB-231 cells, shown by representative western blot images (left panel) and quantification results (right panel). Cells were infected with lentivirus expressing GFP or E3 ligases. Means ± SEMs are shown. p-Values were calculated by one-way ANOVA uncorrected Fisher’s LSD test. (
B
)
Znrf3
knockout increases P-EGFR and total EGFR levels in murine embryonic fibroblasts (MEFs) upon EGF stimulation (50 ng/ml, 10 min). (
C
)
RNF43
knockout increases P-EGFR and total EGFR levels in HT29 cells untreated or treated with recombinant EGF (50 ng/ml, 10 min). (
D
)
RNF43
knockout increases the level of mutated EGFR
L858R
protein in HT29 cells, as shown by representative western blot images (left panel) and quantification results (right panel). Means ± SEMs are shown. p-Values were calculated by Student’s t-test. (
E, F
) RSPO2 treatment (50 ng/ml, 2–4 hr) enhances EGFR protein levels in HT29 (
E
) and LS180 (
F
) cells. (
G
) Overexpression of RSPO2 wild-type (WT) or F105A/F109A mutant but R65A/Q70A mutant enhances EGFR protein level, shown by representative western blot images (left panel) and quantification results (right panel). Means ± SEMs are shown. p-Values were calculated by one-way ANOVA uncorrected Fisher’s LSD test. n.s., not significant.
Figure 2—source data 1
Excel file providing the numerical source data to
Figure 2
.
Download elife-95639-fig2-data1-v1.xlsx
Figure 2—source data 2
PDF files containing the original, labeled blots and gels to
Figure 2
.
Download elife-95639-fig2-data2-v1.zip
Figure 2—source data 3
TIF files of the raw blots and gels to
Figure 2
.
Download elife-95639-fig2-data3-v1.zip
To test the impact of
ZNRF3/RNF43
loss on EGFR levels, we compared WT and
Znrf3
knockout (KO) MEFs because the WT MEFs have significant
Znrf3
expression but very minimal
Rnf43
expression (
Lienert et al., 2011
). We found that
Znrf3
KO enhanced both EGFR and P-EGFR levels, both in the absence and presence of recombinant EGF (
Figure 2B
). To test the effect of
RNF43
KO, we utilized HT29, a CRC cell line that expresses WT
RNF43
at a high level but minimal
ZNRF3
. CRISPR-KO of
RNF43
enhanced EGFR and P-EGFR levels regardless of EGF stimulation (
Figure 2C
). We validated these results using three additional independent
RNF43
sgRNAs (
Figure 2—figure supplement 1D
). Furthermore, since EGFR is mutationally activated in some human cancers, we transfected a common mutant – EGFR L858R – into
RNF43
WT versus KO HT29 cells and compared the resulting protein levels. As shown in
Figure 2D
, EGFR L858R was significantly higher in
RNF43
KO cells than in WT cells, indicating that RNF43 can degrade both WT and mutated EGFR and its loss can enhance signaling of both WT EGFR and its oncogenic mutant. In addition, we extended our analysis to HCC1954, a breast cancer cell line that expresses the EGFR family member HER2. We found that KO of either
ZNRF3
or
RNF43
enhanced the protein levels of HER2, as well as EGFR (
Figure 2—figure supplement 1E
), suggesting that ZNRF3 and RNF43 downregulate the levels of EGFR and its family members and that the loss of these E3 ligases stabilizes this family of receptor tyrosine kinases.
RSPO1-4 are antagonistic ligands of ZNRF3 and RNF43 (
Hao et al., 2012
;
Koo et al., 2012
). They bind to both ZNRF3/RNF43 and LGR4/5/6, resulting in ZNRF3/RNF43 auto-ubiquitination and degradation (
Hao et al., 2012
;
Koo et al., 2012
). Approximately 18% of CRCs harbor amplification or mutations of
RSPO1-4
or
LGR4/5/6,
and 10% of CRCs show recurrent
RSPO2/3
gene fusions (
Seshagiri et al., 2012
;
Seeber et al., 2019
). These genetic alterations potentially lead to the inhibition of ZNRF3/RNF43, thereby activating WNT and EGFR signaling. Therefore, we tested whether RSPO affected EGFR protein levels in CRC. Short-term treatment with recombinant RSPO2 increased EGFR levels in two CRC cell lines (
Figure 2E and F
) and 293T cells (
Figure 2—figure supplement 1F
). Further, this impact of RSPO2 depended on the presence of intact ZNRF3/RNF43, as RSPO2 failed to elevate EGFR levels further in HT29 cells knocked out for
RNF43,
the predominant one compared to
ZNRF3
(
Figure 2—figure supplement 1G
). Conversely, the RSPO2 R65A/Q70A mutant, which cannot bind to ZNRF3/RNF43 (
Xie et al., 2013
), failed to elevate EGFR levels (
Figure 2G
). On the other hand, the RSPO2 F105A/F109A mutant, which cannot bind to LGRs (
Xie et al., 2013
), still enhanced EGFR levels similar to RSPO2 WT (
Figure 2F
). These data collectively suggest that RPSO2 regulation of EGFR does not rely on LGR-binding but requires its interaction with ZNRF3/RNF43.
ZNRF3 and RNF43 induce EGFR ubiquitination and degradation
After demonstrating that ZNRF3 and RNF43 regulate EGFR protein levels, we next sought to elucidate the underlying mechanism. We first examined whether ZNRF3 and RNF43 regulate
EGFR
transcripts and found that ZNRF3/RNF43 did not impact
EGFR
mRNA levels in either MEFs or HT29, as determined by quantitative PCR (qPCR) (
Figure 3A and B
). Then, we studied the protein stability of EGFR in WT and
RNF43
KO HT29 cells. We treated cells with recombinant EGF to induce EGFR internalization/degradation and then collected cell lysates at different time points to measure EGFR protein levels by western blotting. We found that KO of
RNF43
delayed EGFR degradation and sustained P-EGFR levels (
Figure 3C
). Since EGFR clearance is initiated at the cell membrane and accelerated by EGF treatment, we also evaluated the impact of ZNRF3/RNF43 on EGFR levels at the cell surface. Flow cytometry revealed that
ZNRF3
KO in MEFs (
Figure 3D
) or
RNF43
KO in HT29 (
Figure 3E
) increased cell surface EGFR in both unstimulated and EGF-stimulated conditions. These data together suggest that ZNRF3 and RNF43 induce cell surface EGFR internalization and degradation, and that their inactivation leads to EGFR accumulation at the cell surface and thus enhanced EGFR signaling.
Figure 3
Download asset
Open asset

Loss of ZNRF3/RNF43 delays EGFR protein degradation.
(
A
) Knockout of
Znrf3
has no impact on
Egfr
mRNA level in murine embryonic fibroblasts (MEFs). Means ± SEMs are shown. p-Values were calculated by Welch’s t-test. n.s., not significant. (
B
) Knockout of
RNF43
has no impact on
EGFR
mRNA level in HT29 cells. Means ± SEMs are shown. p-Values were calculated by Welch’s t-test. (
C
)
RNF43
knockout inhibits EGF-induced EGFR protein degradation in HT29 cells. Cells were stimulated with EGF (50 ng/ml) for indicated times. Representative western blot images (left panel) and quantification results (right panel) were shown. Means ± SEMs are shown. p-Values were calculated by two-way ANOVA uncorrected Fisher’s LSD test. (
D
)
Znrf3
knockout increases the cell surface level of EGFR protein in MEFs unstimulated or stimulated with EGF (50 ng/ml, 10 min). (
E
)
RNF43
knockout increases the cell surface level of EGFR protein in HT29 cells unstimulated or stimulated with EGF (50 ng/ml, 10 min). The cell surface EGFR levels were measured by flow cytometry. The bars mark the relative peak shifts after EGF stimulation in WT (wild-type) (black) or KO (knockout) (red) cells.
Figure 3—source data 1
Excel file providing the numerical source data to
Figure 3
.
Download elife-95639-fig3-data1-v1.xlsx
Figure 3—source data 2
PDF files containing the original, labeled blots and gels to
Figure 3C
.
Download elife-95639-fig3-data2-v1.zip
Figure 3—source data 3
TIF files of the raw blots and gels to
Figure 3C
.
Download elife-95639-fig3-data3-v1.zip
EGFR degradation is primarily mediated by ubiquitination (
Galcheva-Gargova et al., 1995
;
Levkowitz et al., 1998
). To examine the impact of ZNRF3 and RNF43 on EGFR ubiquitination, we performed EGFR immunoprecipitation (IP) followed by ubiquitin (Ub) immunoblotting (IB). Remarkably, RNF43 overexpression in MDA-MB-231 cells enhanced EGFR ubiquitination as potently as CBL overexpression (
Figure 4A
). Conversely, in
RNF43
KO HT29 cells and MDA-MB-231 cells, anti-Ub IP brought down substantially less EGFR protein (
Figure 4B
,
Figure 4—figure supplement 1A
), and anti-EGFR IP produced much less ubiquitinated forms of EGFR (
Figure 4C
), indicating that
RNF43
KO diminished EGFR ubiquitination. Next, we asked whether the E3 ligase activity of ZNRF3/RNF43 is needed to regulate EGFR ubiquitination. The RING domain is required for ZNRF3/RNF43 E3 Ub ligase function (
Pickart and Eddins, 2004
). Therefore, we compared the impact of ZNRF3/RNF43 versus their RING domain deletion mutants (ΔRING) on EGFR protein levels. We found that both ΔRING mutants failed to decrease EGFR levels (
Figure 4D and E
) or HER2 levels (
Figure 4—figure supplement 1B
). Furthermore, while WT ZNRF3 overexpression increased EGFR ubiquitination, which was detectable even in the absence of proteasome or lysosome inhibitors, the ΔRING mutant failed to induce detectable upregulation of EGFR ubiquitination even in the presence of both proteasome and lysosome inhibitors (MG132 and BAF, respectively) (
Figure 4F
). Together, these results demonstrate that ZNRF3 and RNF43 regulate EGFR ubiquitination and degradation through their E3 ligase activity.

ZNRF3/RNF43 enhances EGFR ubiquitination through the RING domain.
(
A
) Overexpression of RNF43 enhances EGFR ubiquitination level upon EGF (50 ng/ml) stimulation in MDA-MB-231 cells. CBL serves as a positive control. Cells were co-infected with lentivirus expressing EGFR and GFP, RNF43, or CBL. (
B, C
) Knockout of
RNF43
decreases EGFR ubiquitination in HT29 cells. (
B
) EGFR ubiquitination was examined by ubiquitin (Ub) immunoprecipitation (IP) followed by EGFR immunoblotting (IB). (
C
) HT29 cells were pretreated with 20 µM MG132 and 100 nM Bafilomycin A1 for 4 hr. EGFR ubiquitination after EGF treatment (50 ng/ml, 30 min) was examined by EGFR IP followed by Ub IB. (
D, E
) ZNRF3/RNF43 downregulates EGFR protein level through the RING domain. 293T cells were co-transfected with EGFR and vector, ZNRF3 WT or ΔRING mutant (
D
), RNF43 WT or ΔRING mutant (
E
). (
F
) ZNRF3 regulates EGFR ubiquitination through the RING domain. 293T cells were co-transfected with EGFR and vector, ZNRF3 WT or ΔRING mutant. EGFR ubiquitination after EGF treatment (50 ng/ml, 10 min) was examined by EGFR IP followed by Ub IB. Cells were pretreated with 20 µM MG132 and 100 nM Bafilomycin A1 for 4 hr.
Figure 4—source data 1
PDF files containing the original, labeled blots and gels to
Figure 4
.
Download elife-95639-fig4-data1-v1.zip
Figure 4—source data 2
TIF files of the raw blots and gels to
Figure 4
.
Download elife-95639-fig4-data2-v1.zip
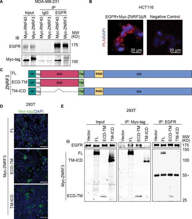
ZNRF3 and RNF43 form a complex with EGFR through the ECD
We next investigated whether ZNRF3 and RNF43 interact with EGFR to regulate its ubiquitination. In a co-IP experiment using lysates from MDA-MB-231 cells co-infected with lentivirus carrying EGFR and Myc-tagged ZNRF3/RNF43, anti-EGFR IP pulled down overexpressed ZNRF3/RNF43 (
Figure 5A
), indicating a complex between EGFR and ZNRF3/RNF43. Mass spectrometry of anti-EGFR immunoprecipitates identified endogenous ZNRF3 protein (
Figure 5—figure supplement 1A
), confirming ZNRF3 as an interacting partner of EGFR. Importantly, a proximity ligation assay (PLA) provided visual confirmation of the close interaction between co-transfected ZNRF3 and EGFR in situ (
Figure 5B
). Next, we sought to determine the specific regions involved in the interaction between ZNRF3/RNF43 and EGFR. ZNRF3 and RNF43 are transmembrane proteins comprising a long ECD, a single-span transmembrane domain (TM), and a catalytic intracellular domain (ICD) (
Figure 5C
). We thus generated constructs expressing ZNRF3 ECD-TM and TM-ICD, with an N-terminal 3× Myc-tag inserted after the signal peptide for detection (
Figure 5C
). Immunofluorescence (IF) confirmed the membrane localization of these two peptides (
Figure 5D
), after which we performed co-IP using anti-Myc. EGFR was co-immunoprecipitated with Myc-tagged ZNRF3 full-length (FL) and ECD-TM, but not TM-ICD (
Figure 5E
). Conversely, anti-EGFR IP pulled down ZNRF3 FL and ECD-TM, but not TM-ICD (
Figure 5E
). Similar results were obtained when performing anti-HA IP of HA-tagged RNF43 FL and ECD-TM, which also brought down EGFR (
Figure 5—figure supplement 1B, C
). These data collectively indicate that ZNRF3 and RNF43 interact with EGFR via their ECDs, in accordance with evidence indicating the ZNRF3/RNF43 interaction with Frizzled via ECDs (
Tsukiyama et al., 2015
). This is in contrast with reports detecting ZNRF3/RN43 interaction with Frizzled via their ICDs and other adaptor proteins (
Jiang et al., 2015
).

ZNRF3/RNF43 interacts with EGFR through the extracellular domain.
(
A
) Ectopically expressed EGFR is co-immunoprecipitated with Myc-tagged RNF43 and ZNRF3 in MDA-MB-231 cells. (
B
) Representative images of proximity ligation assay (PLA) in HCT116 cells co-transfected with EGFR and Myc-ZNRF3ΔRING. Red, PLA signals; blue, DAPI nuclei staining; scale bar = 20 µm. (
C
) Schematic diagram of tagged ZNRF3 proteins. SP, signal peptide; FL, full-length; ECD, extracellular domain; TM, transmembrane domain; ICD, intracellular domain; RING, E3 ligase RING domain. (
D
) Immunofluorescence staining for ZNRF3 in 293T cells expressing Myc-tagged ZNRF3 FL, ECD-TM, TM-ICD. Scale bar = 40 μm. (
E
) ZNRF3 extracellular domain is required for ZNRF3 interaction with EGFR. 293T cells were co-transfected with EGFR and Myc-tagged ZNRF3 constructs, and the lysate amounts were adjusted to achieve comparable levels of EGFR protein in each immunoprecipitation (IP) system (input, left panel). EGFR interaction with ZNRF3 FL, ECD-TM, or TM-ICD was examined by Myc-tag IP followed by EGFR immunoblotting (IB) (middle panel) or by EGFR IP followed by Myc-tag IB (right panel). *, IgG heavy chain.
Figure 5—source data 1
PDF files containing the original, labeled blots and gels to
Figure 5
.
Download elife-95639-fig5-data1-v1.zip
Figure 5—source data 2
TIF files of the raw blots and gels to
Figure 5
.
Download elife-95639-fig5-data2-v1.zip
The protease-associated (PA) domain is the only part conserved between the extracellular fragments of ZNRF3 and RNF43 (
Tsukiyama et al., 2021
). Therefore, we tested whether this domain is necessary for the interaction between ZNRF3/RNF43 with EGFR. We created PA domain-deletion mutants of ZNRF3/RNF43 (
Figure 5—figure supplement 2A
) and found that these deletion mutants (ΔPA) also interacted with EGFR (
Figure 5—figure supplement 2B and C
), indicating that the PA domain is dispensable for ZNRF3/RNF43 interaction with EGFR. In accordance with previous reports that the PA domain is dispensable for suppression of WNT signaling (
Jiang et al., 2015
;
Radaszkiewicz and Bryja, 2020
), we found that ΔPA ZNRF3 retained the ability to suppress the Top-Flash WNT reporter (
Figure 5—figure supplement 2D
).
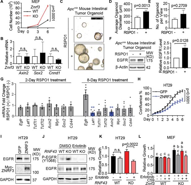
Loss of ZNRF3 and RNF43 unleashes EGFR-mediated cell growth in 2D culture and organoids
EGFR is an important tyrosine kinase that mediates many cellular activities, especially cell growth (
Wieduwilt and Moasser, 2008
;
Yue et al., 2021
). To study the biological consequence of ZNRF3/RNF43 downregulating EGFR, we first compared cell growth of WT and
ZNRF3/RNF43
-depleted cells.
Znrf3
KO in MEFs led to the upregulation of EGFR (
Figure 2B
) and increased cell growth (
Figure 6A
), without affecting canonical WNT signaling activity based on qPCR for WNT target genes (
Sox2
,
Axin2
,
Ccnd1
) (
Figure 6B
). EGF and EGFR signaling are also critical for the culture and maintenance of organoids derived from
Apc-
deficient mouse intestinal adenomas (
Sato et al., 2011
), which exhibit constitutively canonical WNT signaling that is no longer modulated by the RSPO-ZNRF3/RNF43 control at the membrane receptor level (
Tsukiyama et al., 2020
;
Tsukiyama et al., 2021
). Therefore, we established intestinal tumor organoids using the intestinal polyps from the
Apc
min
mice (
Evans et al., 1992
) and supplemented RSPO1 in the organoid culture medium to investigate the effect of ZNRF3/RNF43 deactivation on organoid growth and EGFR. Remarkably, the addition of RSPO1 increased the size of
Apc
min
mouse intestinal tumor organoids (
Figure 6C and D
) in agreement with a previous report (
Lähde et al., 2021
) although it did not significantly affect the frequency of organoids detected (
Figure 6E
). IB analysis confirmed elevated EGFR levels after RSPO1 treatment (
Figure 6F
) while qPCR showed no significant increase of
Egfr
nor WNT target genes, including
Axin2
,
Myc
,
Sox2
, and
Cd44
(
Figure 6G
). Furthermore, we performed functional assays in HT29 cells, which contain a mutated
APC
. Overexpression of ZNRF3 in HT29 substantially inhibited cell growth (
Figure 6H
) and reduced EGFR levels (
Figure 6I
). Conversely, KO of
RNF43
in HT29 activated multiple EGFR downstream effectors, as RPPA detected increased levels of P-AKT, P-ERK, P-GSK3, P-STAT1, and P-PRAS40 (
Figure 6—figure supplement 1
). Importantly, treatment with the EGFR activity inhibitor erlotinib, which abolished EGFR phosphorylation (
Figure 6J
), blocked the growth gain caused by
RNF43
KO (
Figure 6K
). We also treated WT and
Znrf3
KO MEF cells with erlotinib, the WNT inhibitor Wnt-C59 (a small molecule that suppresses porcupine, which is required for palmitoylation and secretion of Wnt;
Proffitt et al., 2013
), or their combination. Neither inhibitor impacted WT MEF cell growth. In contrast, erlotinib, but not WNT-C59, significantly blocked the growth gain caused by
Znrf3
KO (
Figure 6L
), suggesting
Znrf3
KO induced MEF growth primarily via EGFR signaling rather than WNT signaling. Together, these data indicate that loss of
ZNRF3
and
RNF43
can promote tumor cell growth through EGFR signaling, sometimes even without substantially engaging canonical WNT signaling.

ZNRF3/RNF43 inhibits EGFR-mediated cell growth.
(
A
) Knockout (KO) of
Znrf3
enhances murine embryonic fibroblast (MEF) cell growth, as measured by cell counting at the indicated time points. p-Values were calculated by two-way ANOVA uncorrected Fisher’s LSD test. (
B
) Quantitative PCR (qPCR) analysis for WNT target genes in WT and
Znrf3
KO MEFs. Means ± SEMs are shown for this and other graphs. p-Values were calculated by Welch’s t-test. n.s., not significant. (
C–E
) Supplementing RSPO1 promotes
Apc
min
mouse intestinal tumor organoid growth. The equal number of single cells from
Apc
min
mouse intestinal tumor organoids was embedded in Matrigel and cultured without or with 10% RSPO1 conditioned medium for 8 days. Representative images (
C
), and quantification of the size (
D
) and number (
E
) of formed
Apc
min
mouse intestinal tumor organoids are shown. Scale bar = 500 μm. p-Values were calculated by Welch’s t-test. (
F
) Supplementing RSPO1 enhances EGFR protein level in
Apc
min
mouse intestinal tumor organoids. Representative images (left panel) and quantification (right panel) of EGFR protein level are shown. p-Values were calculated by Welch’s t-test. (
G
) qPCR analysis for
Egfr
and WNT target genes in
Apc
min
mouse intestinal tumor organoids cultured with or without RSPO1 supplements. Genes with no significant changes after RSPO1 treatment were plotted in gray, genes significantly downregulated after RSPO1 treatment were plotted in blue. p-Values were calculated by Welch’s t-test. **, p-value<0.01. (
H
) Overexpression of ZNRF3 inhibits HT29 cell growth. HT29 cells stably overexpressing GFP or ZNRF3 were seeded in equal numbers and measured by confluence percentage using Incucyte. p-Values were calculated by two-way ANOVA uncorrected Fisher’s LSD test. (
I
) Overexpression of ZNRF3 reduces EGFR protein level in HT29 cells. (
J
) Erlotinib treatment blocks EGFR phosphorylation in WT and
RNF43
KO HT29 cells. Cells were treated with 5 μM erlotinib for 48 hr. (
K
) Erlotinib treatment inhibits cell growth in
RNF43
KO HT29 cells. p-Values were calculated by one-way ANOVA uncorrected Fisher’s LSD test. (
L
) Erlotinib treatment inhibits cell growth in
Znrf3
KO MEF cells.
Znrf3
KO and WT MEF cells were treated with 0.5 μM erlotinib, or 0.1 μM WNT-C59 or both for 96 hr, and the growth was determined by CCK-8 assay. Means ± SEMs are shown. p-Values were calculated by two-way ANOVA, and the significance is presented by compact letter display. Columns marked by the same letter exhibit significant differences.
Figure 6—source data 1
Excel file providing the numerical source data to
Figure 6
.
Download elife-95639-fig6-data1-v1.xlsx
Figure 6—source data 2
PDF files containing the original, labeled blots and gels to
Figure 6
.
Download elife-95639-fig6-data2-v1.zip
Figure 6—source data 3
TIF files of the raw blots and gels to
Figure 6
.
Download elife-95639-fig6-data3-v1.zip
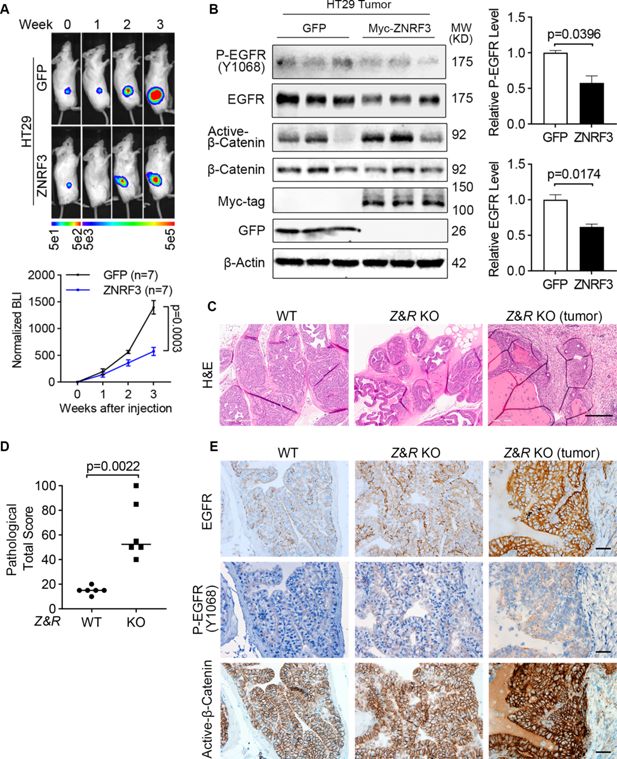
ZNRF3/RNF43 inactivation enhances EGFR and promotes tumor growth in vivo
To demonstrate the function of the ZNRF3/RNF43-EGFR signaling pathway in vivo, we first xenografted luciferase-labeled HT29 cells overexpressing either GFP or ZNRF3 into NSG mice by flank injection and monitored tumor growth by bioluminescence imaging (
Figure 7A
). We found that overexpression of ZNRF3 significantly inhibited tumor growth (
Figure 7A
). These tumors exhibited decreased EGFR and P-EGFR levels compared to WT tumors (
Figure 7B
). However, canonical WNT signaling, based on levels of active-β-catenin (non-phosphorylated at Ser33/37/Thr41;
Figure 7B
), remained unaffected, suggesting that ZNRF3 suppresses tumor growth through downregulation of EGRF signaling without substantial involvement of canonical WNT signaling.

ZNRF3/RNF43 loss enhances EGFR signaling and promotes tumorigenesis.
(
A
) Overexpression of ZNRF3 suppresses HT29 tumor growth in vivo. Representative bioluminescence images (top panel) and quantification (bottom panel) of flank-injected HT29 cells expressing either GFP or Myc-tagged ZNRF3. p-Values were calculated by two-way ANOVA uncorrected Fisher’s LSD test. (
B
) Overexpression of ZNRF3 inhibits P-EGFR and total EGFR levels in HT29 tumors. Representative images (left panel) and quantification of P-EGFR (right-top panel) and total EGFR (right-bottom panel) protein levels are shown. Means ± SEMs are shown. p-Values were calculated by Welch’s t-test (
B
). (
C
) Representative H&E images of prostate tissues from wild-type (WT) or prostate-specific
Znrf3
/
Rnf43
knockout mice. Prostate tissue or tumor samples were collected at 1 year of age. Scale bar = 300 μm. (
D
) Total pathological scores of prostate tissues from WT or prostate-specific
Znrf3
/
Rnf43
knockout mice. n=6 mice per group. p-Values were calculated by Mann-Whitney. (
E
) Representative images of immunochemistry staining for EGFR, P-EGFR, and active-β-catenin in prostate tissues from WT or prostate-specific
Znrf3
/
Rnf43
knockout mice. Scale bar = 40 μm.
Figure 7—source data 1
Excel file providing the numerical source data to
Figure 7
.
Download elife-95639-fig7-data1-v1.xlsx
Figure 7—source data 2
PDF files containing the original, labeled blots and gels to
Figure 7
.
Download elife-95639-fig7-data2-v1.zip
Figure 7—source data 3
TIF files of the raw blots and gels to
Figure 7
.
Download elife-95639-fig7-data3-v1.zip
Furthermore, we validated ZNRF3/RNF43-EGFR signaling in prostate cancer, one of the several other tumors in patients besides CRC that showed a negative correlation between
ZNRF3
/
RNF43
mRNA and EGFR protein levels (
Figure 1F
). Specifically, we tested whether ZNRF3/RNF43 loss affects EGFR signaling and promotes prostate tumorigenesis in vivo. By breeding mice that contain cre-inactivatable alleles of
Znrf3
and
Rnf43
(
Koo et al., 2012
) with mice transgenic for Probasin-Cre (
Wu et al., 2001
), we generated prostate-specific
Znrf3/Rnf43
KO mice. At 1 year of age, these mice exhibited multi-focal prostatic dysplasia and multifocal invasive tumors, as shown by the H&E images (
Figure 7C
) and pathological scores (
Figure 7D
,
Figure 7—figure supplement 1A–D
). Immunohistochemical staining revealed elevated levels of both EGFR and P-EGFR in
Znrf3/Rnf43
KO prostatic dysplasia and tumors, compared to WT prostate tissues (
Figure 7E
), indicating EGFR signaling activation as a result of
Znrf3/Rnf43
KO. We also observed more intense β-catenin staining in KO tissues and tumors than in WT mice, although the β-catenin signals were largely excluded from the nucleus in both WT and
Znrf3/Rnf43
KO mouse prostate tissues and tumors (
Figure 7E
). Together, these results suggest that loss of
ZNRF/RNF43
elevates EGFR levels and signaling, promoting tumor development, sometimes in conjunction with Wnt signaling activation and other times independent of Wnt signaling.
Discussion
The two homologous E3 Ub ligases, ZNRF3 and RNF43, and their antagonistic ligand RSPO have been extensively studied as WNT signaling modulators during normal development and diseases (
Hao et al., 2012
;
Koo et al., 2012
;
Planas-Paz et al., 2016
;
Szenker-Ravi et al., 2018
;
Basham et al., 2019
;
Lee et al., 2020
;
Sun et al., 2021
). Their primary role has been attributed to negatively regulating Frizzed receptors through ubiquitination and degradation (
Hao et al., 2012
;
Koo et al., 2012
), and the early mass spectrometry analysis of 293T cells following inducible expression of RNF43 only detected downregulation of Frizzled and LRP5 (
Koo et al., 2012
). However, subsequent reports suggested that ZNRF3/RNF43 might also regulate other substrates and exert distinct functions in context-dependent manners. For instance, ZNRF3/RNF43 may induce degradation of BMP receptor BMPR1A (
Lee et al., 2020
), maternal dorsal determinant Huluwa (
Zhu et al., 2021
), non-canonical WNT component VANGL2 (
Radaszkiewicz et al., 2021
), and the cell adhesion protein E-cadherin (
Zhang et al., 2019
) in different physiological or pathological conditions. In the context of cancer,
ZNRF3
and
RNF43
are frequently inactivated by gene deletion, mutation, or other means (
Seshagiri et al., 2012
;
Hao et al., 2016
). Therefore, our study focused on elucidating ZNRF3/RNF43-regulated signaling pathways in cancer. We discovered that EGFR is the protein most negatively associated with
ZNRF3
/
RNF43
expression using proteogenomic data of cancer patients, and that ZNRF3/RNF43 interacts with EGFR and downregulates EGFR through ubiquitination and degradation. Using multiple cell lines and animal models, we demonstrated that loss-of-function changes of ZNRF3/RNF43 elevate EGFR signaling activity to promote cancer progression.
In CRC,
ZNRF3
and
RNF43
mutations occur frequently (
Giannakis et al., 2014
;
Bond et al., 2016
;
Tu et al., 2019
;
Vasaikar et al., 2019
) and have been mainly associated with the potentiation of WNT signaling (
Hao et al., 2012
;
Koo et al., 2012
;
Hao et al., 2016
). However, our findings suggest that ZNRF3/RNF43 deactivation may unleash other key oncogenic pathways in CRC, especially in the context of APC/CTNNB1 co-mutations that bypass the need for WNT receptor activation for pathway activation (
Cerami et al., 2012
;
Gao et al., 2013
). We provide evidence that in human CRC cells with a hyperactive WNT pathway due to
APC
mutations, KO of
RNF43
promotes cancer cell growth by activating EGFR signaling. Additionally, we found that the
RNF43
G659Vfs*41 mutant, a hotspot frameshift mutation in human colorectal tumors that may not potentiate WNT signaling (
Tu et al., 2019
;
Li et al., 2020
), elevates EGFR protein levels, suggesting that this mutation may exert its oncogenic role in cancer through EGFR upregulation. Our data also have clinical implications, as germline polymorphisms and tumor gene expression levels of ZNRF3/RNF43 and RSPO may be related to tumor response to anti-EGFR monoclonal antibody cetuximab-based treatment in CRC patients (
Battaglin et al., 2020
;
Elez et al., 2022
), providing insights into understanding the interplay between RSPO-ZNRF3/RNF43 and EGFR protein levels and anti-EGFR activity in CRC treatment.
By identifying ZNRF3/RNF43 as crucial regulators linking EGFR and WNT signaling at the membrane receptor level, our work reveals a novel mechanism of EGFR and WNT co-activation, which is commonly observed in human cancers (
Hu and Li, 2010
). Further work should explore the extent to which EGFR and WNT receptors (Frizzled and LRP5/6) each transmit the effect of ZNRF3/RNF43 deactivation at different cancer stages and investigate the efficacy of blocking both EGFR and WNT signaling in the treatment of ZNRF3/RNF43-deactivated tumors. Our findings also have implications for organoid culture and normal development. For example, while RSPO and EGF are both required for organoid growth and maintenance, our data suggest that RSPO can both help sustain surface EGFR levels by deactivating ZNRF3/RNF43 and synergize with EGF to boost EGFR signaling activity. Comparative studies on ZNRF3/RNF43 regulation of EGFR versus WNT receptors in terms of substrate abundance, enzyme-substrate binding affinity, in vivo ligand availability, and temporal and spatial regulatory mechanisms can provide a comprehensive understanding of the RSPO-ZNRF3/RNF43-regulated signaling network. Lahde et al. reported that RSPO1 addition to
Apc-
deficient mouse intestinal organoids led to an increased size but a decreased number, and their studies implicated abnormal recruitment of the TGF-β/SMAD pathway via LGR5/TGFBRII heterodimers as a mechanism (
Lähde et al., 2021
). We did not detect enhanced TGF-β signaling in our
Apc
min
mouse intestinal tumor culture treated by RSPO1 for 2 or 8 days (
Figure 6—figure supplement 2
). Furthermore, we did not observe an impact of ZNRF3/RNF43 overexpression on TGFβ receptor I protein levels in our 293T culture studies (
Figure 2—figure supplement 1B
), although our bioinformatic analysis of patient CRCs revealed that SMAD4, a crucial transcription factor downstream of TGF-β receptors, was among the proteins downregulated by ZRNF3/RNF43 (
Figure 1C
). Therefore, whether TGFβ signaling is directly affected by the RSPO-ZNRF3/RNF43-regulated signaling network needs to be further investigated.
Structural studies have identified the key amino acids and motifs mediating ZNRF3/RNF43 binding with their peptide ligand RSPO (
Chen et al., 2013
;
Peng et al., 2013
;
Zebisch et al., 2013
) and also suggested that RSPO has the closest structural homology with EGFR (domain IV) and insulin receptor (domain II) (
Chen et al., 2013
). Our co-IP data indicate that ZNRF3/RNF43 interact with EGFR through their ECDs. It would also be interesting to determine further the specific domains and amino acids that are responsible for ZNRF3/RNF43 and EGFR interaction and to study whether clinically relevant point mutations at the ECDs of ZNRF3/RNF43 and/or EGFR hinder their binding affinity, thereby enhancing EGFR signaling to promote cancer initiation and progression.
RSPO1-4 bind to both ZNRF3/RNF43 and LGR4/5/6, resulting in ZNRF3/RNF43 auto-ubiquitination and degradation (
Hao et al., 2012
;
Koo et al., 2012
). RSPO2/3 can also inhibit ZNRF3/RNF43 independently of LGR4/5/6 (
Lebensohn and Rohatgi, 2018
;
Park et al., 2018
;
Szenker-Ravi et al., 2018
) because RSPO2/3 can bind to RNF43/ZNRF3 with relatively high affinity, especially in the presence of heparan sulfate proteoglycans (HSPGs) (
Dubey et al., 2020
). Approximately 18% of CRCs harbor amplification or mutations of
RSPO1-4
or
LGR4/5/6,
while 10% of CRCs have recurrent
RSPO2/3
gene fusions (
Seshagiri et al., 2012
). These genetic alterations potentially lead to enhanced inhibition of ZNRF3/RNF43, activating WNT and EGFR signaling (
Seeber et al., 2019
). While the involvement of each co-receptor (LGR4/5/6; HSPGs) in regulating RSPO-ZNRF3/RNF43 degradation of EGFR requires more investigation, LGR4/5/6 may be dispensable for RSPO2-ZNRF3/RNF43 regulation of EGFR because we found that RSPO2 mutant that cannot bind to LGR4/5/6 still enhanced EGFR protein levels. It is worth noting that LGR4/5/6 may have a parallel mechanism controlling EGFR levels as we have previously observed that LGR4 can enhance EGFR signaling independently of WNT activation (
Yue et al., 2021
).
Our work also uncovers a new mechanism of regulating EGFR levels in cancer. Hyperactivation of EGFR in cancer has been attributed to activating mutations, gene amplification, aberrant gene expression, and defective endocytosis/degradation (
Nakai et al., 2016
). However, these mechanisms cannot account for all the 60–80% of CRC cases whose EGFR levels are upregulated (
Cohen, 2003
). ZNRF3/RNF43 loss-mediated EGFR stabilization represents a novel mechanism of EGFR upregulation, explaining the elevated EGFR protein levels observed in many human cancers without EGFR gene amplification or overexpression. In our study, ZNRF3/RNF43 can regulate EGFR levels under basal culture conditions, as well as with EGF ligand stimulation, but the commonly known EGFR E3 ligase, CBL, mediates ligand-dependent EGFR ubiquitination and degradation (
Batzer et al., 1994
;
Levkowitz et al., 1998
;
Levkowitz et al., 1999
;
Waterman et al., 1999
;
Waterman et al., 2002
;
Grøvdal et al., 2004
;
Duan et al., 2011
). Therefore, future studies should investigate whether ZNRF3/RNF43 and CBL regulate EGFR ubiquitination and degradation differently, whether ZNRF3/RNF43 regulate both ligand-independent and ligand-dependent EGFR ubiquitination/degradation and consequently affecting different downstream signaling pathways, and whether different EGFR ligands or ligand concentrations direct EGFR to ZNRF3/RNF43 versus CBL for ubiquitination and degradation (
Harris et al., 2003
;
Roepstorff et al., 2009
). In addition, a feedback regulation often contributes to tight controls of signaling activation (
Chandarlapaty, 2012
). In accordance, ZNRF3/RNF43 regulation of WNT signaling is feedback-controlled by
ZNRF3/RNF43
as WNT target genes (
Hao et al., 2012
;
Koo et al., 2012
). Whether and how EGFR signaling may affect levels and activities of ZNRF3/RNF43 and their partners including RSPOs and LGRs as a feedback regulation remain to be understood.
In conclusion, our study unveils a novel ZNRF3/RNF43-EGFR signaling axis in cancer and provides critical insights into RSPO-ZNRF3/RNF43 signaling during cancer progression. Understanding how ZNRF3/RNF43 regulates EGFR and the crosstalk between EGFR and WNT receptors may offer potential therapeutic targets for cancer treatment. Additionally, our findings have implications in organoid culture and normal development, highlighting the significance of RSPO-ZNRF3/RNF43 signaling in various physiological processes. Further research on ZNRF3/RNF43 regulation of EGFR versus WNT receptors in different cancer stages can contribute to a comprehensive understanding of RSPO-ZNRF3/RNF43 signaling in cancer progression and provide valuable knowledge for potential therapeutic interventions.
Materials and methods
Animal studies
Request a detailed protocol
All experiments using mice were performed utilizing procedures approved by the Institutional Animal Care and Use Committees at Baylor College of Medicine and the Van Andel Institute. The
Rnf43
-flox;
Znrf3
-flox were obtained from the laboratory of Hans Clevers (
Koo et al., 2012
). CMV-Cre animals were ordered from Jackson Laboratories (JAX stock #006054) (
Schwenk et al., 1995
). C57Bl/6J used for backcrossing were ordered from Jackson Laboratories (JAX stock #000664). Probasin-Cre animals were developed in the laboratory of Pradip Roy-Burman (
Wu et al., 2001
). NOD.Cg-Prkdc scid Il2rg tm1Wjl/SzJ (NSG) mice were purchased from Jackson Laboratories (JAX stock #005557) and bred in-house.
Cell lines
Request a detailed protocol
MDA-MB-231, MDA-MB-468, and HEK293T cells were purchased from ATCC. HT29 and LS180 cells were provided by Q Liu; HCT116 cells were provided by N Shroyer; MEF cells were generated from e12.5 embryos using standard methods (
Herrera et al., 1996
). MDA-MB-231, MDA-MB-468, HT29, HCT116, HEK293T, and MEF cells were cultured in DMEM (Corning, 10-013-CV) with 10% FBS and 1% penicillin/streptomycin. LS180 cells were cultured in RPMI1640 (Corning, 10-013-CV) with 10% FBS and 1% penicillin/streptomycin. All cell lines were routinely tested for mycoplasma contamination.
Constructs
Request a detailed protocol
Plasmids expressing Flag-FZD5, RNF43, HA-RNF43, or HA-RNF43 (CD8 sp) were provided by Q Liu. Plasmids expressing Myc-RNF43, Myc-ZNRF3, or Myc-ZNRF3 ΔRING were provided by F Cong. Plasmids for Myc-ZNRF3-ECD-TM, Myc-ZNRF3-TM-ICD, Myc-ZNRF3 ΔPA, HA-RNF43 ΔPA, HA-RNF43 ΔRING, HA-RNF43-ECD-TM were constructed by subcloning using In-Fusion (TaKaRa, 639642). Plasmids were further constructed for lentiviral expression by subcloning into pBobi vector by In-Fusion. Flag-EGFR (L858R) is PCR-amplified and subcloned into FUCGW vector at EcoRI site for lentiviral expression.
Generation of
RNF43
or
ZNRF3
KO cancer cell lines
Request a detailed protocol
HT29
RNF43
KO cells were provided by Q Liu (guide RNA sequence, g0: 5’-
GGCTGCTGATGGCTACCCTGC
-3’). Other CRISPR guide sequences for knocking out
RNF43
were designed by
and cloned into lentiCRISPR v2 (Addgene 52961). Sequences were as follows: g1: 5’-
TGGACGCACAGGACTGGTAC
-3’; g2: 5’-
CAGAGTGATCCCCTTGAAAA
-3’; g3: 5’-
GGGCAGCCAGCTGCAGCTGG
-3’. Lentiviral construct for knocking out
ZNRF3
was provided by Q Liu (guide RNA sequence, 5’-
AGGACTTGTATGAATATGGC
-3’) (
Jiang et al., 2015
;
Tu et al., 2019
). Cancer cells were infected with lentivirus-carrying CRISPR constructs or vector, and then selected in the culture medium containing 2 µg/ml puromycin (InvivoGen, ant-pr-1).
Generation of
Znrf3
KO MEFs
Request a detailed protocol
Global null alleles of
Rnf43
and
Znrf3
were generated in vivo by crossing
Rnf43
-flox;
Znrf3
-flox mice (
Koo et al., 2012
) with CMV-Cre (
Schwenk et al., 1995
). The resulting mice were backcrossed to C57Bl/6J animals to remove the Cre transgene and generate global deletion mouse colonies. Global deletions were confirmed using allele-specific PCR for both
Rnf43
and
Znrf3
. MEFs were generated using standard protocols (
Durkin et al., 2013
). Briefly,
Rnf43
KO/+
;
Znrf3
KO/+
mice were crossed, and embryos were collected at E12.5. Yolk sacs were collected for genotyping, and embryo heads and internal organs were removed. The remaining tissue was minced using a razor blade and 0.5 ml 0.05% Trypsin-EDTA was added. The suspension was incubated at 37°C for 30 min, then cultured in MEF media (DMEM, 10% FBS, 1× PenStrep) for subsequent experiments.
Chemicals
Erlotonib (Selleck Chemicals) was dissolved in ethanol, and Wnt-C59 (Cellagen Technology) was dissolved in DMSO.
Cell proliferation assay
Request a detailed protocol
MEF cells were seeded at 5000 cells in 96-well and the media was refreshed with drugs the next day. On day 4 post-drug treatments, cells were incubated with Cell Counting Kit-8 (CCK-8) reagents (ApexBio) for 4 hr, and the growth was determined at 450 nm by spectrophotometer.
Apc
min
mouse intestinal tumor organoid culture
Request a detailed protocol
Intestinal polyps from 6-month-old female
Apc
min
mice (
Evans et al., 1992
) were isolated and maintained using previously described protocols (
Sato et al., 2011
;
Xue and Shah, 2013
), embedded in Matrigel (Corning, 356231), and cultured in basal culture medium (advanced Dulbecco’s modified Eagle medium/F12 [Invitrogen, 12634-028], penicillin/streptomycin [Invitrogen, 15140-122], 10 mmol/l HEPES [Invitrogen, 15630-080], 2 mM GlutaMAX [Invitrogen, 35050-061], 1×N2 [Invitrogen, 17502-048], 1×B27 [Invitrogen, 17504-044], 1 mmol/l N-acetylcysteine [Sigma-Aldrich, A9165-5G]) supplemented with 50 ng/ml mouse recombinant EGF (Invitrogen, PMG8043). The organoids were trypsinized with 0.05% Trypsin-EDTA (Invitrogen, 25300054) to obtain single cells, counted, and embedded into Matrigel in equal numbers, cultured in basal culture medium supplemented with EGF or basal culture medium supplemented with EGF and 10% RSPO1 conditioned medium for 8 days. The organoids were imaged using a Leica DMi8 Inverted Microscope and then harvested for immunoblot analysis.
RNA extraction and qPCR
Request a detailed protocol
Cells were lysed with TRIzol reagent (Invitrogen, 15596-026). Total RNA was extracted by chloroform and isopropanol precipitation. cDNA was obtained using the SuperScript III First-Strand Synthesis System (Invitrogen, 18080-051). qPCR analyses were performed with primers listed below using SsoAdvanced Universal SYBR Green Supermix (Bio-Rad, 1725270) with at least duplicate samples in three independent experiments. Plotted are data normalized to
ACTB
or
Actb
and relative to the control. The following primers were used:
ACTB
: 5’-
ACTCTTCCAGCCTTCCTTCC
-3’, 5’-
CAGTGATCTCCTTCTGCATCC
-3’;
EGFR
: 5'-
TGCCCATGAGAAATTTACAGG
-3', 5'-
ATGTTGCTGAGAAAGTCACTGC
-3';
Actb
: 5’-
CATTGCTGACAGGATGCAGAAGG
-3’, 5’-
TGCTGGAAGGTGGACAGTGAGG
-3’;
Egfr
: 5′-
GGACTGTGTCTCCTGCCAGAAT
-3′, 5′-
GGCAGACATTCTGGATGGCACT
-3′;
Axin2
: 5’-
ATGGAGTCCCTCCTTACCGCAT
-3’, 5’-
GTTCCACAGGCGTCATCTCCTT
-3’;
Sox2
: 5’-
AACGGCAGCTACAGCATGATGC
-3’, 5’-
CGAGCTGGTCATGGAGTTGTAC
-3’;
Ccnd1
: 5’-
GCAGAAGGAGATTGTGCCATCC
-3’, 5’-
AGGAAGCGGTCCAGGTAGTTCA
-3’. The primer sequences for
Tgfbr1
,
Tgfbr2
,
Smad4
,
Ep300
,
Bach1
were from OriGene.
Flow cytometric analysis
Request a detailed protocol
Cells were trypsinized and resuspended in antibody dilution buffer (0.5% BSA in PBS). 5×10
5
cells were incubated with EGFR (D1D4J) XP Rabbit antibody (PE Conjugate) (Cell Signaling Technology, 48685) for 1 hr at 4°C. Cells were then washed with antibody dilution buffer and resuspended in antibody dilution buffer. The cells were then subjected to flow cytometry using a BD FACSCanto II (BD, NJ, USA). The resulting data were analyzed using the BD FACSDiva software.
Immunofluorescence
Request a detailed protocol
HEK293T cells were seeded on poly-D-lysine-coated chamber slides (Corning, 354632) and transfected with empty vector, or constructs expressing WT or fragments of RNF43 or ZNRF3. 48 hr after transfection, cells were fixed in 3.2% paraformaldehyde in PBS at RT for 15 min, permeabilized in 3% BSA/0.1% saponin (Sigma-Aldrich, 47036) in PBS at RT for 30 min, and then incubated in the secondary antibody anti-Rabbit Alex 488 (Invitrogen, A32731) at RT for 1 hr. Afterward, the cells were stained with DAPI (Thermo Fisher Scientific, 62248) and mounted.
Immunohistochemistry
Request a detailed protocol
Immunochemistry staining was performed using the Vectastain Elite ABC system (Vector Laboratories, Burlingame, CA, USA) and developed using DAB as chromogen (Agilent Dako, Santa Clara, CA, USA). Primary antibodies used in the study included EGFR (D1P9C) rabbit antibody (Mouse Preferred, Cell Signaling Technology, 71655), P-EGFR (Y1068) XP rabbit antibody (Cell Signaling Technology, 2234), non-phospho (Active) β-catenin (Ser33/37/Thr41) (D13A1) rabbit antibody (Cell Signaling Technology, 8814).
Proximity ligation assay
Request a detailed protocol
HCT116 cells were seeded onto poly-D-lysine-coated chamber slide (Corning) and co-transfected with Myc-ZNRF3ΔR and EGFR. Two days after transfection, the cells were processed following the standard protocol provided by Sigma-Aldrich (Duolink In Situ Red Starter Kit Mouse/Rabbit). The primary antibodies, EGFR (D38B1) XP rabbit antibody (Cell Signaling Technology, 4267) and Myc-tag (9B11) mouse antibody (Cell Signaling Technology, 2276), were used to detect ZNRF3 and EGFR interaction. For negative control, no primary antibody was used. DAPI was used to stain nuclei. The stained cells were imaged using Leica DMi8 Fluorescence Microscope.
Western blot
Request a detailed protocol
Cells were lysed on ice using RIPA lysis buffer supplemented with protease inhibitors (Sigma-Aldrich, P8340) and phosphatase inhibitors (Sigma-Aldrich, P5726 and P0044). Cell lysates were then centrifuged at 14,000 rpm for 15 min at 4°C. Supernatant was collected, and the concentration of protein lysate was quantified by BCA assay (Thermo Fisher Scientific, 23225). Cell lysates were mixed with Laemmli sample buffer (Bio-Rad, 1610747) and β-mercaptoethanol (Thermo Fisher Scientific, 21985023) before boiling for 5 min at 95°C. Equal amounts of protein lysates were loaded and run in 8–12% SDS-PAGE gel. Gels were transferred onto nitrocellulose membrane (Thermo Fisher Scientific, 88018) at 100 V for 90 min at 4°C. Membranes were then blocked with 5% non-fat milk in TBST at RT for 1 hr, incubated with primary antibodies overnight at 4°C and secondary antibodies at RT for 1 hr, and scanned using the Odyssey LI-COR imaging system. Primary antibodies used in the study included EGFR (D38B1) XP rabbit antibody (Cell Signaling Technology, 4267), EGFR (A-10) mouse antibody (Santa Cruz, sc-373746), EGFR (D1P9C) rabbit antibody (Mouse Preferred, Cell Signaling Technology, 71655), P-EGFR (Y1068) XP rabbit antibody (Cell Signaling Technology, 3777), HA-tag mouse antibody (BioLegend 901501), HA-tag (C29F4) rabbit antibody (Cell Signaling Technology, 3724), Myc-tag (9B11) mouse antibody (Cell Signaling Technology, 2276), Myc-tag (71D10) rabbit antibody (Cell Signaling Technology, 2278), Flag-tag M2 mouse antibody (Sigma-Aldrich, F1804), Ub (P4D1) mouse antibody (Santa Cruz, sc-8017), CBL mouse antibody (Santa Cruz, sc-1651), non-phospho (Active) β-catenin (Ser33/37/Thr41) (D13A1) rabbit antibody (Cell Signaling Technology, 8814), β-catenin mouse antibody (BD Biosciences, 610153), GAPDH rabbit antibody (Santa Cruz, sc-25778), β-actin (Sigma, A5441), and α-tubulin mouse antibody (Sigma-Aldrich, T9026). Secondary antibodies used included anti-Mouse IRDye 680RD (LI-COR, 926-68070) and anti-Rabbit IRDye 800CW (LI-COR, 926-32211).
IP assay
Request a detailed protocol
Cells were lysed on ice using NP-40 or RIPA lysis buffer supplemented with protease inhibitors (Sigma-Aldrich, P8340). Cell lysates were then centrifuged at 14,000 rpm for 15 min at 4°C. Supernatant was collected, and the concentration of protein lysate was quantified by BCA. Protein lysates were incubated with either EGFR (Ab-13) mouse antibody (Thermo Fisher Scientific, MS-609-P1) or Ub (P4D1) mouse antibody (Santa Cruz, sc-8017), and Protein G Sepharose beads (GE Healthcare, 17061801) overnight at 4°C. Beads were washed with NP-40 or RIPA lysis buffer. Whole-cell lysates and immunoprecipitates were analyzed by western blot analysis.
IP and mass spectrometry
Request a detailed protocol
The IP-MS experiments were performed as previously described (
Chen et al., 2019
). BCG823 cells were starved overnight and then treated with 50 ng/ml EGF for 120 min before sample collection. For each IP experiment, 1 mg protein lysate was incubated with 5 µg EGFR (Ab-13) antibody for 2 hr at 4°C and cleared by ultracentrifugation (100,000×
g
, 15 min). The supernatant was then incubated with 30 µl 50% protein A-Sepharose slurry (GE Healthcare, 17-0780-01) for 1 hr at 4°C. The bead-bound complexes were washed four times with NETN buffer (20 mM Tris pH 7.5, 1 mM EDTA, 0.5% NP-40, 150 mM NaCl) and eluted with 20 µl 2× Laemmli buffer and heated at 95°C for 10 min. IP samples were resolved on a NuPAGE 10% Bis-Tris gel (Life Technologies, WG1201BX10) in 1× MOPS running buffer; the gel was cut into 3 molecular weight regions plus the IgG heavy and light chain bands. Each band was in-gel digested overnight with 100 ng of trypsin, which cleaves peptide chains at the C-termini of lysine or arginine in 20 µl of 50 mM NH
4
HCO
3
at 37°C. Peptides were extracted with 350 µl of 100% acetonitrile and 20 µl of 2% formic acid, and dried in a Savant Speed-Vac. Digested peptides were dissolved in 10 µl of loading solution (5% methanol containing 0.1% formic acid) and subjected to LC-MS/MS assay as described previously (
Dharmat et al., 2018
).
Reverse phase protein array
Request a detailed protocol
RPPA assays were carried out as described previously with minor modifications (
Creighton and Huang, 2015
). Protein lysates were prepared with modified TPER buffer supplemented with a cocktail of protease and phosphatase inhibitors. Protein lysates at 0.5 mg/ml of total protein were denatured in SDS sample buffer containing 2.5% β-mercaptoethanol at 100°C for 8 min. The Aushon 2470 Arrayer (Aushon BioSystems) with a 40 pin (185 μm) configuration was used to spot samples and control lysates onto nitrocellulose-coated slides (Grace Bio-labs) using an array format of 960 lysates/slide (2880 spots/slide). The slides were probed with a set of 216 antibodies against total and phospho-proteins using an automated slide stainer Autolink 48 (Dako). Each slide was incubated with one specific primary antibody, and a negative control slide was incubated with antibody diluent instead of primary antibody. Primary antibody binding was detected using a biotinylated secondary antibody followed by streptavidin-conjugated IRDye680 fluorophore (LI-COR Biosciences). Total protein content of each spotted lysate was assessed by fluorescent staining with Sypro Ruby Protein Blot Stain according to the manufacturer’s instructions (Molecular Probes). Fluorescence-labeled slides were scanned on a GenePix 4400 AL scanner, along with accompanying negative control slides, at an appropriate PMT to obtain optimal signal for this specific set of samples. The images were analyzed with GenePix Pro 7.0 (Molecular Devices). Total fluorescence signal intensities of each spot were obtained after subtracting the local background signal for each slide and were then normalized for variation in total protein, background, and non-specific labeling using a group-based normalization method. For each spot on the array, the background-subtracted foreground signal intensity was subtracted by the corresponding signal intensity of the negative control slide (omission of primary antibody) and then normalized to the corresponding signal intensity of total protein for that spot. Each image and its normalized data were evaluated for quality through manual inspection and control samples. Antibody slides that failed the quality inspection were either repeated at the end of the staining runs or removed before data reporting. Samples (in four biological replicates) were extracted from the normalized data and then log2 transformed. The median value of the three technical replicates was used for statistical analysis. Welch’s t-tests were used for group comparisons. FDR-adjusted p-value<0.05 was considered statistically significant.
Subcutaneous xenograft tumor model and IVIS imaging
Request a detailed protocol
5×10
5
luciferase-labeled HT29 cells were suspended in 0.1 ml serum-free DMEM and injected into the right back flank of 21- to 24-week-old NSG mice. Bioluminescence was measured once a week, by injection of 100 µl 15 mg/ml D-luciferin (LUCNA-1G, Goldbio) via the intra-orbital sinus. Mice were imaged using IVIS Lumina II (Advanced Molecular Vision). The acquired bioluminescence signals were normalized to the day 0 bioluminescence intensity.
Statistics
All statistical analyses in our study were conducted using GraphPad Prism or R. Two-tailed t-test without equal variation assumption was used for data comparison between two experimental groups. For data comparison with at least three groups, one-way ANOVA test was performed first to assess the overall difference among groups. If differences existed, uncorrected Fisher’s LSD test was performed to assess the significance of differences between two groups. Two-way repeated measures ANOVA and uncorrected Fisher’s LSD test were used to assess the difference between datasets with time series measurements, including growth curves of cell proliferation and in vivo BLI signals. p-Values less than 0.05 were considered significant.
Data availability
All data are available in the main text or the supplementary materials.
References
Integrated genomic characterization of adrenocortical carcinoma
Nature Genetics
46
:607–612.
PubMed
Google Scholar
A ZNRF3-dependent Wnt/β-catenin signaling gradient is required for adrenal homeostasis
Genes & Development
33
:209–220.
Google Scholar
Genetic variants in R-Spondin/RNF43 complex and gene expression levels to predict efficacy of cetuximab (cet) in patients (pts) with metastatic colorectal cancer (mCRC): Data from the FIRE-3 phase III trial
Journal of Clinical Oncology
38
:190.
Google Scholar
Hierarchy of binding sites for Grb2 and Shc on the epidermal growth factor receptor
Molecular and Cellular Biology
14
:5192–5201.
PubMed
Google Scholar
RNF43 and ZNRF3 are commonly altered in serrated pathway colorectal tumorigenesis
Oncotarget
7
:70589–70600.
PubMed
Google Scholar
R-spondins function as ligands of the orphan receptors LGR4 and LGR5 to regulate Wnt/beta-catenin signaling
PNAS
108
:11452–11457.
PubMed
Google Scholar
The cBio cancer genomics portal: an open platform for exploring multidimensional cancer genomics data
Cancer Discovery
2
:401–404.
PubMed
Google Scholar
Negative feedback and adaptive resistance to the targeted therapy of cancer
Cancer Discovery
2
:311–319.
PubMed
Google Scholar
The structural basis of R-spondin recognition by LGR5 and RNF43
Genes & Development
27
:1345–1350.
Google Scholar
A cross-linking-aided immunoprecipitation/mass spectrometry workflow reveals extensive intracellular trafficking in time-resolved, signal-dependent epidermal growth factor receptor proteome
Journal of Proteome Research
18
:3715–3730.
PubMed
Google Scholar
Epidermal growth factor receptor as a therapeutic target in colorectal cancer
Clinical Colorectal Cancer
2
:246–251.
PubMed
Google Scholar
Reverse phase protein arrays in signaling pathways: a data integration perspective
Drug Design, Development and Therapy
9
:3519–3527.
PubMed
Google Scholar
Lgr5 homologues associate with Wnt receptors and mediate R-spondin signalling
Nature
476
:293–297.
PubMed
Google Scholar
SPATA7 maintains a novel photoreceptor-specific zone in the distal connecting cilium
The Journal of Cell Biology
217
:2851–2865.
PubMed
Google Scholar
Negative regulation of EGFR-Vav2 signaling axis by Cbl ubiquitin ligase controls EGF receptor-mediated epithelial cell adherens junction dynamics and cell migration
The Journal of Biological Chemistry
286
:620–633.
PubMed
Google Scholar
R-spondins engage heparan sulfate proteoglycans to potentiate WNT signaling
eLife
9
:e54469.
PubMed
Google Scholar
Isolation of mouse embryo fibroblasts
Bio-Protocol
3
:e908.
PubMed
Google Scholar
RNF43 mutations predict response to anti-BRAF/EGFR combinatory therapies in BRAF
V600E
metastatic colorectal cancer
Nature Medicine
28
:2162–2170.
PubMed
Google Scholar
Impact of loss-of-function mutations at the RNF43 locus on colorectal cancer development and progression
The Journal of Pathology
245
:445–455.
PubMed
Google Scholar
The development of a method for the preparation of rat intestinal epithelial cell primary cultures
Journal of Cell Science
101 (Pt 1)
:219–231.
PubMed
Google Scholar
RNF43 G659fs is an oncogenic colorectal cancer mutation and sensitizes tumor cells to PI3K/mTOR inhibition
Nature Communications
13
:3181.
PubMed
Google Scholar
The epidermal growth factor receptor is covalently linked to ubiquitin
Oncogene
11
:2649–2655.
PubMed
Google Scholar
Integrative analysis of complex cancer genomics and clinical profiles using the cBioPortal
Science Signaling
6
:l1.
PubMed
Google Scholar
A novel function of R-spondin1 in regulating estrogen receptor expression independent of Wnt/β-catenin signaling
eLife
9
:e56434.
PubMed
Google Scholar
RNF43 is frequently mutated in colorectal and endometrial cancers
Nature Genetics
46
:1264–1266.
PubMed
Google Scholar
LGR4 and LGR5 are R-spondin receptors mediating Wnt/β-catenin and Wnt/PCP signalling
EMBO Reports
12
:1055–1061.
PubMed
Google Scholar
Direct interaction of Cbl with pTyr 1045 of the EGF receptor (EGFR) is required to sort the EGFR to lysosomes for degradation
Experimental Cell Research
300
:388–395.
PubMed
Google Scholar
ZNRF3 promotes Wnt receptor turnover in an R-spondin-sensitive manner
Nature
485
:195–200.
PubMed
Google Scholar
Control of Wnt receptor turnover by R-spondin-ZNRF3/RNF43 signaling module and its dysregulation in cancer
Cancers
8
:54.
PubMed
Google Scholar
EGF receptor ligands
Experimental Cell Research
284
:2–13.
https://doi.org/10.1016/s0014-4827(02)00105-2
PubMed
Google Scholar
ZNRF3 functions in mammalian sex determination by inhibiting canonical WNT signaling
PNAS
115
:5474–5479.
PubMed
Google Scholar
Altered cell cycle kinetics, gene expression, and G1 restriction point regulation in Rb-deficient fibroblasts
Molecular and Cellular Biology
16
:2402–2407.
PubMed
Google Scholar
Convergence between Wnt-β-catenin and EGFR signaling in cancer
Molecular Cancer
9
:236.
PubMed
Google Scholar
Inactivating mutations of RNF43 confer Wnt dependency in pancreatic ductal adenocarcinoma
PNAS
110
:12649–12654.
PubMed
Google Scholar
Dishevelled promotes Wnt receptor degradation through recruitment of ZNRF3/RNF43 E3 ubiquitin ligases
Molecular Cell
58
:522–533.
PubMed
Google Scholar
Rspo2/Int7 regulates invasiveness and tumorigenic properties of mammary epithelial cells
Journal of Cellular Physiology
227
:1960–1971.
PubMed
Google Scholar
Tumour suppressor RNF43 is a stem-cell E3 ligase that induces endocytosis of Wnt receptors
Nature
488
:665–669.
PubMed
Google Scholar
Expression of R-Spondin 1 in Apc
Min/+
mice suppresses growth of intestinal adenomas by altering Wnt and transforming growth factor beta signaling
Gastroenterology
160
:245–259.
PubMed
Google Scholar
R-spondins can potentiate WNT signaling without LGRs
eLife
7
:e33126.
PubMed
Google Scholar
R-spondins are BMP receptor antagonists in Xenopus early embryonic development
Nature Communications
11
:5570.
Google Scholar
c-Cbl/Sli-1 regulates endocytic sorting and ubiquitination of the epidermal growth factor receptor
Genes & Development
12
:3663–3674.
Google Scholar
Ubiquitin ligase activity and tyrosine phosphorylation underlie suppression of growth factor signaling by c-Cbl/Sli-1
Molecular Cell
4
:1029–1040.
https://doi.org/10.1016/s1097-2765(00)80231-2
PubMed
Google Scholar
Commonly observed RNF43 mutations retain functionality in attenuating Wnt/β-catenin signaling and unlikely confer Wnt-dependency onto colorectal cancers
Oncogene
39
:3458–3472.
PubMed
Google Scholar
Genomic prevalence of heterochromatic H3K9me2 and transcription do not discriminate pluripotent from terminally differentiated cells
PLOS Genetics
7
:e1002090.
PubMed
Google Scholar
Preprint
Loss of RNF43/ZNRF3 Predisposes to Hepatocellular Carcinoma by Impairing Liver Regeneration and Altering Liver Fat Metabolism
bioRxiv.
Google Scholar
Secreted factor R-Spondin 2 is involved in refinement of patterning of the mammalian cochlea
Developmental Dynamics
242
:179–188.
PubMed
Google Scholar
A perspective on anti-EGFR therapies targeting triple-negative breast cancer
American Journal of Cancer Research
6
:1609–1623.
PubMed
Google Scholar
Loss of endogenous RNF43 function enhances proliferation and tumour growth of intestinal and gastric cells
Carcinogenesis
40
:551–559.
PubMed
Google Scholar
Loss of RNF43 function contributes to gastric carcinogenesis by impairing DNA damage response
Cellular and Molecular Gastroenterology and Hepatology
11
:1071–1094.
PubMed
Google Scholar
RNF43 overexpression attenuates the Wnt/β-catenin signalling pathway to suppress tumour progression in cholangiocarcinoma
Oncology Letters
22
:846.
PubMed
Google Scholar
Differential activities and mechanisms of the four R-spondins in potentiating Wnt/β-catenin signaling
The Journal of Biological Chemistry
293
:9759–9769.
PubMed
Google Scholar
Unlike LGR4, LGR5 potentiates Wnt-β-catenin signaling without sequestering E3 ligases
Science Signaling
13
:eaaz4051.
PubMed
Google Scholar
Structures of Wnt-antagonist ZNRF3 and its complex with R-spondin 1 and implications for signaling
PLOS ONE
8
:e83110.
PubMed
Google Scholar
Ubiquitin: structures, functions, mechanisms
Biochimica et Biophysica Acta
1695
:55–72.
PubMed
Google Scholar
The RSPO-LGR4/5-ZNRF3/RNF43 module controls liver zonation and size
Nature Cell Biology
18
:467–479.
PubMed
Google Scholar
Pharmacological inhibition of the WNT acyltransferase PORCN prevents growth of WNT-driven mammary cancer
Cancer Research
73
:502–507.
PubMed
Google Scholar
ZNRF3 is downregulated in papillary thyroid carcinoma and suppresses the proliferation and invasion of papillary thyroid cancer cells
Tumour Biology
37
:12665–12672.
PubMed
Google Scholar
Protease associated domain of RNF43 is not necessary for the suppression of Wnt/β-catenin signaling in human cells
Cell Communication and Signaling
18
:91.
PubMed
Google Scholar
RNF43 inhibits WNT5A-driven signaling and suppresses melanoma invasion and resistance to the targeted therapy
eLife
10
:e65759.
PubMed
Google Scholar
Differential effects of EGFR ligands on endocytic sorting of the receptor
Traffic
10
:1115–1127.
PubMed
Google Scholar
Long-term expansion of epithelial organoids from human colon, adenoma, adenocarcinoma, and Barrett’s epithelium
Gastroenterology
141
:1762–1772.
PubMed
Google Scholar
A cre-transgenic mouse strain for the ubiquitous deletion of loxP-flanked gene segments including deletion in germ cells
Nucleic Acids Research
23
:5080–5081.
PubMed
Google Scholar
Molecular landscape of colorectal cancers harboring R-spondin fusions
Journal of Clinical Oncology
37
:3588.
Google Scholar
Recurrent R-spondin fusions in colon cancer
Nature
488
:660–664.
PubMed
Google Scholar
ZNRF3 and RNF43 cooperate to safeguard metabolic liver zonation and hepatocyte proliferation
Cell Stem Cell
28
:1822–1837.
PubMed
Google Scholar
RSPO2 inhibition of RNF43 and ZNRF3 governs limb development independently of LGR4/5/6
Nature
557
:564–569.
PubMed
Google Scholar
Molecular role of RNF43 in canonical and noncanonical Wnt signaling
Molecular and Cellular Biology
35
:2007–2023.
PubMed
Google Scholar
A phospho-switch controls RNF43-mediated degradation of Wnt receptors to suppress tumorigenesis
Nature Communications
11
:4586.
PubMed
Google Scholar
Post-translational Wnt receptor regulation: Is the fog slowly clearing?: The molecular mechanism of RNF43/ZNRF3 ubiquitin ligases is not yet fully elucidated and still controversial
BioEssays
43
:e2000297.
PubMed
Google Scholar
The most common RNF43 mutant G659Vfs*41 is fully functional in inhibiting Wnt signaling and unlikely to play a role in tumorigenesis
Scientific Reports
9
:18557.
PubMed
Google Scholar
LinkedOmics: analyzing multi-omics data within and across 32 cancer types
Nucleic Acids Research
46
:D956–D963.
PubMed
Google Scholar
Proteogenomic analysis of human colon cancer reveals new therapeutic opportunities
Cell
177
:1035–1049.
PubMed
Google Scholar
The RING finger of c-Cbl mediates desensitization of the epidermal growth factor receptor
The Journal of Biological Chemistry
274
:22151–22154.
PubMed
Google Scholar
A mutant EGF-receptor defective in ubiquitylation and endocytosis unveils a role for Grb2 in negative signaling
The EMBO Journal
21
:303–313.
PubMed
Google Scholar
The epidermal growth factor receptor family: biology driving targeted therapeutics
Cellular and Molecular Life Sciences
65
:1566–1584.
PubMed
Google Scholar
Generation of a prostate epithelial cell-specific Cre transgenic mouse model for tissue-specific gene ablation
Mechanisms of Development
101
:61–69.
https://doi.org/10.1016/s0925-4773(00)00551-7
PubMed
Google Scholar
Interaction with both ZNRF3 and LGR4 is required for the signalling activity of R-spondin
EMBO Reports
14
:1120–1126.
PubMed
Google Scholar
In vitro organoid culture of primary mouse colon tumors
Journal of Visualized Experiments
JoVE
:e50210.
PubMed
Google Scholar
Non-equivalence of Wnt and R-spondin ligands during Lgr5
+
intestinal stem-cell self-renewal
Nature
545
:238–242.
PubMed
Google Scholar
The functional landscape of patient-derived RNF43 mutations predicts sensitivity to Wnt inhibition
Cancer Research
80
:5619–5632.
PubMed
Google Scholar
A Wnt-independent LGR4-EGFR signaling axis in cancer metastasis
Cancer Research
81
:4441–4454.
PubMed
Google Scholar
Structural and molecular basis of ZNRF3/RNF43 transmembrane ubiquitin ligase inhibition by the Wnt agonist R-spondin
Nature Communications
4
:2787.
PubMed
Google Scholar
RETRACTED ARTICLE: RNF43 ubiquitinates and degrades phosphorylated E-cadherin by c-Src to facilitate epithelial-mesenchymal transition in lung adenocarcinoma
BMC Cancer
19
:670.
Google Scholar
ZNRF3 acts as a tumour suppressor by the Wnt signalling pathway in human gastric adenocarcinoma
Journal of Molecular Histology
44
:555–563.
PubMed
Google Scholar
Lysosomal degradation of the maternal dorsal determinant Hwa safeguards dorsal body axis formation
EMBO Reports
22
:e53185.
PubMed
Google Scholar
Article and author information
Author details
Funding
National Institutes of Health (CA204926)
Yi Li
National Institutes of Health (CA271498)
Yi Li
Congressionally Directed Medical Research Programs (BC191649)
Yi Li
Congressionally Directed Medical Research Programs (BC191646)
Yi Li
National Institutes of Health (T32CA203690)
Amy T Ku
National Institutes of Health (CA186784)
Yi Li
National Institutes of Health (RR024574)
Yi Li
CPRIT (RP210227)
Shixia Huang
National Institutes of Health (OD028648)
Shixia Huang
National Institutes of Health (DK56338)
Yi Li
National Institutes of Health (CA125123)
Yi Li
American Cancer Society (PF-20-109-01)
Payton D Stevens
National Institutes of Health (K08DE3109)
Megan N Michalski
The funders had no role in study design, data collection and interpretation, or the decision to submit the work for publication.
Acknowledgements
We thank Dr. Feng Cong for the generous gifts of reagents. We also thank Dr. Xuan Wang from the BCM Antibody-based Proteomics Core/Shared Resource for her technical assistance in performing reverse phase protein array; Ms. Xi-Lei Zeng and Ms. Xiaomin Yu from the Texas Medical Digestive Diseases Center (DDC) GEMS core for assistance in organoid culture; Ms. Cassandra Diegel from the Van Andel Institute for assistance. This work was financially supported by NIH/NCI (R01 CA204926 and CA271498 to YL), DOD-CDMRP (BC191649 and BC191646 to YL), and NIH-T32 grant (#1T32CA203690-01A1 to AK under Dr. Suzanne Fuqua). This project was also supported by the Breast Center Pathology Core as part of the SPORE program (P50 CA186784), Cytometry and Cell Sorting Core with funding from CPRIT (RP180672) and NIH (S10 RR024574), Antibody-based Proteomics Core with funding from CPRIT (RP210227) and NIH (S10 OD028648 to SH), DDC GEMS core with funding from NIH/NIDDK (DK56338), and resources from the Dan L Duncan Cancer Center with funding from NIH/NCI (P30 CA125123). The Van Andel Institute (VAI) provided additional support, including contributions from the VAI Vivarium (RRID:
SCR_023211
) and VAI Pathology and Biorepository Core (RRID:
SCR_022912
). PDS was supported by a post-doctoral fellowship from the American Cancer Society (PF-20-109-01), and MNM is supported by the NIH/NIDCR (K08DE3109).
Version history
Sent for peer review:
Preprint posted
:
Reviewed Preprint version 1
:
Reviewed Preprint version 2
:
Version of Record published
:
Cite all versions
You can cite all versions using the DOI
. This DOI represents all versions, and will always resolve to the latest one.
Copyright
© 2024, Yue et al.
This article is distributed under the terms of the
Creative Commons Attribution License
, which permits unrestricted use and redistribution provided that the original author and source are credited.
Metrics
1,258
views
80
downloads
5
citations
Views, downloads and citations are aggregated across all versions of this paper published by eLife.
Citations by DOI
3
citations for Reviewed Preprint v1
2
citations for Reviewed Preprint v2
Download links
A two-part list of links to download the article, or parts of the article, in various formats.
Downloads
(link to download the article as PDF)
Article PDF
Figures PDF
Open citations
(links to open the citations from this article in various online reference manager services)
Mendeley
Cite this article
(links to download the citations from this article in formats compatible with various reference manager tools)
Loss of ZNRF3/RNF43 unleashes EGFR in cancer
eLife
13
:RP95639.

