惠泰医疗,换帅
发布时间:2026-04-23来源:器械之家

医疗器械媒体报道先锋
分享专业医疗器械知识
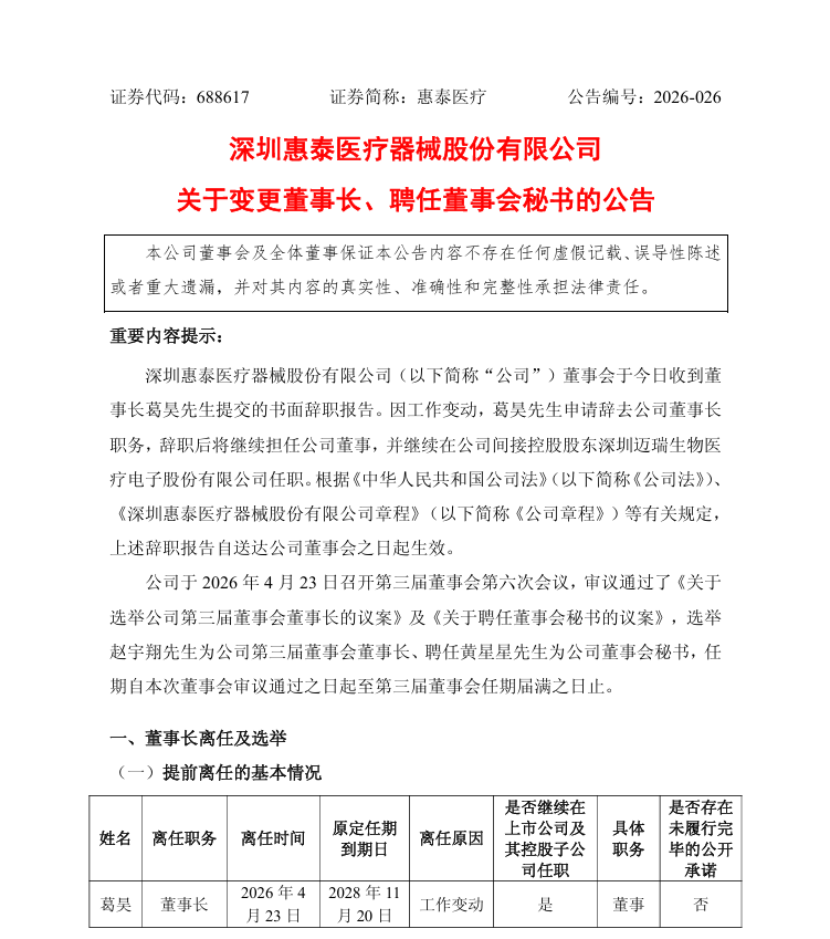
4月23日晚间,惠泰医疗(688617.SH)公告,公司董事长葛昊因工作变动提交书面辞职报告,自送达董事会之日起正式卸任董事长职务。
据公告披露,葛昊辞职后将继续担任公司董事,并同步在间接控股股东迈瑞医疗(300760.SZ)任职。同日,惠泰医疗紧急召开第三届董事会第六次会议,选举迈瑞系资深高管赵宇翔为新任董事长,聘任黄星星为新任董事会秘书,任期均至第三届董事会届满。公司法定代表人将同步变更为赵宇翔。
此次同步披露了副总经理王金鹤的离职信息。据公告显示,王金鹤因个人原因向公司董事会提交书面辞职报告,申请辞去副总经理职务,辞职后将不再担任公司任何职务,该辞职自送达董事会之日起生效。

新任董事长赵宇翔现年48岁,北华大学医学院医学检验专业科班出身,2007年加入迈瑞医疗后历练近20年,先后担任北京分公司总经理、大区总经理、中国区营销副总经理及全球生命信息与支持营销管理部总经理,2025年11月起兼任惠泰医疗董事,属于典型的“迈瑞老兵”。此次接棒,标志着惠泰医疗进一步融入迈瑞医疗的管理体系。
新任董秘黄星星则为资本市场老手,1985年生,华南理工大学材料加工工程硕士,持有深交所董秘资格证书。其职业轨迹横跨能源、消费、医疗三大领域,曾任千秋能源总裁助理、华宝股份证券事务代表,在迈瑞医疗期间担任资本市场高级经理及证券事务代表,具备丰富的资本运作经验。
惠泰医疗2026 年第一季度业绩良好,营业收入达7.04 亿元,较上年同期增长 24.78%。归属于母公司所有者的净利润为2.29 亿元,同比增长 25.27%,保持稳健增长态势。
更多精彩内容
欢迎关注微信视频号


GE医疗全球CEO,再次押注天津
百年器械巨头,“中国首个”落地上海
微创押注的手术机器人公司,完成重大收购
西门子公布:医疗业务分拆时间表
知名创新械企,裁员16%
北京高端血管介入公司,完成2亿融资
首次,迈瑞医疗调整业务板块
全球牙科“一哥”,管理层大换血
7.5亿,国产影像龙头拟收购
外科新局已至,联影以生态突围

商务合作邮箱:qxzj@landianyiliao.com



转载说明:本文系转载内容,版权归原作者及原出处所有。转载目的在于传递更多行业信息,文章观点仅代表原作者本人,与本平台立场无关。若涉及作品版权问题,请原作者或相关权利人及时与本平台联系,我们将在第一时间核实后移除相关内容。
