国家药监局关于发布药品附条件批准上市申请审评审批工作程序的公告


附件1
药品附条件批准上市申请
审评审批工作程序
为鼓励以临床价值为导向的药物创新,加快具有突出临床价值的临床急需药品上市,根据《中华人民共和国药品管理法》《中华人民共和国中医药法》《中华人民共和国疫苗管理法》《中华人民共和国药品管理法实施条例》《药品注册管理办法》等有关规定,制定本工作程序。
一、适用条件
符合《药品注册管理办法》《药品附条件批准上市技术指导原则(试行)》《中药注册管理专门规定》及其他中药相关规定中附条件批准情形和条件的药品,申请人可以在药物临床试验或人用经验研究期间,向国家药品监督管理局药品审评中心(以下简称药审中心)提出附条件批准上市申请。其中:
(一)公共卫生方面急需的药品由国家卫生健康主管部门等有关部门提出。
(二)重大突发公共卫生事件急需的疫苗应为按照《突发公共卫生事件应对法》《突发公共卫生事件应急条例》《国家突发公共卫生事件应急预案》等认定的重大突发公共卫生事件(II级)或者特别重大突发公共卫生事件(I级)相关疾病的预防用疫苗。
二、工作程序
(一)早期沟通交流申请。鼓励申请人在药物临床试验期间,经充分评估后,按照相关技术指导原则的要求就附条件批准的临床研究计划、关键临床试验设计及疗效指标选择、其他附条件批准的前提条件、确证性研究的初步设计和实施计划等与药审中心进行沟通。
(二)上市申请前的沟通交流申请。拟申请附条件批准上市的,药品上市许可申请递交前,申请人应当就附条件批准上市的条件、确证性研究的进展、预期完成时间和上市后继续完成的其他研究工作等与药审中心沟通交流。拟申请优先审评审批的,可以在沟通交流中一并提出,待同意后按照《药品上市许可优先审评审批工作程序(试行)》及有关规定提出优先审评审批申请。
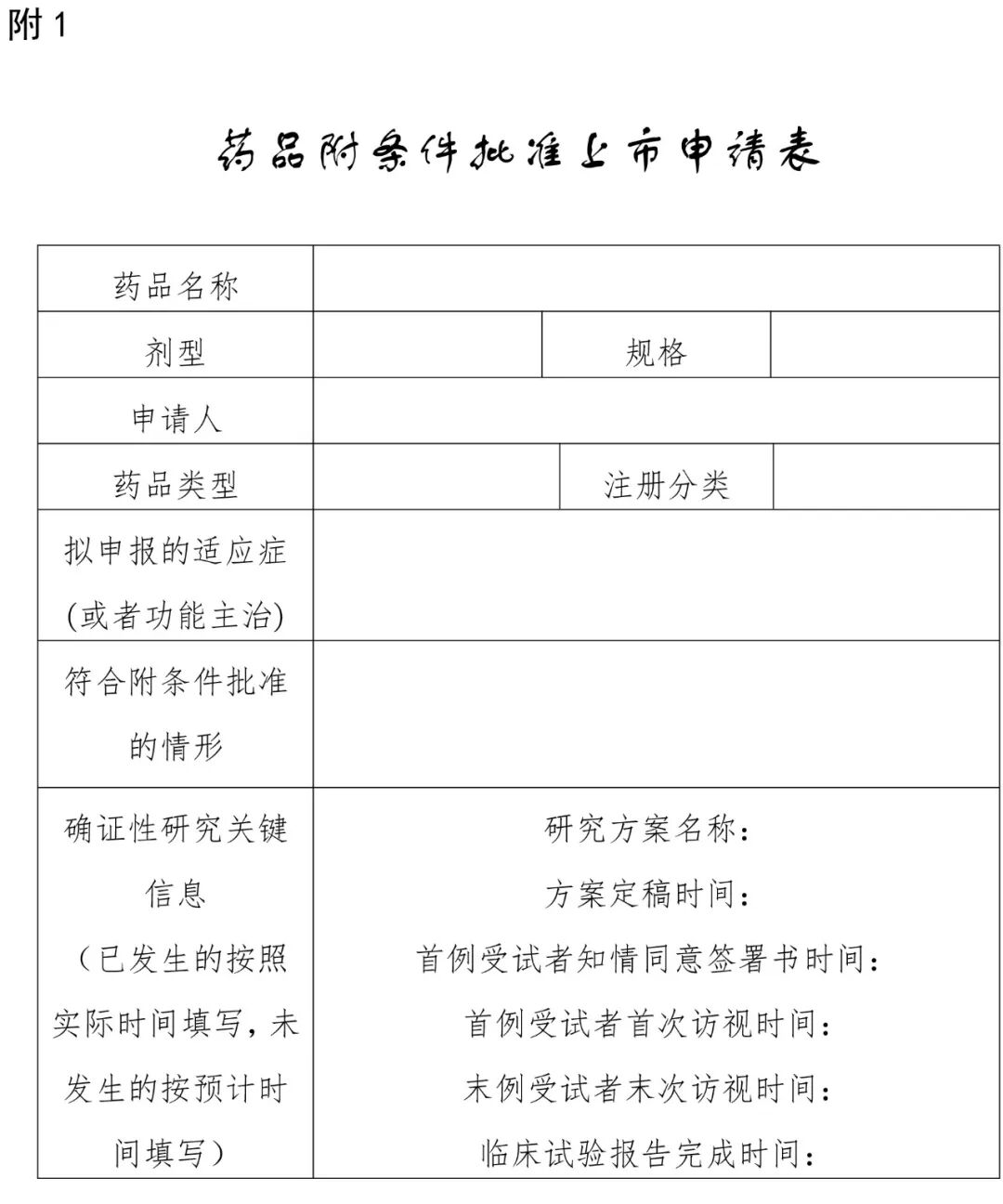
(三)提交附条件批准上市申请。经沟通交流评估确认初步符合附条件批准要求的,申请人可以在提出药品上市许可申请的同时,提交药品附条件批准上市申请表(见附1),并按照相关技术指导原则要求提交支持性资料。
(四)附条件批准上市申请审评审批。对于审评通过,且如果以早期临床试验数据支持附条件上市、已经提交启动确证性研究(以首例受试者签署知情同意书为启动标准)证明材料的,附条件批准药品上市,发给药品注册证书,并载明药品注册证书的有效期、上市后需要继续完成的研究工作及完成时限等。完成时限自附条件批准上市之日起,原则上不超过4年。药品注册证书有效期根据确证性研究的完成时限及审评完成时限确定。
经技术审评发现不满足附条件批准上市要求的,或审评结束前仍未收到启动确证性研究证明材料的,作出不通过的审评结论,发给药品注册申请不予批准通知书。申请人可以在完成相应研究后按常规批准程序重新申报。
按照《药品管理法》《药品注册管理办法》《药品附条件批准上市技术指导原则(试行)》有关规定,已有药品获得常规批准后,其它在研或在审的同类药品不再符合附条件批准的要求。
在附条件上市申请审评期间,申请人如完成确证性研究,可以向药审中心提出转为常规批准审评程序,并补充确证性研究资料,药审中心经评估符合要求的,终止附条件批准审评程序,转为常规批准审评程序。
(五)上市后的确证性研究。药品附条件批准上市后,省级药品监督管理部门应当督促药品上市许可持有人或境内责任人采取相应的风险管理措施,在规定期限内按照要求完成药品注册证书载明的确证性研究。药品上市许可持有人自附条件批准上市起,研发期间每年向药审中心报告确证性研究进展,随安全性更新报告一并提交,同时将研究进展抄报药品上市许可持有人或境内责任人所在地省级药品监督管理部门。
确证性研究期间,对于变更临床试验方案等可能增加受试者安全性风险的情形,药品上市许可持有人应当按照相关规定及时递交补充申请。对于确因客观原因,无法开展确证性研究的药物临床试验而需要更换研究方案的,药品上市许可持有人可以提出沟通交流申请,与药审中心沟通一致后,按要求提出临床试验申请,药审中心审评通过后,重新确定确证性研究及研究时限,药品注册证书有效期保持不变。药审中心不同意变更的,药品上市许可持有人应当按照原研究方案完成。
药品上市许可持有人无法按期完成确证性研究的,应当在研究时限届满前,向药审中心申报申请延期的补充申请,审评通过的,允许继续开展研究,并明确继续研究的完成时限,药品注册证书有效期保持不变,有效期届满后,该项适应症相关内容从说明书、标签中删除(如有多个适应症)。
申请延期的补充申请原则上不超过一次。对于应对重大突发公共卫生事件急需的疫苗,如确因疫情变化等不可抗力无法按期完成确证性研究,允许再次申请延期。
(六)常规批准。在研究时限届满前,药品上市许可持有人应当及时申报补充申请(申报资料要求见附2),提出转为常规批准。药品上市许可持有人提交的确证性研究证明其获益大于风险,审评通过的,发给补充申请批准通知书,调整药品注册证书有效期。
药品上市许可持有人提交的确证性研究不能证明其获益大于风险的,药审中心作出不通过的审评结论,发给补充申请不予批准通知书。
如完成的临床研究同时可支持新增适应症,药品上市许可持有人可以提出新增适应症上市申请,在该申请中同时提出附条件批准适应症转为常规批准,无需再申报补充申请。
(七)药品注册证书注销。药品注册证书有效期届满且不予批准延期研究的,或者延期后的研究时限届满时,药品上市许可持有人未按要求提交转为常规批准注册申请的,对于仅有一个适应症的,国家药品监督管理局按程序注销药品注册证书,对于还存在其他上市适应症的,核减说明书中的相关适应症。
药品上市许可持有人提交的确证性研究资料审评不通过的,国家药品监督管理局按程序注销药品注册证书或核减适应症。
药品上市许可持有人如终止/完成确证性研究,自行评估其研究结果无法确证药品安全有效性,应当立即主动停止相关适应症的药品销售,及时将相关情况上报药审中心、申请注销药品注册证书或核减适应症。
确证性研究期间,如药审中心监测到并确认确证性研究不能证明获益大于风险的,国家药品监督管理局可以主动按程序注销药品注册证书或核减适应症。
三、工作要求
(一)附条件批准上市申请过程中的沟通交流,按照《药物研发与技术审评沟通交流管理办法》等相关规定执行。药品附条件批准上市后,确证性研究期间的沟通交流,可以参照《药物研发与技术审评沟通交流管理办法》中上市前沟通交流要求执行。
(二)申请人在提交附条件批准上市申请前,申报材料应当符合相关的技术指导原则及受理要求,并做好接受药品注册核查、检验的准备工作。
(三)附条件批准上市申请审评审批的具体技术要求参照《药品附条件批准上市技术指导原则(试行)》等执行。在审评(包括对确证性研究的评价)过程中可以就重大问题听取专家意见,充分发挥专家的技术支撑作用。
(四)药品附条件上市期间,持有人如完成确证性研究的时间远早于原定时限,应当在获得研究结果后尽快递交补充申请或新增适应症的上市申请。
(五)附条件批准上市的药品,在其转为常规批准之前,原则上,该品种不发布为参比制剂。如仿制药申请人能够自行开展确证性研究、不依赖原研药品的研究数据,可参照仿制药注册分类直接申报上市。
(六)附条件批准上市的药品/适应症,原则上完成确证性研究并转为常规批准后,方可开展再注册工作。
(七)药品附条件批准上市后,药品名称、药品上市许可持有人、附条件批准的适应症、确证性研究完成时限等相关状态信息向社会公开并及时更新。
(八)附条件批准上市的药品,拟发生药品上市许可持有人变更的,受让方应当充分评估药品安全有效性研究情况,确保前期研究完整转移,确保后续按期完成确证性研究。受让方在提交药品上市许可持有人变更申请前,应当就研究进展、下一步研究计划等与药审中心进行沟通交流,沟通交流同意的,方可提出药品上市许可持有人变更申请。
(九)应对重大突发公共卫生事件急需的药品和疫苗等特殊产品,其确证性研究及管理要求可结合不可抗力、医疗实践、临床需求等客观情况综合研判考虑。
本工作程序自发布之日起施行。
附:1.药品附条件批准上市申请表
2.附条件批准药品提交转为常规批准补充申请的申报资料要求

附2
附条件批准药品提交转为常规批准
补充申请的申报资料要求
根据《药品注册管理办法》相关规定,对附条件批准的药品,药品上市许可持有人(以下简称持有人)应当在规定期限内按照要求完成药物临床试验等相关研究,及时总结上市后研究情况,在研究时限届满前,按照国家药监局审批的补充申请事项“其他”事项申报,并在申请表“补充申请的内容”中写明“转为常规批准”,同时根据所申请事项提交相关资料。对于此前尚未有常规批准适应症的品种,还应同时按照再注册申请申报资料要求整理此前上市周期中的有关情况,一并提交。
具体资料要求如下:
一、化学药品和生物制品
持有人应当按照《已上市化学药品变更事项及申报资料要求》《已上市生物制品变更事项及申报资料要求》及相关技术指导原则的要求准备申报资料,并按照现行版《M4:人用药物注册申请通用技术文档(CTD)》格式编号及项目顺序整理提交。不适用的项目可合理缺项,但应标明“不适用”并说明理由。
二、中药
持有人应当按照相关技术指导原则的要求准备申报资料,并按照以下格式编号及项目顺序整理提交。不适用的项目可合理缺项,但应标明“不适用”并说明理由。
(一)药品批准证明文件及其附件的复印件
(二)证明性文件
1.境内持有人及境内生产企业的《药品生产许可证》及其变更记录页、营业执照复印件。
2.境外持有人指定中国境内的企业法人办理相关药品注册事项的,应当提供委托文书、公证文书及中文译本,以及注册代理机构的营业执照复印件。
3.境外已上市药品提交其境外上市国家或者地区药品管理机构出具的允许药品变更证明文件、公证认证文书及中文译文。除涉及上市许可持有人、上市许可持有人注册地址、生产企业、生产地址及药品规格变更外,境外上市国家或地区药品管理机构不能出具有关证明文件的,申请人可以依据当地法律法规的规定做出说明。
(三)附条件上市批件相关研究完成情况
1.附条件上市所附条件相关研究资料,如临床综述、临床总结、临床研究报告,包括确证性临床试验以及所附条件要求的其他临床试验的完整报告、数据库光盘、相关附件等。
2.按照其他上市后要求完成的药学研究资料、药理毒理研究资料和临床研究资料。
(四)检查检验相关信息
包括药品研制情况信息表、药品生产情况信息表、现场主文件清单、药品注册临床试验研究信息表、临床试验信息表以及检验报告。
(五)修订的药品说明书样稿、药品标签样稿等,并附详细的修订说明
(六)国家药品监管部门规定的其他资料
附件2
政策解读
一、附条件批准上市的药品,其药品注册证书有效期如何确定?转为常规批准后,其药品注册证书有效期如何调整?
附条件批准时,每个附条件批准的适应症单独设置药品注册证书有效期,原则上,在确证性研究完成时限的基础上增加一年。确证性研究完成时限由药审中心在审评中与申请人沟通交流后确定。
附条件批准的适应症转为常规批准后,对其药品注册证书有效期进行调整,具体为:对于一个药品,如所有适应症均为附条件批准的,对首个转为常规批准的适应症重新给予五年药品注册证书有效期(自转为常规批准的注册申请批准之日起算);对于一个药品,如已有常规批准适应症的,其他附条件批准的适应症转为常规批准后,药品注册证书有效期调整为与已常规批准适应症一致。
二、《工作程序》的二、(四)第三款中,“同类药品”的涵义是什么?
同类药品一般是指同机制、同靶点并具有同适应症的药品。建议申请人在开展拟用于支持药品附条件上市申请的关键性临床试验前,与药审中心进行充分沟通交流,并及时关注研发风险,已有药品获得常规批准后,其它在研或在审的同类药品不再符合附条件批准的要求。
三、《工作程序》的二、(四)第四款中,附条件上市申请审评审批程序转为常规批准程序的具体程序是什么?
附条件上市注册申请的审评过程中,申请人完成该品种的确证性临床研究,可以通过公文提出转为常规批准审评程序,药审中心评估同意的,发补要求申请人补充确证性研究资料,并视审评需要发起药物临床试验现场核查。审评通过的,予以常规批准。审评时限参照《药品注册管理办法》有关规定延长二分之一。
四、药品附条件批准上市后,无法按期完成确证性研究的,什么情况下可以申请继续开展研究?
药品附条件批准上市后,无法按期完成确证性研究的,药品上市许可持有人评估同时符合以下要求的,可以在研究时限届满前提出补充申请,申请继续开展研究。
(一)药品上市许可持有人综合评估已开展的研究工作,仍获益大于风险;
(二)确证性研究的药物临床试验原则上应已完成全部受试者入组,罕见疾病如因发病率低等因素受试者招募困难的,可以附临床试验进度合理的相关说明,并需提供招募记录等证明文件。
五、完成确证性研究后,如何申报转为常规批准的注册申请?
药品上市许可持有人应当及时总结上市后研究情况,在研究时限届满前,按照已上市中药变更事项中第一类国家药品监督管理局审批的补充申请事项第(八)项,或已上市化学药品/生物制品变更事项中第一类国家药品监督管理局审批的补充申请事项第(五)项提交补充申请,补充申请内容为“转为常规批准”,或提交新增适应症的上市申请,并在“其他特别声明事项”中声明,同时申请附条件批准上市的***适应症转为常规批准。对于此前尚未有常规批准适应症的品种,还应当同时按照再注册申请申报资料要求整理此前上市周期中的有关情况,一并提交有关资料。
(一)经审评认为,药品上市许可持有人已完成全部确证性研究,且提交的全部数据可以证明获益大于风险的,发给补充申请批准通知书/药品注册证书及说明书,按照本政策解读第一条原则调整药品注册证书有效期。
(二)经审评认为,综合原有研究和药品上市许可持有人新提交的研究资料不能证明其获益大于风险的,药审中心作出不予通过的审评结论,发给相关注册申请不予批准通知书及修订后的说明书(如有),如需注销药品注册证书的,报国家药品监督管理局按程序办理。
六、注销药品注册证书的具体程序是什么?
对于转为常规批准的注册申请不予批准的,由药审中心发出相关注册申请不予批准通知书及修订后的说明书(如有);对于仅有一个适应症的药品,药审中心还应报国家药品监督管理局按程序注销药品注册证书。
对于未按期申报转为常规批准的注册申请的,对于仅有一个适应症的药品,由药审中心报请国家药品监督管理局注销药品注册证书;对于具有多个适应症的药品,药审中心核减相关适应症、重新核准说明书和标签,药品上市许可持有人应当按要求修订说明书及标签并进行备案。
药品上市许可持有人亦可根据研究情况,主动向国家药品监督管理局提出注销药品注册证书或核减适应症。
七、附条件批准上市的药品,可否发布为参比制剂?仿制药企业可否申报仿制?
(一)关于参比制剂发布。附条件批准上市的药品,在其转为常规批准之前,原则上,该品种不发布为参比制剂。常规批准上市,同时包含附条件批准适应症的品种,符合参比制剂遴选要求的,可以经遴选发布为参比制剂,发布时对相关适应症情况予以说明。
(二)关于化学药品仿制要求。附条件批准上市的化学药品,在其转为常规批准并发布为参比制剂之前,申请人可以开展相关仿制研究工作,但不受理该品种仿制药上市注册申请。对于常规批准上市的参比制剂包含附条件批准适应症的,如仿制药申请人主动放弃附条件批准的适应症,可以申报仿制上市。
如仿制药申请人能够自行开展确证性研究、不依赖原研药品的研究数据,可以直接申报上市。
(三)关于生物类似药。在我国附条件批准上市的生物制品在其转为常规批准之后,方可受理该品种生物类似药上市申请。
八、药品附条件批准上市后,后续如何与再注册衔接?
对于附条件批准上市的药品,原则上转为常规批准之后再开展第一轮再注册工作。
常规批准的品种包含附条件批准的适应症的,该品种可以按期进行再注册,但再注册不涉及附条件批准的适应症。
九、药品附条件批准上市后,转为常规批准前,药品上市许可持有人变更的申报资料要求是什么?
申报药品上市许可持有人变更时,除按照《药品上市后变更管理办法(试行)》附件4提交申报资料外,还应当提交如下资料:转出方和受让方的声明,转出方应尽告知义务,受让方应当充分理解并知悉,内容包括但不限于,本品为附条件批准,应该开展的上市后研究、完成时限及实施情况,逾期未按照要求完成研究或者证明其获益大于风险的,将被注销药品注册证书等。受让方有能力组织实施本项目确证性临床研究的说明,包括但不限于已开展的其他品种确证性临床研究情况,本项目持有人变更后的移交计划、移交后项目实施计划等。

版权声明:本文来源于国家药监局。中药大品种联盟(BBTCML)编校发布。编辑:远志。转载请标注作者及出处。本公众号文章、图片、视频版权归原作者所有,仅供学习参考,如有侵犯版权请联系中药大品种联盟秘书处,我们将及时回复。
中药大品种联盟秘书处联系方式:
邮箱:bbtcml@163.com
电话:84099077
《黄果同志任国家药品监督管理局党组书记》
《全国重点实验室名单(医药类)》
《CDE发布《以患者为中心的中药新药临床研发技术指导原则》》
由于公众号平台更改了分发机制,不再按照时间显示,而是按权重随机推送,如您没有对我们公众号设为星标,也很少点在看,权重会降的非常低,有可能看不到我们的推文内容了。
如果大家觉得我们的内容还不错,还想每天看到更多文章,请大家动动手:
1.将“大品种联盟”公众号设为星标⭐
2.看完文章,在文末右下角给我们点下“在看”
3.点击左下角 “分享”,更欢迎您的留言评论。
▼▼▼点击阅读原文,查看历史消息

