Adv Sci:阻止肺细胞“误入歧途”!复旦大学姜宁等团队发现激活ERBB4信号是纠正异常修复、对抗纤维化的关键
远端肺组织中基底细胞异常聚集,是上皮再生受损的典型特征,并与纤维化重塑密切相关;然而,这类细胞的来源及调控其增殖扩张的机制仍不明确。
2026年4月7日,复旦大学姜宁、孙申飞、林鑫华、宋振举共同通讯在
Advanced Science(IF=14.1)
在线发表题为
Activation of ERBB4 Pathway Inhibits Pathological Transdifferentiation of Lung Epithelial Progenitors into CD66c+ Basal Cells in Severe Lung Injury
的研究论文。
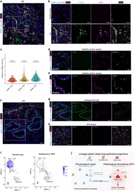
本研究构建了人远端肺类器官(DLOs),作为研究上皮修复的生理相关模型。单细胞转录组与功能分析发现,肺类器官中存在一个CD66c⁺基底细胞亚群,该亚群与特发性肺纤维化(IPF)肺组织中富集的基底细胞状态高度相似,并呈现炎症及促纤维化转录谱。
数据进一步证实,分泌细胞、Ⅱ型肺泡上皮细胞(AT2)及原位基底细胞均可转化产生CD66c⁺基底细胞,表明上皮细胞具有显著的谱系可塑性。机制上,GSK3抑制剂CHIR99021可稳定分泌细胞与AT2细胞的表型,抑制其向CD66c⁺基底细胞转化,并伴随ERBB4‑MAPK信号通路激活。
此外,外源性NRG1可通过ERBB4依赖性信号通路直接抑制上述转分化过程,进一步证实ERBB4在维持上皮谱系稳定性中的关键作用。IPF组织中ERBB4表达下调,与CD66c⁺基底细胞扩增趋势一致。综上,本研究证实ERBB4信号通路是调控严重肺损伤时病理性上皮重塑的关键抑制因子。

肺损伤后的修复依赖于上皮祖细胞群的协同激活与分化。当这一再生程序失调时,上皮可塑性会转向不良适应性重塑,最终导致慢性组织瘢痕形成。此类不良修复反应是重症肺部疾病的典型特征。这类疾病的一个突出病理表现是:基底细胞(BCs)异常扩增并异位出现在远端肺泡区,形成非典型上皮结构,与再生障碍及进行性纤维化密切相关。
近期单细胞分析揭示,基底细胞群存在高度异质性,并鉴定出持续存在于纤维化微环境中的过渡祖细胞状态,且与不良临床预后相关。其中,CD66c⁺基底细胞是纤维化肺组织中扩增的特征性基底细胞亚群,在功能上与肌成纤维细胞激活及细胞外基质沉积密切相关。
近期两项研究分别在IPF肺组织中报道了CD66c⁺基底细胞,将其命名为分泌型起始基底细胞(SPBs)或B簇细胞,两类细胞群转录谱高度重叠。尽管取得上述进展,CD66c⁺基底细胞的发育来源及其形成的调控机制仍不明确。
ERBB4信号已被证实参与肺损伤与纤维化过程,NRG1‑ERBB4轴激活在损伤小鼠肺中发挥抗纤维化与细胞保护作用。然而,ERBB4是否参与维持上皮谱系稳定性、或调控CD66c⁺基底细胞形成,目前尚不清楚。已有研究在多种实验模型中提出,多种上皮细胞来源均可能参与异位基底细胞的产生。
但物种差异及体内微环境的复杂性为机制解析带来挑战。人类IPF与ARDS组织的研究提示,AT2细胞可参与异常基底化,凸显了构建人源化研究模型以解析上述过程的必要性。

类器官技术提供了一个简化体系,可在限定条件下模拟上皮细胞动态变化。人远端肺类器官(DLOs)保留了远端上皮细胞的多样性与谱系潜能,能够在人源化背景下分析上皮细胞的自主命运决定,这是体内实验难以实现的。本研究利用DLOs重现CD66c⁺基底细胞的产生过程并解析其谱系来源。
通过整合单细胞转录组分析、功能实验与药物干预,研究证实CD66c⁺基底细胞可来源于多种上皮细胞,并呈现促纤维化特征。此外,研究发现ERBB4信号是关键通路,可通过抑制病理性基底细胞转化,稳定分泌细胞与AT2细胞的表型。
综上,本研究揭示了重症肺损伤过程中的上皮可塑性机制,并提示ERBB4可作为潜在治疗靶点,用于抑制肺组织不良适应性重塑。
原文链接:https://doi.org/10.1002/advs.202519151
