Cell Death & Differ:为特定帕金森病患者带来新希望!复旦大学张进/马端发现GBA1突变致病新靶点LCN2,干预它可保护神经元
GBA1是散发性帕金森病(Parkinson’s disease, PD)患者中最常见的突变基因,GBA1突变携带者表现出更早的PD发病年龄和更严重的临床表型。
2026年3月31日,复旦大学张进和马端共同通讯在
Cell Death & Differentiation
在线发表题为
GBA1 F213I mutation increases the expression of LCN2 promoting neurodegeneration
的研究论文。
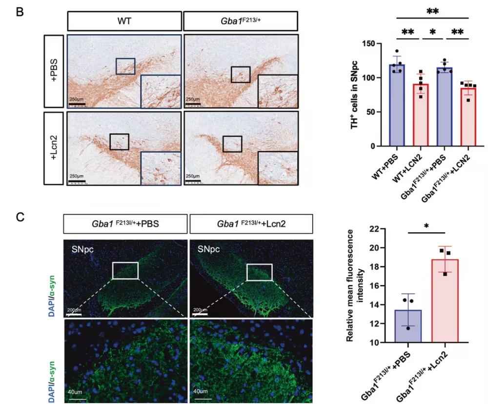
该研究观察到携带Gba1 F213I点突变的小鼠在黑质致密部(substantia nigra pars compacta, SNpc)出现更严重的多巴胺能神经元丢失。通过对Gba1F213I/+小鼠、他莫昔芬诱导的早期(7天)Gba1flox/F213I; UBC-CreERT2小鼠、Gba1flox/flox; Nestin-Cre小鼠以及使用葡萄糖脑苷脂酶(Gcase)抑制剂conduritol-β-epoxide (CBE)处理的小鼠脑组织进行基因表达差异联合分析,发现Lcn2表达显著上调。
这一结果在Gba1F213I/+小鼠和他莫昔芬诱导的Gba1flox/F213I; UBC-CreERT2小鼠中,通过蛋白质印迹法和免疫荧光染色得到了进一步验证。
向SNpc立体定向注射表达GBA1 L444P突变的AAV9病毒,或在神经来源的细胞系中进行GBA1敲低或表达GBA1突变体,同样导致LCN2表达上调。立体定向注射重组Lcn2蛋白促进了Gba1F213I/+小鼠SNpc内α-突触核蛋白的积累和多巴胺能神经元的丢失。
在体外,LCN2抗体降低了由GBA1突变体诱导的细胞内活性氧(ROS)水平。敲除Lcn2减轻了MPTP诱导的Gba1F213I/+小鼠以及表达GBA1 L444P突变体小鼠SNpc的多巴胺能神经元丢失。
综上所述,本研究表明GBA1突变会上调LCN2的表达,从而促进神经元损伤;而敲除LCN2能够减轻GBA1突变相关模型中的多巴胺能神经元丢失。

帕金森病(Parkinson’s disease, PD)是老年人中第二常见的神经退行性疾病。其病理特征包括黑质致密部(substantia nigra pars compacta, SNpc)多巴胺能神经元的丢失以及主要由聚集的α-突触核蛋白(α-synuclein, α-syn)构成的路易小体(Lewy bodies)的积累。帕金森病的病因和发病机制仍在探索中。目前普遍认为,帕金森病是遗传因素、环境因素和年龄相关因素共同作用的结果。
GBA1基因编码β-葡萄糖脑苷脂酶(β-glucocerebrosidase, GCase),这是一种位于溶酶体中的酶,负责将葡萄糖神经酰胺水解为葡萄糖和神经酰胺。GBA1基因突变会导致GCase缺乏或活性降低,进而引起葡萄糖神经酰胺、葡萄糖鞘氨醇及其他鞘糖脂代谢产物的积聚。
已知_GBA1_双等位基因突变会导致戈谢病(Gaucher disease, GD),目前全球已发现超过400种GBA1突变。戈谢病主要可分为两种类型:非神经病变型和神经病变型。神经病变型戈谢病以显著的神经系统症状为特征,而非神经病变型则主要表现为明显的外周器官受累(如肝脾肿大),而无明显的神经系统表现。近期研究显示,戈谢病患者中帕金森病的患病率约为普通人群的20倍。
GBA1已被确定为散发性帕金森病中突变频率最高的基因。携带GBA1突变的个体所患的帕金森病统称为GBA1相关帕金森病(GBA1-related Parkinson’s disease, GBA1-PD)。GBA1突变携带者罹患帕金森病的风险显著增高,约为普通人群的5至30倍,且约30%的GBA1突变携带者会在80岁前发展为帕金森病。
研究表明,携带GBA1突变的帕金森病患者比例在不同种族中存在差异,范围约为5%至30%。值得注意的是,德系犹太人中GBA1变异携带率最高,达20%至30%,其次是欧洲人群,为5%至15%。在中国人群中,5.4%–8.4%的帕金森病患者携带GBA1变异,而普通人群的携带率低于1%。与无GBA1突变的帕金森病患者相比,GBA1相关帕金森病患者发病年龄通常早约五年,且更常出现认知功能下降、晚期痴呆症以及嗅觉异常。

LCN2 会提高 Gba1 F213I 突变小鼠黑质颗粒细胞中α-突触核蛋白的表达以及神经元损伤程度(图片源自
Cell Death & Differentiation
)
目前,小鼠体内单一的GBA1杂合突变通常不足以诱发帕金森病。然而,当与神经毒素(如MPTP)联合作用或引入其他帕金森病易感基因(如_A53T-SNCA_)时,多种_GBA1_杂合小鼠模型可发展为帕金森病。F213I(根据更新的命名法也称为F252I)是亚洲人群中相对常见的GBA1突变,在GBA1相关帕金森病中亦有报道。
在先前的研究中,作者报道了Gba1F213I突变小鼠的建立。作者还构建了Gba1flox/F213I; UBC-CreERT2小鼠模型,并使用他莫昔芬诱导成年小鼠中floxed等位基因的缺失。这些小鼠表现出慢性神经病变型戈谢病表型,并在后期自发出现帕金森病病理特征。本研究中,作者发现经MPTP诱导后,Gba1F213I杂合小鼠也表现出更严重的黑质致密部TH+神经元丢失。
脂质运载蛋白2(Lipocalin 2, LCN2),也称为中性粒细胞明胶酶相关脂质运载蛋白(neutrophil gelatinase-associated lipocalin, NGAL),是脂联素超家族分泌蛋白的一员。它参与调节细胞凋亡、铁摄取和炎症反应。研究表明,LCN2在缺血性脑损伤和脂多糖(LPS)诱导的神经炎症中表达上调,并能诱导神经元死亡,而Lcn2敲除则表现出神经保护作用。此外,有报道称帕金森病患者血浆LCN2水平升高,且其作为帕金森病诊断生物标志物具有潜力。
一项大型蛋白质组学研究将LCN2确定为十二种关键的诊断前血液生物标志物之一,能够在临床诊断前数十年预测帕金森病。在本研究中,作者揭示了GBA1突变导致LCN2表达上调,并探讨了LCN2在GBA1突变相关神经元损伤中的作用。
原文链接:https://www.nature.com/articles/s41418-026-01729-2
