睡觉时大喊大叫、拳打脚踢?这类帕金森病患者的肠道菌群可能出了问题
很多人知道
帕金森病
会导致手抖、走路慢、身体僵硬。但一些患者家属会发现,病人夜里睡着后并不安宁:说梦话、大声喊叫、挥舞手臂、踢腿,有时甚至把同床的家人打醒,或者自己从床上摔下来。
这种现象在医学上叫做快速眼动睡眠行为障碍,简称RBD。它并不是单纯的睡相差,而是一种明确的睡眠疾病。大约40%到50%的帕金森病患者会伴有这种情况。更值得关注的是,伴有睡眠行为障碍的帕金森病患者,病情往往更重:
运动
问题更突出,认知能力下降更快,身体自主调节功能也更差。医生们把这类患者看作帕金森病中一种更具攻击性的亚型。
但这些差异背后的原因是什么?近期,一项发表在
Sig Transduct Target Ther
上的研究给出了重要线索。

所有帕金森病患者都存在共同的代谢问题
研究团队分析了135名伴有睡眠行为障碍的帕金森病患者、113名不伴此障碍的患者以及102名健康人的血液样本,从代谢物、脂质和炎症蛋白三个层面进行了系统比较。
结果发现,不管是否伴有睡眠行为障碍,帕金森病患者都存在一些共通的代谢异常。
第一是能量代谢受阻。细胞产生能量的主要通路叫做三羧酸循环。患者的血液中,乳酸、丙酮酸、苹果酸等中间产物的水平明显升高。这听起来像是产能增加了,但实际原因是下游通路运转不畅,导致上游物质堆积。就像工厂流水线后半段堵住了,前半段的半成品就会越积越多。
第二是脂质发生大范围改变。大多数脂类物质在患者体内减少,但有两类叫做溶血磷脂酰胆碱和溶血磷脂酰乙醇胺的脂质却明显增多。这种脂质重组会直接影响细胞膜的结构和功能。
第三是炎症反应被激活。研究发现,患者体内一种叫白细胞介素1β的炎症因子以及一个与氧化应激有关的蛋白NCF2水平升高,而一种具有神经保护作用的蛋白MANF则下降了。多个与炎症相关的信号通路如PI3K-Akt、IL-17、NF-κB等都被激活,说明神经炎症在帕金森病中扮演了重要角色。

图1 帕金森病患者中差异表达的代谢物与脂质
伴有睡眠行为障碍的患者有何特殊之处:肠道菌群产生大量毒素
把两类帕金森病患者直接比较,研究者发现了更关键的区别。
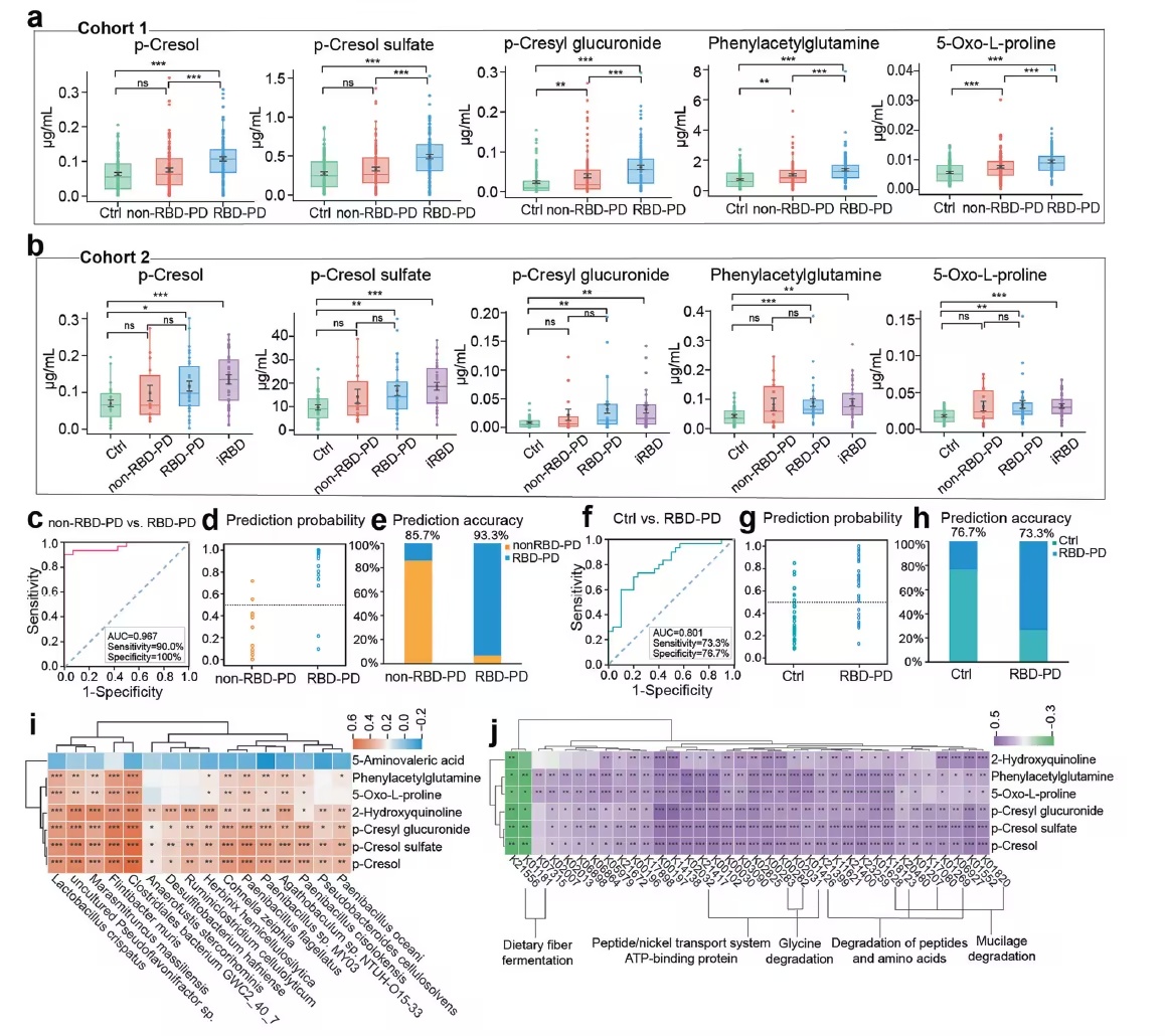
伴有睡眠行为障碍的患者,其血液中有一类叫做芳香氨基酸代谢物的物质明显增多。研究最终锁定了17个显著改变的代谢物,其中最突出的是
p
-甲酚、硫酸
p
-甲酚、葡萄糖醛酸
p
-甲酚、苯乙酰谷氨酰胺以及5-氧代-
L
-脯氨酸。
这些物质不是人体自己制造的,而是肠道里的细菌分解食物中的酪氨酸和苯丙氨酸后产生的。它们具有明确的毒性,能够引发氧化应激、损伤线粒体,还会破坏血脑屏障。
更值得注意的是,同样的代谢异常在一类叫做特发性RBD的人群中也存在。这类人只有睡眠行为障碍,还没有出现帕金森病的
运动
症状。这说明这些毒素的堆积不是疾病晚期的结果,而很可能是这类帕金森病亚型自带的特征。

图2 伴有与不伴睡眠行为障碍的帕金森病患者之间的代谢差异
抗氧化能力下降:谷胱甘肽合成受阻
研究还发现,伴有睡眠行为障碍的患者体内甘氨酸水平明显降低,而5-氧代-L-脯氨酸水平升高。这是一个重要信号,说明谷胱甘肽的合成出了问题。
谷胱甘肽是人体最主要的抗氧化物质,相当于细胞内部的清道夫。甘氨酸是合成谷胱甘肽的原料之一。原料不足,清道夫的数量就会减少。与此同时,前面提到的NCF2蛋白水平升高会促进活性氧的产生。一边是垃圾制造增多,一边是清洁能力下降,双重打击下,神经细胞更容易受损。
九种代谢物组合能有效区分两类患者
研究者利用随机森林和逻辑回归方法,从众多代谢物中筛选出9种,构建了一个预测模型。这9种物质包括硫酸
p
-甲酚、甘氨酸、5-氨基戊酸、苏氨酸、
N
-乙酰谷氨酸、十七烷酸、甲硫氨酸、丙氨酸和普兰格尔碱。
在另一组独立的患者中进行验证时,这个模型区分两类帕金森病患者的效果非常好,准确率达到了90%以上。这说明这些代谢物有潜力成为临床上的生物标志物,帮助医生更早识别出伴有睡眠行为障碍的帕金森病亚型。

图3 生物标志物验证及与肠道菌群的关联
肠道菌群的功能发生了方向性转变
为了弄清楚这些毒素为什么会在体内堆积,研究者对粪便样本进行了基因测序。结果发现,在伴有睡眠行为障碍的帕金森病患者以及前驱期人群中,肠道菌群的功能发生了明显的方向性转变。
一些负责利用膳食纤维产生短链脂肪酸的基因活性下降了。短链脂肪酸对维持肠道健康和抗炎有重要作用,它们的减少不是好事。与此同时,另外几类基因的活性却上升了:参与蛋白质和氨基酸分解的基因、参与苯丙氨酸降解的基因、以及参与肠道黏液层降解的基因。
简单来说,肠道菌群从吃膳食纤维的模式,转向了更活跃地分解蛋白质和破坏肠道黏液层的模式。前者产生有毒的代谢产物,后者则可能削弱肠道屏障,让更多毒素进入血液。
总结
这项研究通过大规模血液和粪便样本分析,系统描绘了伴有快速眼动睡眠行为障碍的帕金森病亚型的分子特征。所有帕金森病患者都存在能量代谢受阻、脂质紊乱和炎症激活等共性问题。而伴有睡眠行为障碍的患者则多了一层问题:肠道菌群产生的大量毒性代谢物在体内堆积,同时身体自身的抗氧化能力出现缺陷。这些异常在尚未出现运动症状的前驱期就已经存在,提示肠道微生态与身体代谢之间的异常互动可能是这类帕金森病亚型发病的重要推手。基于九种代谢物的组合模型能够有效区分不同的疾病亚型,为临床识别和未来开发针对性干预措施提供了科学依据。(
生物谷)
参考文献:
Shao, Y., Wang, J., Liu, Y. et al. Distinct metabolomic and proteomic signatures in Parkinson’s disease patients with REM sleep behavior disorder.
Sig Transduct Target Ther
11, 115 (2026).
