“肿瘤回避型”工程化MSC,精准靶向骨髓重建全身免疫力
癌症不仅是局部的增殖失控,更是全身性的免疫失调。然而,现有的化疗和免疫治疗往往在杀伤肿瘤的同时,对骨髓等免疫器官造成“误伤”。
近日,上海交通大学张诗宜团队在干细胞顶级期刊 《Cell Stem Cell》 (中国科学院1区Top期刊,IF= 20.4)在线发表了题为 “Engineered MSCs enable bone marrow-targeted immunomodulation” 的研究论文。

研究团队从肿瘤转移中获取灵感,开发了一种精准靶向骨髓(BM)且能主动“回避”肿瘤的工程化间充质干细胞(MSC)载体。
该平台能定向输送保护信号或免疫增强信号,在不刺激肿瘤生长的条件下恢复全身免疫力,将癌症治疗从“局部杀伤”提升为“全身免疫重编程”。
免疫修复的难题
当前的癌症治疗面临一个两难困境:化疗药物在杀死肿瘤细胞的同时,也会导致骨髓抑制,损伤造血干细胞(HSPCs),从而削弱人体自身的免疫工厂。
科学家曾尝试使用CDK4/6抑制剂来暂时“冻结”造血干细胞以保护其不受化疗伤害,或者利用IL-7细胞因子来增强免疫力。但在临床中,这些信号如果被肿瘤“截获”,反而会保护肿瘤细胞逃避化疗,甚至促进肿瘤生长。
如何让药物只去骨髓而不去肿瘤? 这成为了全身免疫修复的关键挑战。
项目研究
为了破解这一难题,构建“骨髓靶向+肿瘤回避”的新型载体,张诗宜团队将目光投向了肿瘤转移机制。某些肿瘤细胞具有极强的骨髓趋向性。
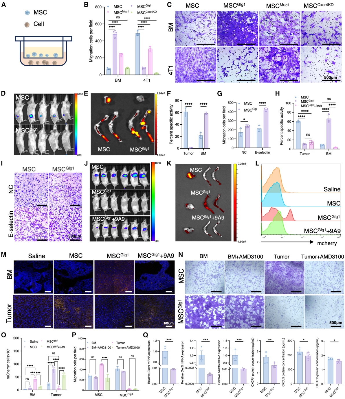
研究人员通过基因工程手段改造了间充质干细胞(MSC),过表达高尔基体蛋白1(GLG1),模拟肿瘤细胞与骨髓血管内皮细胞的黏附信号(E-selectin通路),显著提升了细胞向骨髓的迁移能力。
主动隐身(肿瘤回避):通过下调CXCR4受体及相关趋化因子的表达,成功阻断了MSC向肿瘤微环境的聚集路径。实验证明, MSCGlg1在体内展现出了极高的空间选择性:它们能迅速在骨髓富集,而在肿瘤部位几乎消失不见。

利用 MSCGlg1搭载封装了CDK4/6抑制剂的纳米颗粒(CDKi-NPs)。载体精准定位到骨髓,CDK4/6i只在骨髓微环境中持续释放,使造血干细胞进入可逆的“休眠”状态,从而在化疗打击中幸存。
MSCGlg主动避开了肿瘤,肿瘤细胞仍保持高频增殖,对化疗药物维持极高的敏感性。结果显示 治疗组小鼠不仅在强效化疗下实现了100%存活,且其外周血象显著优于传统给药组。

在骨髓深处重塑系统抵抗力除了保护造血系统,该平台还被用于递送IL-7细胞因子。IL-7对T细胞的稳态和再生至关重要,但过去因其可能刺激IL-7敏感性肿瘤生长而限制了应用。
研究发现,IL7 MSCGlg能够定向提升骨髓内的IL-7水平,而不增加血液循环中的浓度。这种“骨髓重编程”策略不仅避开了对肿瘤的直接刺激,还通过优化全身免疫景观,显著抑制了多种皮下肿瘤的进展。

研究结论
从局部杀伤到全身重编程,这项研究为癌症治疗提供了一个全新的视角:癌症不只是局部病变,更是一种全身性疾病。
通过将免疫调节信号限制在骨髓微环境中,MSCGlg1平台成功实现了对全身免疫系统的精准控制。这不仅为减轻化疗毒副作用提供了新方案,也为免疫疗法开辟了系统性重塑路径。
原文引用
“CMV-mCherry-Luc-Blasticidin Lentivirus, Genomeditech”
“Lentiviral packaging kits,Genomeditech”
"PGMLV-CMV-MUC1-EF1-ZsGreen1-T2A-Puro,Genomeditech"
"The lentiviral constructs used for overexpression were obtained from Genomeditech"
来源:课题组供稿
