肿瘤cfDNA竟是贫血“幕后黑手”!陆军军医大学第二附属医院朱波/陈德高/龙海霞团队揭示癌症相关贫血新机制,联合疗法效果显著

【免费】创新多组学队列研究学术论坛

癌症相关贫血(CAA)是肿瘤患者最常见、最令人衰弱的全身性并发症之一,严重影响生活质量并限制化疗等抗肿瘤治疗的安全实施。尽管其临床意义重大,但肿瘤如何破坏红细胞稳态的机制尚未完全阐明。目前的标准治疗,如输血或使用促红细胞生成药物(ESA),往往治标不治本,且可能带来血栓形成、免疫抑制等风险。
近日,陆军军医大学第二附属医院(重庆新桥医院)朱波/陈德高/龙海霞团队在国际知名期刊《Signal Transduction and Targeted Therapy》发表一项重磅研究,为这一临床难题带来了突破性见解。研究团队发现,肿瘤释放到血液中的循环DNA(cfDNA)能够直接“攻击”未成熟的红细胞,是驱动癌症相关贫血的关键“元凶”。更重要的是,研究提出了一种创新的联合疗法——使用DNA酶I(DNase I)降解这些有害DNA,并与促红细胞生成素(EPO)联用,在临床前模型中有效逆转了贫血,为未来临床转化提供了全新策略。

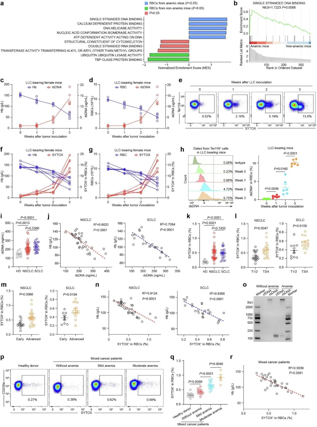
肿瘤来源的DNA与红细胞结合,且与贫血程度相关
新发现:肿瘤DNA“绑定”红细胞,直接导致其过早消亡

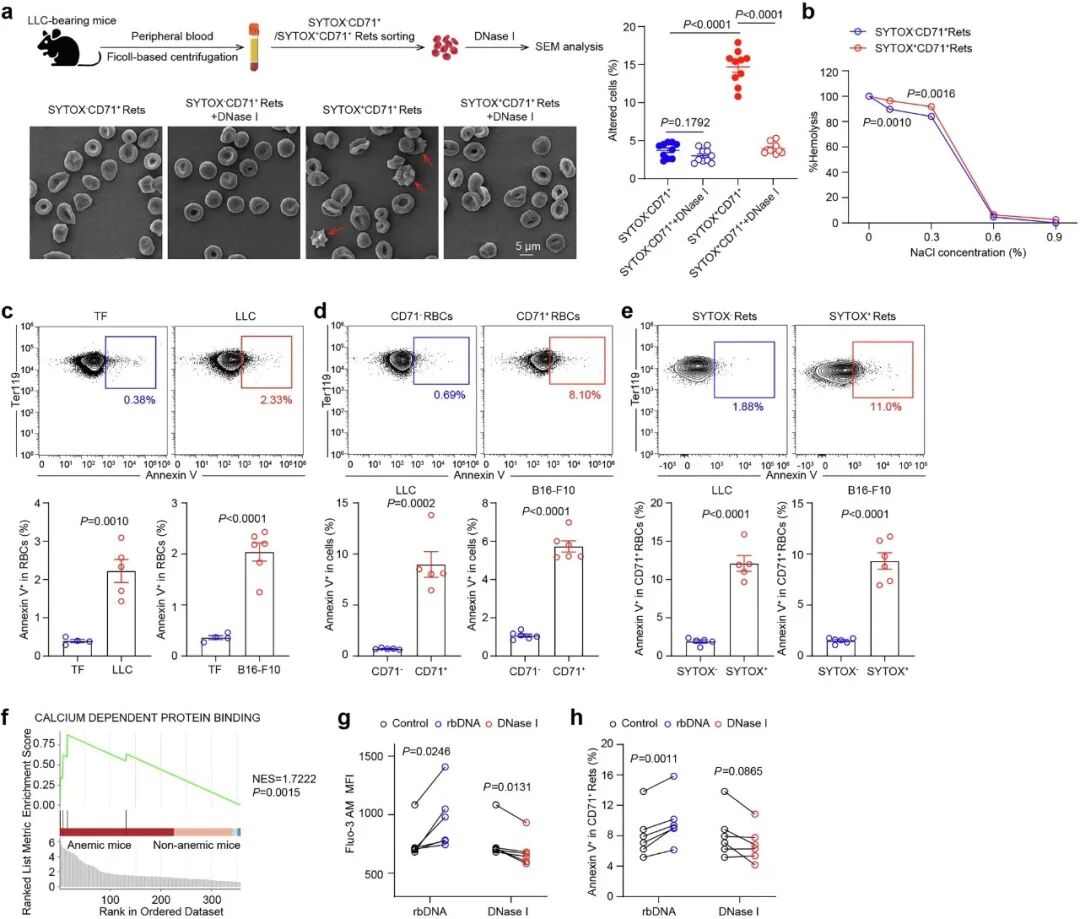
DNA结合诱导网织红细胞的形态改变和细胞凋亡
传统观点认为,癌症贫血主要源于红细胞生成受抑制和营养缺乏。然而,该研究发现,肿瘤来源的DNA在贫血发生中扮演了此前未被认识的主动角色。
研究人员在小鼠肿瘤模型和癌症患者的血液中均观察到,随着肿瘤进展和贫血加重,红细胞表面结合的DNA(rbDNA)水平显著升高,且与血红蛋白浓度呈强负相关。这表明,rbDNA并非简单的“旁观者”生物标志物,而可能是致病因子。

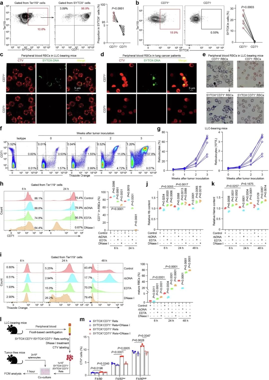
肿瘤DNA优先结合循环中的网织红细胞
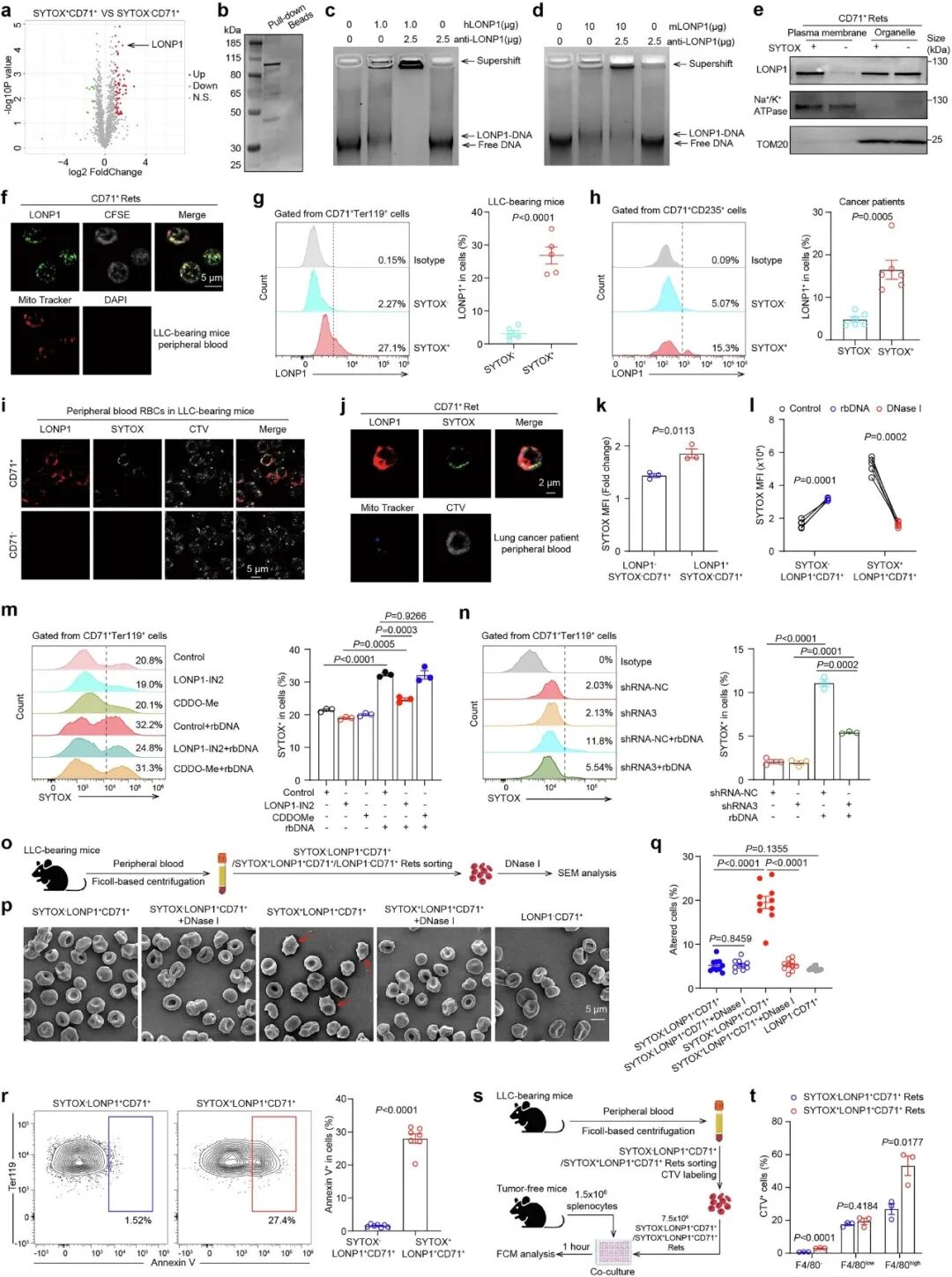
进一步的机制探索揭示了惊人的细节:这些肿瘤DNA并非随机附着,而是特异性地结合到了血液循环中未成熟的红细胞——网织红细胞的表面。通过定量蛋白质组学等技术,研究团队鉴定出线粒体肽酶1(LONP1) 是关键媒介。在肿瘤宿主中,LONP1异常地表达在网织红细胞膜表面,成为捕获肿瘤DNA的陷阱。一旦结合,DNA会引发网织红细胞发生严重的形态学改变和细胞凋亡,导致它们被脾脏等部位的吞噬细胞提前识别并清除。这个过程直接加速了红细胞的损失,加剧了贫血。

DNA结合诱导网织红细胞的形态改变和细胞凋亡

网织红细胞膜上的LONP1蛋白介导了DNA结合
新疗法:双管齐下,效果显著

DNA酶I通过降解肿瘤DNA,与EPO协同缓解癌症相关贫血
基于这一全新机制,研究团队测试了针对性治疗策略。既然肿瘤DNA是触发器,那么清除它就能阻断后续的破坏链。实验表明,给荷瘤小鼠注射DNase I后,红细胞表面的DNA被有效清除,网织红细胞的形态异常和凋亡标志显著减少,被吞噬的速度也大幅下降。最终,小鼠的贫血状况得到了显著改善,且不影响肿瘤本身的生长。
然而,单纯的减少红细胞破坏可能还不够。目前临床常用的促红细胞生成素(EPO)旨在促进红细胞生成。但研究提出一个担忧:在肿瘤环境中,EPO新刺激产生的网织红细胞,可能同样易受肿瘤DNA攻击而被过早清除,从而限制了EPO的疗效。
为此,研究团队创新性地将两种策略结合。在肺癌和黑色素瘤小鼠模型中,“DNase I + EPO”的联合治疗展现了卓越的协同效果。与单一疗法相比,联合治疗能更显著地提升血红蛋白水平和红细胞计数,更有效地减少红细胞表面的DNA结合和凋亡,并进一步抑制吞噬性清除。
研究意义与未来展望
该项研究不仅深刻揭示了癌症相关贫血的一种全新分子机制,更提供了一种即用型(DNase I)的潜在治疗手段及其优化组合方案,为改善数百万癌症患者的生活质量及治疗耐受性带来了新的希望。未来,针对肿瘤源性DNA及其受体的干预策略,或将成为肿瘤支持治疗与精准医疗的新方向。
原文链接:
https://www.nature.com/articles/s41392-026-02635-2
免费论坛 | 创新多组学队列研究学术论坛 |
干细胞前沿创新与临床转化研讨会 | |
第八届上海国际癌症大会 | |
第二届西部单细胞与空间组学论坛 |
【关于投稿】
转化医学网(360zhyx.com)是转化医学核心门户,旨在推动基础研究、临床诊疗和产业的发展,核心内容涵盖组学、检验、免疫、肿瘤、心血管、糖尿病等。如您有最新的研究内容发表,欢迎联系我们进行免费报道(公众号菜单栏-在线客服联系),我们的理念:内容创造价值,转化铸就未来!
转化医学网(360zhyx.com)发布的文章旨在介绍前沿医学研究进展,不能作为治疗方案使用;如需获得健康指导,请至正规医院就诊。
责任声明:本稿件如有错误之处,敬请联系转化医学网客服进行修改事宜!
微信号:zhuanhuayixue
★ 3月份热门内容 ★
01 | 宋尔卫院士领衔!新型ADC药物1期临床试验结果发布:展现出显著且持久的抗肿瘤活性及可控的安全性,为晚期实体瘤患者带来持久临床获益 |
02 | Science重磅发布!科学家绘制全球首张全胚胎、亚细胞分辨率、时空动态图谱,揭示生命构建的底层密码 |
03 | 粪菌移植治疗帕金森病新突破!中山大学附属第一医院王雪晶/丁雪冰/曾进胜&美国贝勒医学院吴二喜团队证实同时改善运动与胃肠症状 |
04 | 重磅综述!华中科技大学同济医学院附属协和医院吴杰/夏家红团队系统阐述CD4+CTLs细胞——起源、生物学功能、相关疾病与治疗靶点 |
05 | 突破血脑屏障!中国科学院动物研究所李伟/胡宝洋/周琪团队Cell发文开发新型靶向蛋白降解新技术,高效清除阿尔茨海默病致病蛋白 |
06 | 突破性研究!上海交通大学医学院附属第六人民医院贾伟/郑晓皎团队揭示高糖饮食如何通过肠道菌群加速脂肪肝恶化,开发工程益生菌 |
点击查看更多热门内容
