Nature:为什么自己减肥效果不如别人?一个关键原因找到了
此前,科学家发现人体进食后肠道会分泌一类激素,刺激胰腺释放胰岛素来调节血糖,这类激素被称为“肠促胰岛素”。其中最为重要的是胰高血糖素样肽-1(GLP-1)和葡萄糖依赖性促胰岛素多肽(GIP)。
经过大量的基础研究和临床转化,
GLP-1受体激动剂
类药物于21世纪初首次获批用于2型糖尿病的治疗。此后的研究发现,这类药物还能让患者的体重下降,因此也逐渐获批用于肥胖症的治疗。
然而,即使接受相同的治疗条件,有的人效果显著、体重快速下降,有的人却反应平平、减重效果有限;有的人几乎没有不适感,有的人却会产生恶心、呕吐等副作用。这种个体差异背后,究竟是有着怎样的原因?
今日,一项发表在《自然》杂志上的新研究给出了答案:
特定受体上的基因突变可能是导致差异的关键。

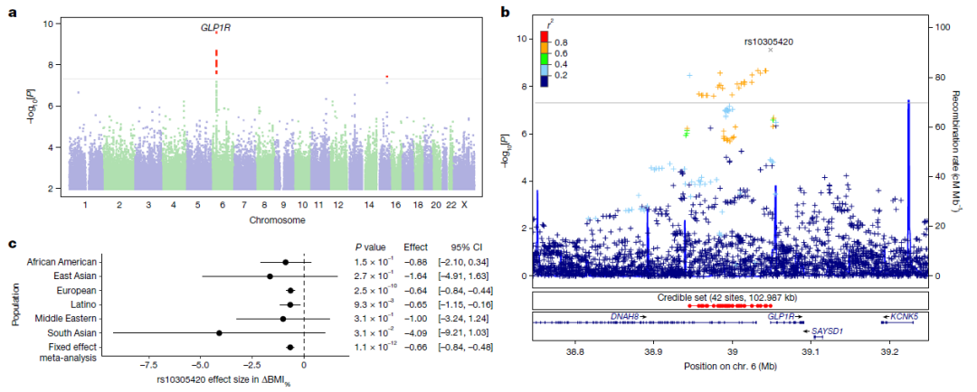
该研究对近2.8万名使用过GLP-1类药物的志愿者进行了用药经历和基因分析。他们发现,
GLP1R
基因上的特定突变,与药物减重效果密切相关。
这个基因编码的蛋白,恰恰就是司
美格鲁肽
(Semaglutide)等GLP-1受体激动剂的作用靶点——GLP-1受体。
研究发现,
GIPR
基因上的
rs10305420突变属于错义突变,会导致GLP-1受体蛋白
信号肽区域
的第7个氨基酸从脯氨酸变为亮氨酸。统计分析显示,携带这个突变的个体,平均每个等位基因可额外降低0.641%的体重指数,折算成体重约相当于0.76公斤。换句话说,两条基因上有一个突变可以额外减重0.76公斤,
如果从父母双方各继承一个突变拷贝的个体,预期可获得约1.5公斤的额外减重效果。
这项发现在一定程度上解释了为什么不同人群使用GLP-1药物后减重效果存在差异。

▲研究发现的突变位点
(图片来源:参考资料[1])
有趣的是,这个基因突变与体重本身并无显著关联。它并不会天然让人变瘦,而是专门影响对GLP-1类减肥药物的反应。换言之,
携带这个突变的人并非天生“易瘦体质”,而是在使用GLP-1类药物时能获得更好的减重效果。
另外,
GIPR
基因上的rs1800437错义突变可导致一个氨基酸从谷氨酸变为谷氨酰胺。这个突变与
替尔泊肽
(Tirzepatide)使用者的恶心、呕吐风险增加显著相关。值得注意的是,
这一关联仅限于替尔泊肽
,因为它同时靶向GLP-1和GIP两种受体。在仅靶向GLP-1受体的司美格鲁肽中,未出现类似的关联。研究者也根据这一特点,提出了一个全新假设,
即正常的GIP受体信号可能对GLP-1受体激活所诱导的恶心、呕吐等不良效应具有缓冲作用。
研究者指出,这些发现不仅进一步揭示了GLP-1类药物的作用机制与副作用原因,还有望为更精准的用药奠定基础,例如通过提前筛查,帮助减少用药带来的不适感。
