Adv Sci:重庆医科大学唐瑜等团队设计双功能智能纳米平台,协同降解KRAS与激活T细胞实现高效治疗
KRAS 与 TP53 共突变常与高度侵袭性、治疗耐药性肿瘤密切相关,且此类肿瘤治疗手段极为有限。
2026年4月7日,重庆医科大学唐瑜、李春莉、Li Luo共同通讯在
Advanced Science(IF=14.1)
在线发表题为
The AUTACE That Degrades KRAS and Engages CD8+ T Cells for the Treatment of KRAS/TP53 Co-Mutant Tumors
的研究论文。
本研究构建了一种自噬靶向嵌合体-T细胞衔接器(AUTACE)双功能纳米平台,其由表达抗CD3抗体的TCR-T细胞来源纳米囊泡构成,内部共包载全氟戊烷(PFP)与靶向自噬降解突变型KRAS的降解剂KPY,用于治疗KRAS/TP53共突变肿瘤。
AUTACE通过TP53特异性TCR靶向肿瘤,借助表面抗CD3抗体激发抗肿瘤CD8⁺T细胞应答,并利用低强度聚焦超声(LIFU)触发KPY控释以降解突变型KRAS,从而实现精准的肿瘤清除。该体系在荷PANC-1及MIAPaCa-2肿瘤小鼠模型中验证了治疗效果。治疗后肿瘤微环境的全面分析显示,KRAS降解可提高肿瘤源性CCL5水平,进而促进CD8⁺T细胞浸润并增强抗肿瘤免疫应答。
综上,AUTACE为KRAS/TP53共突变肿瘤的治疗提供了极具前景的新策略。

KRAS与TP53共突变定义了一类高度侵袭性肿瘤。尽管携带KRAS/TP53 共突变的非小细胞肺癌对免疫检查点抑制剂(ICI)应答有所改善,但共突变型胰腺导管腺癌与结直肠癌通常从ICI 治疗中获益甚微。
虽然 KRASG12C抑制剂索托拉西布(sotorasib)已展现出显著临床疗效,但其应用仅局限于一小部分患者,原因是该药对更为常见的致癌变体KRASG12D与 KRASG12V无抑制活性。此外,直接靶向TP53 疗法的临床研发仍处于早期阶段,其治疗潜力尚未得到证实。
再者,突变型KRAS 与TP53 可协同驱动肿瘤进展,使得单通路抑制不足以遏制肿瘤生长。这些发现凸显出亟需探索针对KRAS/TP53 共突变肿瘤的替代性治疗策略。
靶向蛋白降解(TPD)利用体内细胞机制降解致病蛋白,从而比传统抑制更持久地抑制通路。泛KRAS降解菌的最新进展为靶向一系列致癌KRAS变异株提供了潜在策略。然而,这些降解剂的转化进展受限于确保足够送达肿瘤组织的挑战,凸显了有效组织靶向和可控释放的必要性。
基于T细胞受体的T细胞接入剂(TCR-TCE)是双特异性构造体,由可溶性TCR组成,用于识别肿瘤肽-HLA复合物,以及一种抗CD3抗体片段,用于招募并激活CD8+T细胞。因此,工程化TCR-TCEs以投送TPD有效载荷,是一种有前景的方法,既能实现空间控制的递送,又能同时诱导T细胞介导的抗肿瘤免疫。
然而,传统的抗体-药物结合(ADC)策略对此类构造并不理想,因为它们通常只允许低药物与抗体比,且体积庞大的载荷会降低TCR-TCE活性,因此凸显了需要更精细的设计,既能保留TCR-TCE功能,又支持更高的TPD负载。

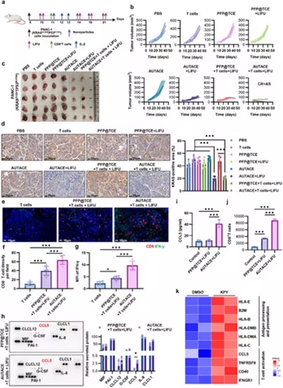
AUTACE在PANC-1肿瘤小鼠中的抗肿瘤效果(摘自
Advanced Science
)
基于以上思路,研究构建了自噬靶向嵌合体-T细胞衔接器(AUTACE)纳米平台,整合了TCR-TCE与靶向蛋白降解双重功能:在纳米颗粒表面展示TP53特异性TCR与抗CD3抗体,核心内部包载全氟戊烷(PFP)与靶向突变KRAS的降解剂KPY。
在KRAS/TP53共突变肿瘤模型中,AUTACE展现出优异的肿瘤靶向能力,并可通过招募CD8+ T细胞、结合低强度聚焦超声(LIFU)触发KPY释放降解KRAS,实现强效的直接肿瘤杀伤。与此同时,KRAS下调可提高肿瘤源性CCL5水平,进而招募更多CD8+ T细胞并放大其抗肿瘤免疫效应。
原文链接:https://doi.org/10.1002/advs.202518455
