Bone Res:线粒体DNA“打结”了?四川大学余钒源/李飞飞/叶玲发现它会让骨骼“修复工”早衰,导致衰老后骨头难愈合
随着全球人口老龄化加剧,老年骨折后难以愈合已成为导致残疾、死亡风险增加的重要临床难题。骨骼修复能力为何随年龄增长而急剧下降?其根本机制一直悬而未决。
2026年4月7日,四川大学华西口腔医院余钒源副教授、李飞飞副教授、叶玲教授团队于
Bone Research
发表了题为
Periosteal mitochondria DNA structures drive aging-associated poor skeletal repair
的研究型论文。
该研究发现,一种存在于线粒体DNA中的特殊异常结构——G-四链体的积累,是驱动骨骼修复关键细胞(骨膜干细胞)衰老、从而导致修复失败的上游“元凶”。这一发现不仅揭示了衰老相关骨修复障碍的全新机制,也为开发靶向性再生疗法提供了新的思路。

临床困境:衰老骨骼为何失去“自愈力”?
骨骼表面包裹着一层富含干细胞的关键组织——骨膜(Periosteum)。其中的PDGFRα+ 骨膜间充质干细胞 是骨骼损伤后启动修复程序的“种子细胞”。此前已知,骨膜结构和功能会随年龄恶化,但其中的细胞与分子机制完全未知。理解PPM为何在衰老中功能衰竭,是破解老年骨修复难题的核心。
核心发现:线粒体DNA中的“分子死结”
研究团队将目光投向了一个此前在骨骼研究中几乎被忽视的领域——线粒体基因组稳定性。线粒体是细胞的“能量工厂”,其自身拥有独立的环状DNA。由于序列富含鸟嘌呤且缺乏组蛋白保护,mtDNA极易形成一种称为G-四链体的异常稳定二级结构,可将其想象为DNA双螺旋上打了一个“死结”。
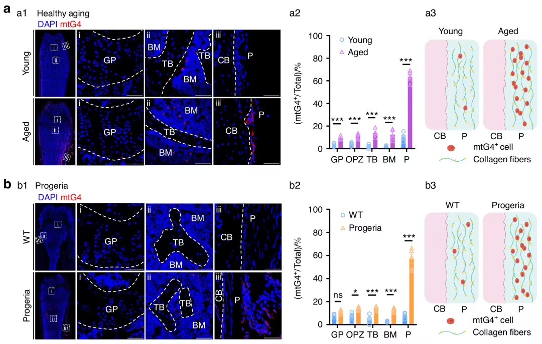
利用特异性探针,研究者在衰老小鼠(包括自然衰老和早衰模型)的骨膜PPM中,特异性观察到了mtG4结构的显著积累,而这种积累在其他骨细胞中并未出现。这种积累具有时空特异性,与衰老进程同步。

骨膜 mtG4 在早衰症患者和正常衰老人群中均有所积累(图源自
Bone Research
)
机制阐明:一个驱动衰老的“恶性循环”
研究发现,mtG4的积累并非无害。它会:
阻碍线粒体基因转录:如同路障,mtG4物理性阻断了线粒体重要基因(如呼吸链复合物基因)的转录,导致线粒体功能障碍,能量产生不足。
触发严重的线粒体自噬:功能严重受损的线粒体被大量清除,加剧了细胞的能量危机。
诱导不可逆的细胞衰老:上述过程最终将PPM推入不可逆的衰老状态。衰老的PPM不仅增殖分化能力(干细胞特性)丧失,其细胞命运也发生紊乱,无法有效分化为成骨细胞进行骨修复。
通过基因谱系追踪、PPM类器官培养及转基因小鼠模型,研究者证实了PPM中mtG4的积累与细胞衰老、骨修复缺陷之间存在直接的因果关系。人为增加mtG4足以重现衰老表型;而早衰小鼠(携带Polg突变,线粒体DNA修复能力缺陷)则表现出更严重的mtG4积累和骨修复障碍。
科学意义与治疗前景
这项研究具有重要的意义。它首次将线粒体DNA的异常结构(mtG4)与组织特异性(骨骼)的衰老修复障碍联系起来,将衰老研究的视角深入到线粒体基因组稳定性层面。
在转化医学上,该发现开辟了全新的干预方向:
新型生物标志物:mtG4水平或可作为评估个体骨骼“再生潜力”和衰老状态的指标。
新型靶点:针对mtG4本身(如开发小分子解旋剂)或下游通路进行干预,有望特异性清除衰老的PPM或恢复其功能,从而从根本上增强老年个体的骨骼修复能力。这为开发应对老龄化社会巨大医疗需求的“促再生疗法”提供了前所未有的精准靶点。
参考消息:https://www.nature.com/articles/s41413-026-00524-6
