抗癌药刚用就失效?Nature 子刊破解癌细胞“极速逃生”:耐药早在用药数小时就启动
全球每年新增黑色素瘤病例约 32.5 万例,其中近半数携带
BRAF
基因突变,针对这一突变的靶向药物虽能在初期快速压制肿瘤,但绝大多数患者最终仍会遭遇耐药复发,传统观点普遍将耐药归因于癌细胞在长期药物压力下逐步积累新的基因突变,然而发表于
Nature Communications
的最新研究彻底颠覆这一认知:癌细胞的耐药 “逃生计划” 并非缓慢形成,而是在靶向药物作用后数小时内就已悄然启动。
这项题为
Sequential transcriptional waves and NF-κB-driven chromatin remodeling direct drug-induced dedifferentiation in cancer
的研究由美国西雅图系统生物学研究所团队完成,研究借助高时间分辨率多组学技术与动态计算模型,如同拍摄 “分子电影” 般完整还原了
BRAF
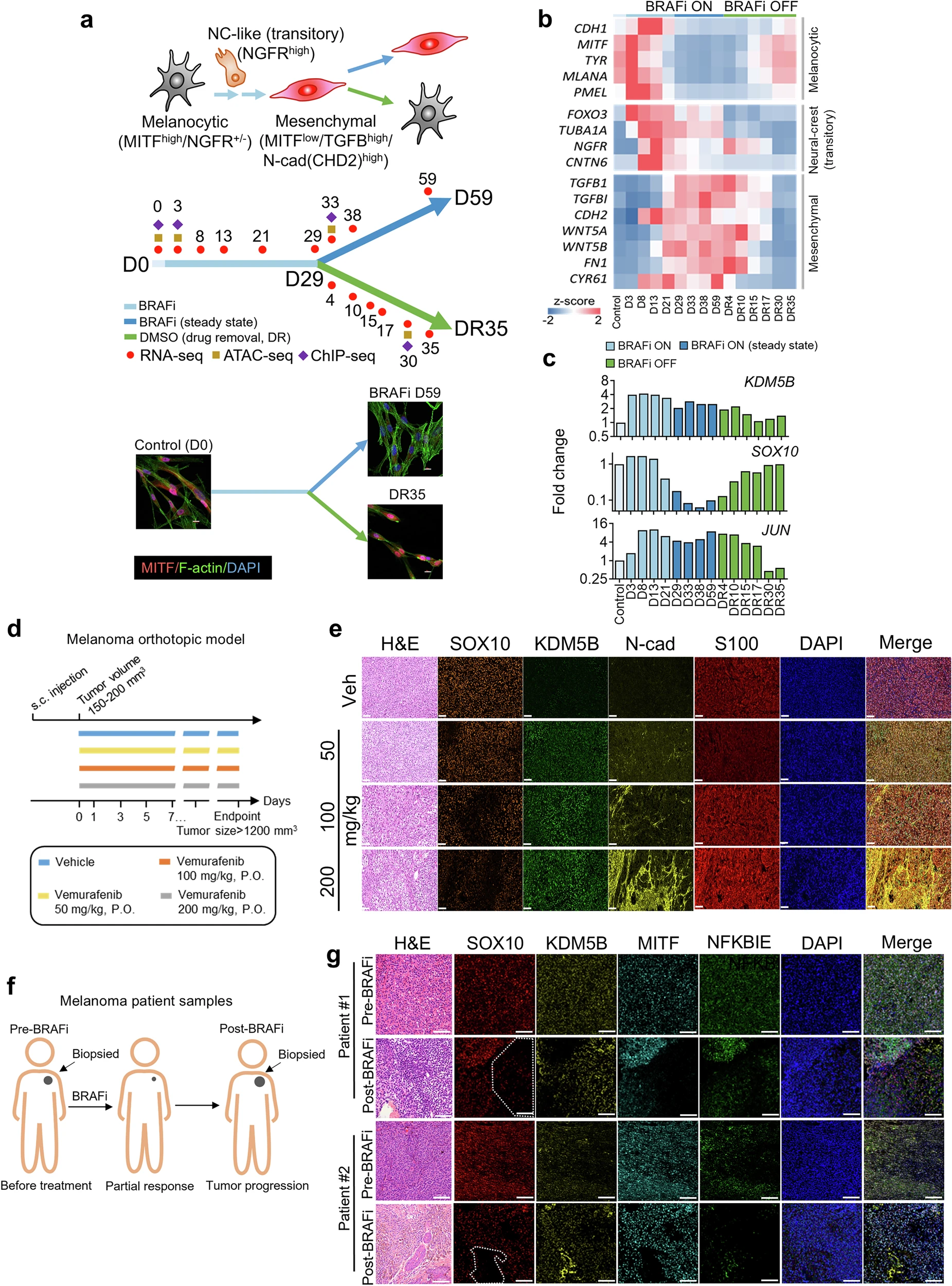
突变型黑色素瘤细胞在靶向药压力下的早期适应全过程,结果证实癌细胞并非被动等待耐药突变出现,而是主动启动一套高度有序的生存程序,将自身转化为可逆的药物耐受持久态(DTP),这种状态能让癌细胞在治疗初期存活,为后续产生真正的遗传性耐药争取关键时间。

BRAF 抑制诱导的黑色素瘤细胞系、小鼠异种移植模型及黑色素瘤患者样本中的去分化转变,这一过程会导致药物耐受
研究团队在黑色素瘤细胞系、小鼠异种移植模型以及临床患者活检样本中均验证了这一过程:
BRAF
抑制剂会诱导癌细胞发生快速去分化,使其丧失黑色素细胞特征,进而获得强效药物耐受能力,为解析这一核心机制,研究人员整合高时间分辨率多组学分析、信息论方法与动态系统建模,发现在
BRAF
信号通路被抑制及后续药物撤除过程中,癌细胞遵循一条独特的 “滞回” 式转变轨迹,该轨迹由两组紧密耦合的连续转录波驱动,二者协同触发全基因组尺度的染色质重构,意味着癌细胞并非无序应对药物压力,而是按固定步骤改写自身的基因表达调控系统。
进一步研究锁定了这场 “逃生改写” 的核心指挥者——
NF-κB/RelA
通路,作为细胞内经典的应激与炎症调控枢纽,
NF-κB
在靶向药作用下被快速激活:
BRAF
抑制剂会直接破坏癌细胞的抗氧化防御系统,导致活性氧(ROS)大量累积,氧化应激信号进一步激活
NF-κB/RelA
,活化的
RelA
随即招募
KDM5B
与
HDAC1
等表观遗传修饰酶,对染色质进行重编程,进而沉默
SOX10
、
MITF
等维持黑色素细胞分化身份的关键基因,失去原有细胞身份的癌细胞会迅速转变为更原始、增殖缓慢且药物耐受极强的持久态。更值得警惕的是,癌细胞的状态转变具有不可逆的 “分子记忆”,即便撤除靶向药物,癌细胞也不会沿原路径恢复分化状态,而是通过另一条独立轨迹逆转,保留药物耐受相关的表观遗传印记,这意味着靶向治疗本身在杀伤大部分肿瘤细胞的同时,会为残留癌细胞刻下利于后续逃逸的 “生存烙印”。
研究团队还首次构建了量化黑色素瘤细胞状态可塑性的表观基因组标尺,证实靶向
NF-κB
介导的染色质重塑通路,可显著增强
BRAF
抑制剂的抗肿瘤效果,更重要的是,这一机制并非黑色素瘤独有,在 EGFR 突变型肺癌、BRAF 突变型结肠癌等多种癌症模型中,氧化应激介导的
NF-κB/RelA
激活均是驱动癌细胞进入药物耐受持久态的通用核心机制,揭示了跨癌种的广谱耐药启动规律。
这项研究突破了传统研究仅对比治疗前与耐药后终点状态的局限,以超高时间分辨率捕捉到靶向治疗后数小时内就发生的早期表观遗传与转录事件,明确了双转录波驱动的有序细胞状态转变轨迹,证实
NF-κB
是连接氧化应激与染色质重塑的核心枢纽,同时建立了可量化的细胞可塑性评估指标,为阻断癌细胞早期逃逸提供了全新理论基础。研究人员指出,抗癌治疗的核心策略应从 “耐药发生后换药” 转变为 “早期阻断癌细胞逃生程序”,将
BRAF
靶向药与
NF-κB
通路抑制剂、表观遗传修饰药物联合使用,有望从源头切断癌细胞的耐药启动通路,尽管目前研究仍处于临床前阶段,但这一发现已将肿瘤耐药的核心认知从 “静态基因突变” 拓展至 “动态细胞状态重塑” 层面,为攻克靶向治疗耐药难题开辟了全新方向。(
生物谷)
参考文献:
Su, Y., Liu, C., Lu, X. et al.
Sequential transcriptional waves and NF-κB-driven chromatin remodeling direct drug-induced dedifferentiation in cancer
. Nat Commun 17, 3228 (2026). doi:10.1038/s41467-026-71349-4
