破解经典药对奥秘,精准阐释当归-白芍药对抗肝纤维化作用机制

英文标题: Integrated network pharmacology, transcriptomics and metabolomics to explore the material basis and mechanism of Danggui-Baishao herb pair for treating hepatic fibrosis
发表期刊: Journal of Ethnopharmacology
影响因子: 5.4
研究背景
肝纤维化(Hepatic fibrosis,HF)是多种慢性肝损伤引发的共同病理修复反应,若持续进展可导致肝硬化、肝细胞癌等终末期肝病。目前,针对HF的有效治疗手段仍显不足,因此探寻有效的抗纤维化药物至关重要。当归逍遥散作为经典中药复方,临床研究证实其对肝硬化患者肝损伤具有改善作用。在该复方中,当归-白芍药对(Danggui-Baishao herb pair,DB)是发挥核心作用的关键。与现代复杂中药复方相比,精简的草药配对因其化学成分相对明确、作用机制更易于阐释而受到越来越多的学术关注。当归-白芍药对是治疗肝纤维化的关键,然而,关于两药联合应用抗肝纤维化的专项研究尚不充分。本研究采用转录组学、代谢组学和网络药理学相结合的方法,旨在阐明DB的物质基础和作用靶点,同时研究其对心衰的潜在作用和机制。
研究概述

图1 研究流程图
研究成果
01.实验药理学结果
1.1.DB拮抗CCl₄所致肝损伤
肝脏功能及炎症相关指标的检测结果显示(图2),与对照组相比,CCl₄模型组大鼠血清ALP、AST、ALT、Col-IV、PCIII、HA、LN及肝脏IL-6、IL-1β、TNF-α水平均显著升高;而经过秋水仙碱和不同剂量DB治疗后,上述指标明显下降。同时,实验期间,对照组大鼠体重显著增加,而模型组体重增长缓慢,经药物干预后体重下降趋势得到改善。

图2 DB对肝功能及炎症相关指标的影响
1.2.DB对心力衰竭大鼠肝脏病理的影响
为评估DB对CCl₄诱导大鼠肝损伤的保护作用,采用HE和Masson染色观察肝组织病理变化(图3)。HE染色显示,对照组肝小叶结构完整,肝细胞形态规则、排列整齐,肝窦无扩张,无炎症改变;CCl₄组则见肝小叶结构破坏,中央静脉周围纤维间隔增生,形成大小不一的假小叶,伴淋巴细胞浸润及肝细胞弥漫性水样变性。DB干预后上述病变明显减轻,提示其可缓解CCl₄所致肝损伤。Masson染色进一步显示,模型组胶原纤维显著增多,而秋水仙碱和DB给药组胶原沉积明显减少。综合生化与组织学结果,证实DB能有效阻止CCl₄诱导的肝功能异常及病理结构改变,发挥抗肝纤维化作用。

图3 HE和Masson染色结果
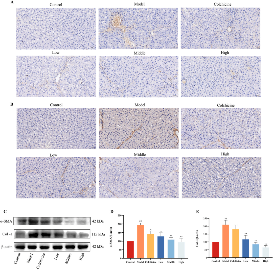
1.3.DB对肝组织胶原蛋白的影响
肝星状细胞活化是HF的关键环节。α-SMA是HSCs活化的标志物,而Col-I是HSCs激活后释放的主要细胞外基质。通过免疫组化和Western blot技术检测α-SMA与Col-I的表达水平,可在一定程度上反映肝纤维化的严重程度。在CCl4诱导的肝纤维化大鼠肝组织中,α-SMA与Col-I的表达均显著升高,而经过DB干预后,这两种蛋白的表达均被显著抑制(图4)。

图4 DB对肝组织中胶原蛋白的影响
02.DB入血分析结果
给正常大鼠给药后,在血浆中检测到19种入血成分,通过它们的保留时间、加合离子形式及其碎片信息进行了鉴定(表1)。化合物的总离子色谱(TIC)结果如图5所示。

表1 大鼠入血成分

图5 TIC总离子流图
03.网络药理学分析结果
将DB活性成分对应的608个靶点与6711个HF相关靶点进行比对,发现453个交集靶点,并据此构建PPI网络(图6A)。拓扑分析显示,连接度排名前十的关键靶点依次为AKT1、IL6、HSP90AA1、TNF、BCL2、IL1β、TLR4、PIK3R1、BCL2L1和MTOR,这些靶点可能介导DB抗HF作用。利用Cytoscape 3.2.1构建成分-靶点网络(图6B)。对354个潜在核心靶点进行GO富集分析发现,生物学过程主要涉及激素反应、磷酸化代谢正调控和外源刺激反应(图6C)。KEGG信号通路分析显示,PI3K-Akt、MAPK和VEGF等信号通路位列前20条关键通路(图6D)。

图6 网络药理学分析
04.DB对肝纤维化大鼠肝脏转录组学的影响分析
研究进一步利用转录组测序探讨DB改善HF的分子机制。PCA得分图(图7A)显示,造模6周后CCl₄诱导HF大鼠的肝转录组谱与对照组有显著分离;而经DB治疗的肝纤维化模型大鼠转录组样本独立聚为一类,与模型组明显分离,且位于对照组与模型组之间并更接近对照组样本。这表明为期四周的DB水提物治疗能影响肝纤维化模型大鼠的肝脏基因表达。通过设定筛选条件,共鉴定出以下差异表达基因(DEGs):对照组与模型组比较存在1347个DEGs,其中1039个基因表达上调,308个基因表达下调(图7B);模型组与DB治疗组比较存在404个DEGs,其中181个基因表达上调,223个基因表达下调(图7C)。维恩图显示各组间存在97个共同DEGs,其中91个基因在组间呈现差异表达,这些可能是DB治疗肝纤维化的关键DEGs(图7D)。进一步对上述DEGs进行GO富集分析(图7E)和KEGG通路富集分析(图7F)发现:GO富集分析表明DB能广泛影响碳水化合物代谢、昼夜节律调节、胰岛素反应、炎症反应及脂质生物合成等生物学过程,这些多元生物过程共同促进对肝纤维化大鼠的治疗作用;KEGG通路分析则显示DB治疗主要影响甘油磷脂代谢、鞘脂信号传导、铁死亡等相关通路。这些发现提示,DB通过改变基因表达并映射至相关信号通路,从而有效调控肝纤维化大鼠的肝脏转录过程。

图7 DB对肝纤维化大鼠肝脏转录组学的影响分析
05.DB对肝纤维化大鼠肝脏代谢组学的影响分析
肝脏样本的主成分分析(PCA)模型结果显示对照组、模型组和DB组之间存在明确的组间关联,并观察到显著的组别代谢物聚类趋势(图8A)。采用正交偏最小二乘判别分析(OPLS-DA)方法检测对照组与模型组、模型组与DB组之间的整体代谢差异,以识别潜在差异代谢物,两组间呈现明显的聚类分离(图8C-D)。以VIP>1.0且P<0.05为差异代谢物的筛选标准,最终确定94种差异代谢物作为潜在生物标志物,与模型组相比,DB组中59种代谢物表达上调,35种表达下调(图8I)。将差异代谢物导入MetaboAnalyst 5.0进行代谢通路分析,Impact≥0.1的潜在相关通路包括:烟酸和烟酰胺代谢、戊糖与葡萄糖醛酸转化、丙氨酸-天冬氨酸-谷氨酸代谢以及核黄素代谢(图8J)。

图8 DB对肝纤维化大鼠肝脏代谢组学的影响分析
06.代谢组学、转录组学和网络药理学的综合分析
为阐明DB影响肝纤维化的体内分子机制,研究整合了网络药理学、转录组学和代谢组学进行系统分析。首先,通过KEGG数据库分别识别差异表达基因(DEGs)与差异代谢物所对应的通路,将两组通路取交集后获得31条共有通路,这些通路与19个DEGs及20种差异代谢物相关联。继而采用Pearson相关系数法对关键DEGs与差异代谢物进行关联分析(图9A)。筛选出11个核心基因(GCLC、RGMA、LBP、GOT1、PSPH、GBE1、PIK3R1、BCL2A1、CD63、GPAT3、LEPR)和8种核心代谢物作为潜在关键靶标。最后通过Metascape数据库对上述11个核心靶标进行KEGG通路富集分析,以明确DB治疗肝纤维化的核心作用通路。结果显示(图9B),NF-κB信号通路为主要富集通路,提示DB可能通过调控NF-κB信号通路影响炎症水平,进而发挥抗肝纤维化作用。结合网络药理学分析结果及文献调研,初步证实DB可能通过PI3K/Akt/NF-κB信号通路治疗肝纤维化。

图9 转录组和代谢组学的联合分析
07.分子对接
选取五个核心靶点与18种入血成分进行分子对接,分子对接结合能热图如图10A所示。结果显示,山奈酚(C9)、苯甲酰芍药苷(C13)、芍药内酯苷(C12)、芍药苷(C6)及藁本内酯A(C18)与五个核心靶点均具有良好的结合作用。结合网络药理学拓扑分析结果,判定C9、C13、C12、C6及C18为DB抗肝纤维化作用的物质基础。
以苯甲酰芍药苷与五个核心靶点的对接为例,其可视化结果如图10B-F所示。图中显示,苯甲酰芍药苷与NF-κB靶点的GLU:22和GLN:266形成氢键作用,与AKT1靶点的TRP:99和LYS:8产生氢键结合,与TLR4靶点的SER:251、LEU:252、ASN:279、LYS:279、TRP:275形成氢键网络,与PIK3R1靶点的MET:194、MET:192建立氢键连接,并与IκBα靶点的ARG:129、ARG:56、TRP:66、GLU:64形成多重氢键作用,表明该化合物能与核心靶点形成稳定复合物。

图10 分子对接
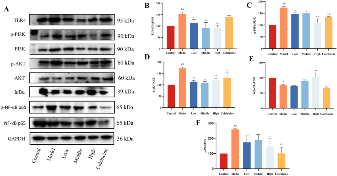
08.Western blotting表达验证
通过检测TLR4、PI3K、p-PI3K、AKT、p-AKT、IκBα、NF-κB p65及p-NF-κB p65蛋白的表达水平,揭示了DB抗CCl₄诱导大鼠肝纤维化的潜在作用机制。结果显示,与对照组相比,模型组中TLR4、PI3K、p-PI3K、AKT、p-AKT、IκBα、NF-κB p65和p-NF-κB p65蛋白表达均显著升高(图11A)。对各条带进行灰度定量分析,与模型组相比,DB治疗组TLR4、p-PI3K、p-AKT、NF-κB p65和p-NF-κB p65的表达水平显著降低,而IκBα的表达明显回升(图11B-F)。

图11 DB对PI3K/Akt/NF-κB信号通路的影响
研究小结
本研究从DB提取物中鉴定出19种入血成分,并基于网络药理学、转录组学与代谢组学整合策略,系统探究DB治疗肝纤维化的核心靶点与作用机制。综合分析表明,DB可能通过山奈酚、苯甲酰芍药苷、芍药内酯苷、芍药苷、藁本内酯A等活性成分,作用于PI3K/Akt/NF-κB信号通路,改善肝纤维化大鼠的肝功能及纤维化程度。本研究为深入探索DB抗肝纤维化的作用机制提供了数据与理论基础,为其临床转化应用创造了条件。
