Blood:核糖体“卡壳”酿大祸,刘峰/伊成器合作发现tRNA-m¹A修饰维持铁稳态,守护胎儿肝脏造血干细胞免受DNA损伤
造血干细胞与祖细胞(HSPC)是维持机体终身造血的核心 “种子细胞”,其发育过程需精密的基因表达调控。然而,tRNA表观转录修饰在胚胎造血中的作用,长期以来仍是未解之谜。
2026年4月13日,中国科学院动物研究所刘峰、北京大学伊成器共同通讯在
Blood(IF=23.1)
在线发表题为
TMEM187 is a novel modulator in the regulation of erythropoiesis
的研究论文。
该研究首次揭示了由Trmt61a介导的tRNA-m¹A58修饰在胎儿肝脏造血干细胞发育中的关键保护作用,通过调控转铁蛋白受体(Tfrc)的翻译来维持细胞内铁稳态,从而防止DNA损伤累积。

造血干细胞是血液系统的“种子细胞”,负责终身产生所有类型的血细胞。在哺乳动物胚胎发育过程中,胎儿肝脏是造血干细胞扩增和功能成熟的核心场所。然而,这一时期的造血干细胞处于高度增殖状态,极易受到DNA复制压力和基因毒素的攻击。尽管细胞存在多种DNA修复机制,但胎儿肝脏造血干细胞的内在保护逻辑仍有大量未知。
胎儿肝脏造血干细胞中的“分子守护者”
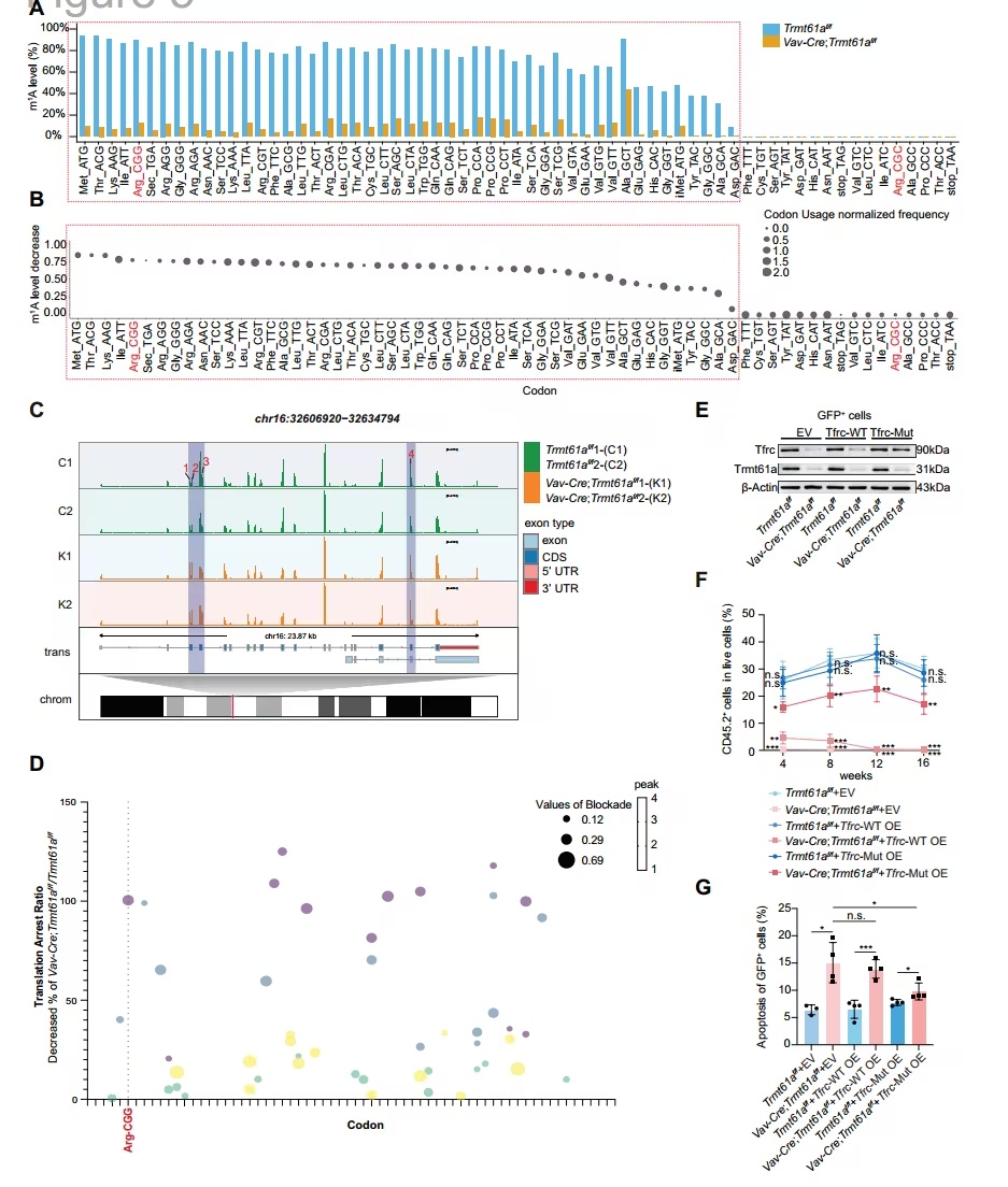
研究团队发现,在造血系统中特异性敲除负责催化tRNA-m¹A58修饰的甲基转移酶Trmt61a后,小鼠胎儿肝脏中的造血干细胞出现显著的分化阻滞和大量凋亡,长期造血重建能力完全丧失。这表明,tRNA-m¹A58修饰是胎儿造血干细胞生存与功能所必需的“分子开关”。
Trmt61a缺失导致tRNA-m¹A58修饰水平下降,进而引发一个精妙的连锁反应:核糖体在翻译富含精氨酸CGG密码子的mRNA时发生“卡顿”。其中,编码转铁蛋白受体(Tfrc)的mRNA恰好高度富集此类密码子,其翻译过程受到严重抑制。

Trmt61a缺失导致胎儿肝脏发育异常(图源自
Blood
)
Tfrc蛋白是细胞摄取铁离子的关键“守门员”。其表达下降导致造血干细胞内铁离子稳态失衡,活性氧(ROS)水平异常升高,进而诱发严重的DNA损伤。最终,造血干细胞的功能走向衰竭。使用铁螯合剂处理模拟这一过程,或使用抗氧化剂N-乙酰半胱氨酸(NAC)处理,则可部分挽救上述缺陷。
关键证据:密码子“同义突变”的功能拯救
为了直接证明Arg-CGG密码子是问题的核心,研究团队巧妙地进行了密码子替换实验。他们发现,将Tfrc mRNA中受影响的Arg-CGG密码子同义突变为不受影响的Arg-CGC密码子,能够部分恢复Tfrc蛋白的表达,并显著挽救Trmt61a缺失导致的造血干细胞铁缺乏、ROS升高、DNA损伤及功能缺陷。这一结果强有力地证明了Trmt61a是通过tRNA-m¹A58修饰特异性调控Tfrc的翻译。

Trmt61a通过tRNA-m¹A58解码Arg-CGG密码子调控Tfrc(图源自
Blood
)
有趣的是,该研究还发现tRNA-m¹A58介导的翻译调控具有发育阶段特异性。在成年骨髓造血干细胞中,该修饰主要通过调控Tsc1(Ala-GCA)来影响mTORC1信号通路;而在胎儿肝脏造血干细胞中,则主要通过调控Tfrc(Arg-CGG)来维持铁稳态。这表明,相同的RNA修饰在不同的发育阶段可以调控截然不同的下游靶点和生物学过程,以适应造血干细胞在不同时期的功能需求。
总之,这项研究首次建立了“Trmt61a-tRNA-m¹A58-Tfrc-铁稳态-ROS-DNA损伤”这一完整的调控轴线,阐明了一种全新的RNA修饰通过控制“翻译-代谢”轴来精细调控造血干细胞命运的机制。
参考消息:https://www.cell.com/cell/abstract/S0092-8674(26)00287-4
