Nat Communi:大脑“清洁工”怠工与孤独症何干?北京大学魏雅槟等团队揭示关键基因缺陷如何导致小胶质细胞吞噬失灵,引发行为异常
孤独症谱系障碍(ASD)是一类复杂的神经发育障碍性疾病,以持续性社交沟通缺陷以及重复刻板行为为核心特征。近年研究表明,混合谱系白血病 5 基因(MLL5)杂合突变与ASD易感相关,并参与神经发育异常进程,但其具体调控机制尚不明确。
2026年4月17日,北京大学魏雅槟、刘佳佳、时杰共同通讯在
Nature Communications(IF=15.7)
在线发表题为
Mll5 haploinsufficiency attenuates microglial phagocytosis through dysregulated TREM2-SGK3-GSK3β signaling and recapitulates ASD-like behaviors in mice
的研究论文。本研究证明,小鼠的Mll5单倍不足会损害小胶质细胞吞噬作用,驱动神经元的过度兴奋性,并重现ASD核心行为。
研究还表明,Mll5作为表观遗传调节因子,通过TREM2-SGK3-GSK3β信号轴调节小胶质吞噬,该轴与葡萄糖代谢不足相关。此外,源自ASD个体的小胶质细胞表现出MLL5表达和吞噬功能的下降。GSK3β抑制剂氯化锂可靶向干预该信号通路,能够逆转Mll5单倍剂量不足小鼠的小胶质细胞吞噬缺陷,并改善其行为异常。本研究揭示了MLL5在孤独症发病进程中的关键作用,并证实其可作为孤独症潜在干预靶点。

孤独症谱系障碍(ASD)是一类神经发育障碍性疾病,核心特征为社交沟通与社交互动能力受损,同时伴随刻板、局限的行为模式。ASD患者的认知发育水平差异显著,且常共患其他神经精神疾病,因此该病临床表现具有高度异质性。尽管双生子研究与家系研究已证实该病具有高度遗传倾向,但其确切的致病遗传机制目前仍尚不明确。
近年来大规模基因组研究已筛选出上百个孤独症易感基因,其中多数基因参与染色质修饰、突触形成与调控过程。混合谱系白血病5基因(MLL5,又名KMT2E),在全基因组关联研究与全外显子测序研究中均被证实为孤独症相关致病基因。携带MLL5基因突变的先证者多存在基因杂合变异或微缺失,进而导致MLL5单倍剂量不足。
KMT2E相关神经发育障碍是由KMT2E基因致病性变异引发的一类遗传性疾病,主要临床表现为全面发育迟缓、轻至中度智力障碍、中枢性肌张力低下,同时还伴随广泛的异质性表型。然而,MLL5在中枢神经系统发育过程中确切的神经生物学功能仍未阐明。
现有研究表明,MLL5可通过直接或间接途径调控组蛋白H3第4位赖氨酸(H3K4)甲基化,作为转录调控因子参与多种生物学过程。以往相关研究多基于肿瘤细胞系开展,结果证实敲低MLL5会阻滞细胞周期进程,并破坏基因组稳定性。体内实验显示,MLL5对于正常造血、精子发生至关重要,其功能可能与表观遗传调控、活性氧生成相关。
在中枢神经系统中,已有研究提示Mll5参与调控神经元活性、视觉功能以及葡萄糖代谢。值得关注的是,Mll5杂合敲除小鼠(Mll5+/-)已表现出社交行为缺陷以及视网膜电图异常。除此之外,Mll5缺失还与外周组织免疫监视功能异常相关,提示该基因可能参与调控中枢内小胶质细胞功能。
小胶质细胞起源于卵黄囊髓系祖细胞,在血脑屏障形成前迁移至脑实质,是脑内固有定居巨噬细胞。除参与炎症应答外,近年研究证实小胶质细胞在脑发育阶段的突触修剪、胞外基质重塑过程中发挥关键作用,而上述过程是突触成熟、神经环路构建的重要基础。
小胶质细胞功能异常已被证实与多种神经发育疾病密切相关。尽管目前已知MLL5参与多种细胞过程调控,但其在中枢神经系统内对小胶质细胞功能的具体调控机制仍尚未完全明确。

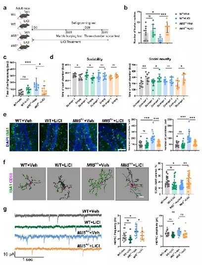
氯化锂可部分改善雄性Mll5⁺/⁻小鼠孤独症样行为并修复小胶质细胞功能(摘自
nature communications
)
本研究探究了围生期及出生后关键神经发育窗口期内,Mll5对小胶质细胞功能的调控作用。研究结果显示Mll5+/-小鼠海马区小胶质细胞吞噬功能受损,并出现孤独症样行为表型。小胶质细胞内Mll5单倍剂量不足会阻碍突触清除过程,并扰乱神经元兴奋性。机制层面研究表明,Mll5单倍剂量不足通过异常调控TREM2‑SGK3‑GSK3β信号轴介导的代谢通路,进而削弱小胶质细胞的吞噬能力。
孤独症患者来源的小胶质细胞均表现出MLL5表达下调、吞噬活性减弱,证实MLL5功能异常参与孤独症相关小胶质细胞病理进程。药物干预实验证实,氯化锂(LiCl)可恢复Mll5+/-小鼠小胶质细胞吞噬功能,并改善其孤独症样行为。
综上,本研究明确MLL5是出生后神经发育过程中小胶质细胞功能的关键调控因子,且该调控机制与孤独症谱系障碍发病机制直接相关。
原文链接:https://doi.org/10.1038/s41467-026-71922-x
