Adv Sci:华中科技大学饶小泉等团队将降糖药改造为新型探针,让病毒性心肌炎“隐身阵地”在PET下一览无余,并可能附带治疗
心肌炎多由病毒感染诱发,目前该病缺乏可靠的无创早期诊断影像学手段。
2026年4月15日,华中科技大学饶小泉、江大卫、汪道文、钟继新共同通讯在
Advanced Science(IF=14.1)
在线发表题为
PET Imaging of Cardiac Inflammation in Viral Myocarditis Using a DPP4-Targeted Probe
的研究论文。
本研究研发了一种新型PET显像探针⁶⁸Ga-DOTA-利格列汀,该探针靶向二肽基肽酶4(DPP4),并探究其在心肌炎病灶显像中的应用价值。蛋白免疫印迹及免疫染色结果显示,柯萨奇病毒B3(CVB3)诱导心肌炎小鼠的心肌组织中DPP4表达显著升高。单细胞测序与心肌组织流式细胞术进一步证实,上调的DPP4主要来源于浸润性免疫细胞。
分子对接、分子动力学模拟结合DPP4酶抑制实验验证表明,⁶⁸Ga-利格列汀可与DPP4发生高亲和力直接结合。该探针体内药代动力学性质良好,且体内外实验均证实其在DPP4高表达细胞中摄取量显著升高。
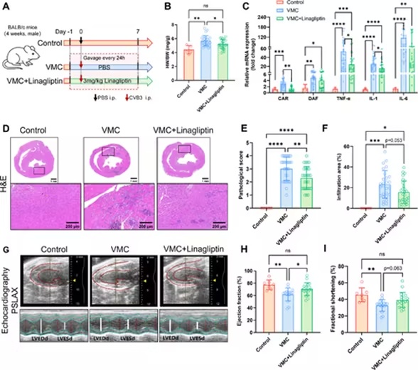
PET/CT显像结果显示,⁶⁸Ga-利格列汀在心肌炎小鼠炎症心肌区域大量富集,正常对照小鼠心肌几乎无探针摄取;且PET/CT信号分布与组织病理学鉴定的炎症区域高度吻合。此外,使用未标记的原型药物利格列汀进行预处理,可有效减轻CVB3感染小鼠的心肌炎症,并改善心功能。
本研究结果表明,⁶⁸Ga-利格列汀可实现心肌炎症的高灵敏度无创显像,兼具诊断与潜在治疗双重价值,可应用于病毒性心肌炎诊疗。

心肌炎是一种严重的炎症性心脏病,心肌炎的临床表现差异很大,常表现为发烧、疲劳和肌痛等症状,类似于病毒感染。严重病例可能发展为危及生命的并发症,如心律失常、心力衰竭和猝死。这种临床异质性和非特异性症状特征使得仅凭症状进行准确诊断具有挑战性。
自1987年达拉斯诊断标准确立以来,心内膜心肌活检一直被视作心肌炎诊断的金标准。但该检查存在较高操作风险,此外该操作对操作者技术与经验要求极高,上述局限性严重限制了其临床普及应用。心脏磁共振(CMR)可清晰评估心脏形态、功能,并辅助心肌病鉴别诊断,但其对早期炎症活动的检测灵敏度不足,而早期炎症对于预判心肌继发性损伤、远期预后至关重要。
心脏磁共振无法直接显示炎症细胞浸润,仅能检测免疫损伤继发的组织改变。同时,植入心脏起搏器等患者存在检查禁忌,无法行心脏磁共振检查。此外,心脏超声与计算机断层扫描(CT)对疑似心肌炎的评估效能有限。综上,临床上亟需可无创、精准检测心肌炎症的新型诊断手段。
正电子发射断层显像(PET)分子成像技术灵敏度高、空间分辨率佳,能够在活体水平定量检测组织分子代谢与功能改变,现已成为强有力的分子诊断手段。
目前研究已证实,PET/CT显像在各类感染性、非感染性炎症疾病的诊断与疗效评估中具有独特优势,能够在组织出现明显形态学改变之前,检测到免疫细胞募集浸润等早期炎症活动,精准评估活动性炎症病灶范围、严重程度,并动态监测治疗应答效果。但目前仍缺乏高特异性、低本底信号,可精准靶向病毒性心肌炎活化免疫细胞的PET分子探针。
二肽基肽酶4(DPP4,又称CD26)是Ⅱ型跨膜糖蛋白,具有丝氨酸外肽酶活性。除酶学功能外,DPP4还可作为关键共刺激分子,参与T细胞受体信号活化。本课题组及其他研究均证实,在炎症刺激下,巨噬细胞、B细胞、T细胞等活化免疫细胞表面DPP4表达显著上调。
上述研究提示,炎症病灶内DPP4表达水平可作为免疫相关疾病进展的生物标志物,同样适用于病毒性心肌炎。因此,靶向DPP4进行分子成像,有望精准评估病毒性心肌炎中免疫细胞浸润程度与炎症水平。

Linagliptin能减轻VMC小鼠的炎症并改善心脏功能(摘自
Advanced Science
)
利格列汀是临床已获批用于2型糖尿病治疗的DPP4抑制剂,对DPP4具备高效、高选择性抑制活性。其黄嘌呤母核结构可与DPP4活性位点稳定结合;分子对接研究证实,相较于DPP8、DPP9等同家族蛋白,利格列汀对DPP4的选择性优势显著,脱靶效应与不良反应极少,是构建DPP4靶向PET显像探针的理想母核分子。
基于以上背景,本研究以利格列汀为基础,设计并合成了新型DPP4靶向PET分子探针。在柯萨奇病毒B3(CVB3)诱导的心肌炎小鼠模型中证实,该探针可高灵敏度检测心肌炎症,信号强度与心肌免疫细胞浸润程度高度相关。本研究结果证实,DPP4靶向分子成像技术具备无创诊断、动态监测心肌炎症病灶的应用潜力。
原文链接:https://doi.org/10.1002/advs.202516904
