断食延寿的关键不是“饿”,而是“吃回去”!Nature 子刊颠覆认知:复食时关掉这个开关才是长寿密码
长久以来,限制热量摄入被视作延长寿命的经典策略,而间歇性断食的延寿与护健康效果,往往优于持续低热量饮食,但其背后的核心分子机制一直悬而未决。日前,发表于
Nature Communications
的研究
Silencing lipid catabolism determines longevity in response to fasting
给出颠覆性答案:断食延寿的关键,并非断食期间持续激活脂质分解,而是复食后能否精准 “关闭” 这一代谢过程。该研究以秀丽隐杆线虫为模型,揭示的保守代谢调控通路,为人类延缓衰老、干预代谢相关疾病提供了全新方向。
当前,全球老龄化加剧,心血管疾病、2 型糖尿病、神经退行性疾病等衰老相关慢性病负担持续攀升,探索安全有效的延寿与健康老化手段,已成为预防医学与大众健康领域的核心热点。间歇性断食因能改善胰岛素敏感性、降低炎症、提升代谢灵活性,在全球范围内引发广泛实践热潮,但 “为何断食能延寿”“复食阶段扮演何种角色” 等关键科学问题,始终缺乏清晰的分子解释。
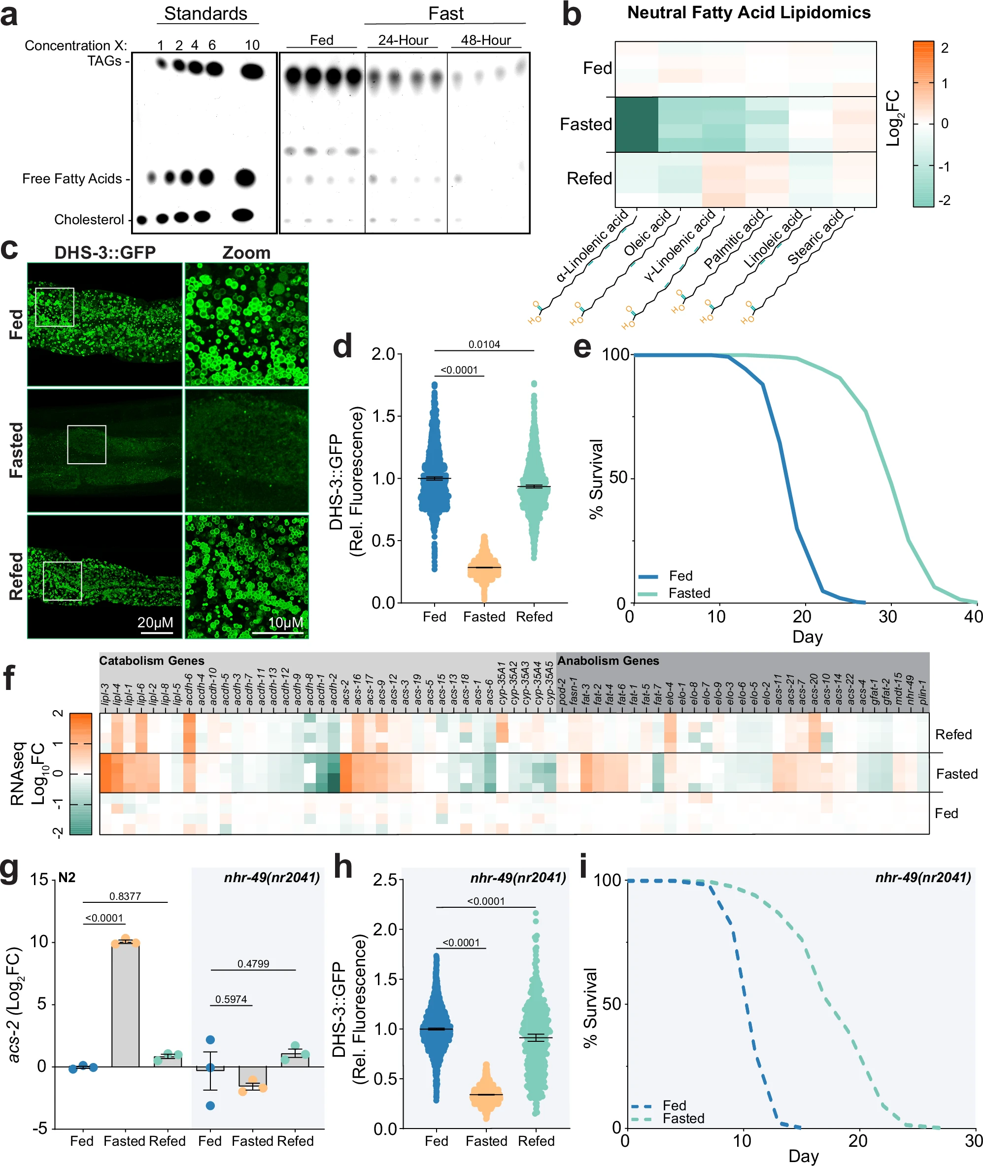
该研究将焦点锁定
脂质分解代谢
的动态平衡:断食时,细胞快速耗尽葡萄糖,转而分解储存脂质供能,这一过程由核激素受体
NHR‑49
主导激活,启动脂肪酸
β‑氧化
;复食后,细胞必须及时停止脂质分解、转向合成代谢以重建储备,而这一 “关闭” 步骤,正是决定延寿效应的核心环节。研究明确证实,断食诱导的寿命延长,
不依赖持续激活脂质分解,而依赖复食时对该过程的有效沉默
,彻底扭转了 “断食靠燃脂延寿” 的传统认知。
为验证这一结论,团队敲除线虫的
nhr‑49
基因,结果显示,即便丧失
NHR‑49
功能,24 小时断食仍可显著延长线虫寿命,老年个体运动能力也得到改善,说明
NHR‑49 的激活并非断食延寿的必需条件
,机制重心应在其 “失活” 而非 “激活” 端。
进一步实验揭示,
NHR‑49
的关闭由酪蛋白激酶 1α1(
KIN‑19
)通过
级联磷酸化
完成:
NHR‑49
铰链区
Ser114
先发生预磷酸化,为
KIN‑19
提供结合与催化位点,随后
KIN‑19
继续磷酸化
Ser117
与
Ser120
,通过静电排斥使
NHR‑49
脱离染色质,并经核输出蛋白
XPO‑1
介导核质转运,最终在
WWP‑1
等 E3 泛素连接酶作用下降解,从而彻底沉默 β‑氧化相关基因转录。

NHR-49在禁食诱导的寿命延长中的非必要性
更关键的是,若通过 RNA 干扰抑制
kin‑19
表达,
NHR‑49
会持续激活,脂质分解无法终止,线虫出现脂质储备耗竭、线粒体碎片化、代谢可塑性丧失,断食带来的延寿效应
完全消失
。这一结果直接证明:
KIN‑19 介导的
NHR‑49
沉默,是断食实现长寿的必需步骤
,复食阶段的代谢 “复位”,与断食期的代谢切换同等重要。此外,该研究还证实,
NHR‑49
的调控
不依赖配体结合
,而是通过辅因子介导的转录衰减与蛋白周转实现,属于配体非依赖的核受体调控新模式,拓展了核受体生物学的经典认知。
这项研究将代谢与衰老研究的重心,从长期聚焦的 “断食期” 转向被忽视的 “复食期”,提示代谢灵活性的完整闭环——“激活‑及时终止‑重置”,才是健康收益的关键,如同运动后必须有效恢复,仅靠 “燃脂” 无法带来持久延寿效果。尽管研究以线虫为模型,但
NHR‑49
与哺乳动物
HNF4α/PPARα
通路高度保守,同样调控脂质氧化与代谢稳态,意味着这一机制在人类中大概率保守存在。未来,科研人员可靶向
KIN‑19‑NHR‑49
轴,开发模拟 “复食代谢复位” 的小分子,在无需严格断食的前提下,触发延寿与代谢保护效应,为肥胖、糖尿病、衰老相关疾病提供全新干预策略。
研究通讯作者 Peter Douglas 博士指出,靶向衰老这一最大疾病风险因素,有望推动医学从治疗单一慢病,转向提升整体健康寿命的预防模式。对大众而言,这一发现也带来实用启示:间歇性断食的收益,不只取决于 “饿多久”,更取决于
复食后身体能否快速、平稳地切换回合成代谢
,科学的复食节奏与营养选择,或许才是把断食变成 “长寿习惯” 的真正关键。(
生物谷)
参考文献:
Tatge, L., Kim, J., Solano Fonseca, R. et al.
Silencing lipid catabolism determines longevity in response to fasting
. Nat Commun 17, 1919 (2026). doi:10.1038/s41467-026-68764-y
