公安部发布疲劳驾驶认定新规:客运驾驶人24小时内累计驾驶不得超8小时
发布时间:2026-03-30来源:盖世汽车
3月30日,盖世汽车获悉,公安部正式发布《机动车驾驶人疲劳驾驶认定规则》(GA/T 2372-2026),该标准将于2026年6月1日起在全国范围内实施。新规改变了以往主要依据连续驾驶时长的单一判定方式,引入“驾驶行为+生理状态+生活轨迹”的三维立体判定体系。

图片来源:湖北法治网
根据规则,符合以下任一情形即可认定为疲劳驾驶:机动车驾驶人连续驾车超过4小时未停车休息,或休息时间不足20分钟;客运机动车驾驶人在夜间22时至次日凌晨6时期间连续驾驶超过2小时且未按规定休息;客运机动车驾驶人在24小时内累计驾驶时间超过8小时。规则特别指出,客运机动车驾驶人指从事道路旅客运输经营活动的驾驶人。

图片来源:湖北法治网
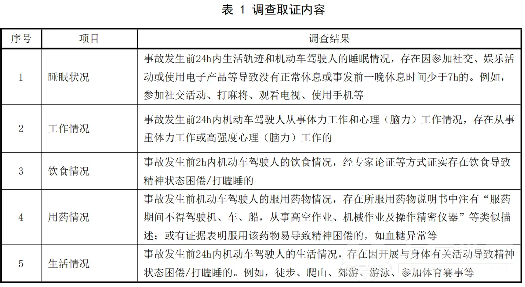
针对道路交通事故发生过程中的避险问题,新规明确,若驾驶人事发前具备避险条件但未及时采取有效避险措施,且经调查存在以下情形之一,也可认定为疲劳驾驶:通过视频监控、脑电测量等设备监测到驾驶人在事发前10分钟内出现生理疲劳闭眼(双眼睑完全闭合持续2秒以上),或脑电波特征数值小于30;经询问证实其处于精神难以集中、恍惚或困倦状态;对其出发前的睡眠、工作、饮食、用药、生活等情况进行调查,发现存在规则附表所列的一项或多项异常结果。
新规的实施为疲劳驾驶的精准认定和事故责任划分提供了明确的量化依据,也对所有驾驶人,特别是客运从业者的日常作息和驾驶习惯提出了更高要求。
转载说明:本文系转载内容,版权归原作者及原出处所有。转载目的在于传递更多行业信息,文章观点仅代表原作者本人,与本平台立场无关。若涉及作品版权问题,请原作者或相关权利人及时与本平台联系,我们将在第一时间核实后移除相关内容。
