行业观察

建一个睡眠中心,需要多大面积?要分几个功能区?

本文要点:· 临床挑战与政策机遇:超3亿人存在睡眠障碍,国家2025年将睡眠门诊列为重点实事并新增“睡眠健康管理师”职业。· 六大功能模块:按《共识》设置接诊、评估、治疗、中医、VIP体验、宣教六大模块,形成服务闭环。· 精简门诊方案:空间有限时采用快速评估、综合干预、可穿戴跟踪的轻量化流程。· 非药物与中西医融合:融合CBT-I、物理治疗、中医技术及正念运动,多维度整体调理。· MDT与学科定位

发布时间:2026-04-13来源:健康界
抢单、盯盘、搜题、记账超轻松!畅享90+鸿蒙6“闪控球”一点即达

金融盯盘需频繁打开App、跑腿抢单怕错过订单、学习时搜题截图保存折腾半天、日常记账手动录入嫌麻烦……有了HarmonyOS 6的“闪控球”功能,这些烦恼都能迎刃而解!入手畅享90系列新机的朋友们,一定要试试这个越用越上头的效率神器。 目前,已有超60款鸿蒙应用接入闪控球,覆盖盯盘、抢单、搜题、记账四大高频生活场景。一个悬浮在屏幕边缘的“闪控球”,就能为大家解锁实时数据跟踪、屏幕内容智能识别、一步直

发布时间:2026-04-22来源:飞象网
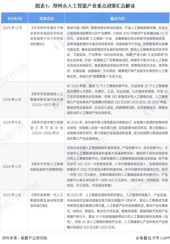
投资郑州 |一文看懂郑州市人工智能产业发展现状与投资机会前瞻(附人工智能产业现状、空间布局、投资机会分析等)

投资郑州 |一文看懂郑州市人工智能产业发展现状与投资机会前瞻(附人工智能产业现状、空间布局、投资机会分析等) U V c 分享到: 吴小燕 • 2026-04-13 09:00:03 来源:前瞻产业研究院 E918G0 2025-2030年中国人工智能行业发展前景预测与投资战略规划分析报告 2025-2030年全球人工智能芯片(AI芯片)领域调研与发展前景研究报告 2025-2030年中国AIGC

发布时间:2026-04-13来源:前瞻产业研究院
预见2026:《2026年中国锂电设备行业全景图谱》(附市场现状和发展趋势等)

预见2026:《2026年中国锂电设备行业全景图谱》(附市场现状和发展趋势等) U V c 分享到: 童锡来 • 2026-04-13 10:00:54 来源:前瞻产业研究院 E879G0 2025-2030年中国锂电设备行业发展前景与投资战略规划分析报告 行业主要上市公司:璞泰来(603659.SH)、杭可科技(688006.SH)、利元亨(688499.SH)、联赢激光(688518.SH)、

发布时间:2026-04-13来源:前瞻产业研究院
【投资视角】启示2025:中国啤酒行业投融资及兼并重组分析(附投融资汇总和兼并重组等)

【投资视角】启示2025:中国啤酒行业投融资及兼并重组分析(附投融资汇总和兼并重组等) U V c 分享到: 郑晨 • 2026-04-12 15:00:02 来源:前瞻产业研究院 E1560G0 2025-2030年中国啤酒行业品牌竞争与消费需求投资预测分析报告 2025-2030年中国白酒行业市场需求与投资战略规划分析报告 2025-2030年中国白酒行业市场需求与投资战略规划分析报告 202

发布时间:2026-04-12来源:前瞻产业研究院
重磅!2026年中国及31省市综艺节目行业政策汇总及解读(全) 鼓励精品原创、文化传承与技术创新

重磅!2026年中国及31省市综艺节目行业政策汇总及解读(全) 鼓励精品原创、文化传承与技术创新 U V c 分享到: 廖子璇 • 2026-04-13 16:00:35 来源:前瞻产业研究院 E458G0 2025-2030年全球及中国综艺节目行业发展状况调研与投资战略规划分析报告 2025-2030年中国电影产业市场前瞻与投资战略规划分析报告 2025-2030年中国儿童电影行业市场前景预测与

发布时间:2026-04-13来源:前瞻产业研究院
【最全】2026年中式快餐行业上市公司全方位对比(附业务布局汇总、财务指标、区域布局、业务规划等)

【最全】2026年中式快餐行业上市公司全方位对比(附业务布局汇总、财务指标、区域布局、业务规划等) U V c 分享到: 李佩娟 • 2026-04-13 15:00:00 来源:前瞻产业研究院 E1070G0 2025-2030年中国快餐行业市场前瞻与投资战略规划分析报告 以下数据及分析来自于前瞻产业研究院中式快餐研究小组发布的《中国快餐行业市场前瞻与投资战略规划分析报告》 行业主要上市公司:西

发布时间:2026-04-13来源:前瞻产业研究院
【投资视角】启示2026:中国宠物医疗行业投融资及兼并重组分析(附投融资汇总和兼并重组等)

【投资视角】启示2026:中国宠物医疗行业投融资及兼并重组分析(附投融资汇总和兼并重组等) U V c 分享到: 刘海晶 • 2026-04-13 11:00:33 来源:前瞻产业研究院 E1439G0 2025-2030年全球及中国宠物医疗行业发展前景与投资战略规划分析报告 行业主要上市公司:瑞普生物(300119.SZ);普莱柯(603566.SH);海正药业(600267.SH);奕瑞科技(

发布时间:2026-04-13来源:前瞻产业研究院
2025年中国铁路集装箱运输行业细分港口铁水联运市场分析 2025年联运量约1469万标准箱【组图】

2025年中国铁路集装箱运输行业细分港口铁水联运市场分析 2025年联运量约1469万标准箱【组图】 U V c 分享到: 谢彬涛 • 2026-04-12 17:00:57 来源:前瞻产业研究院 E2082G3 2025-2030年全球及中国铁路集装箱运输产业发展前景展望与投资战略规划分析报告 以下数据及分析来自于前瞻产业研究院铁路集装箱运输研究小组发布的《全球及中国铁路集装箱运输产业发展前景展

发布时间:2026-04-12来源:前瞻产业研究院
【行业深度】洞察2026:中国新能源汽车电子行业竞争格局及市场份额(附市场集中度、竞争梯队等)

【行业深度】洞察2026:中国新能源汽车电子行业竞争格局及市场份额(附市场集中度、竞争梯队等) U V c 分享到: 李明俊 • 2026-04-13 14:00:01 来源:前瞻产业研究院 E1515G0 2025-2030年中国新能源汽车电子行业发展前景预测与投资战略规划分析报告 以下数据及分析来自于前瞻产业研究院新能源汽车电子研究小组发布的《中国新能源汽车电子行业发展前景预测与投资战略规划分

发布时间:2026-04-13来源:前瞻产业研究院
【环氧树脂】行业市场规模:2025年全球环氧树脂行业市场规模约140亿美元 亚太市场占比约48% 【信息简析】

【环氧树脂】行业市场规模:2025年全球环氧树脂行业市场规模约140亿美元 亚太市场占比约48% 【信息简析】 U V c 分享到: 前瞻产业研究院 • 2026-04-13 12:00:55 来源:前瞻产业研究院 E1410G0 2025-2030年中国环氧树脂(EP)行业发展前景与投资战略规划分析报告 行业主要上市公司:宏昌电子(603002.SH)、圣泉集团(605589)、东材科技(601

发布时间:2026-04-13来源:前瞻产业研究院
2026年中国钨丝金刚石线行业发展现状和趋势分析 钨丝线将取代高碳钢丝线【组图】

2026年中国钨丝金刚石线行业发展现状和趋势分析 钨丝线将取代高碳钢丝线【组图】 U V c 分享到: 成招荣 • 2026-04-13 18:03:07 来源:前瞻产业研究院 E1481G0 2025-2030年中国金刚石线行业市场前瞻与投资战略规划分析报告 金刚石线行业主要上市公司:三超新材(300554)、岱勒新材(300700)、黄河旋风(600172)、恒星科技(002132)、易成新能

发布时间:2026-04-13来源:前瞻产业研究院
2026年中国轮椅行业技术发展分析 专利公开数量大幅增加【组图】

2026年中国轮椅行业技术发展分析 专利公开数量大幅增加【组图】 U V c 分享到: 宁凯亮 • 2026-04-13 17:00:09 来源:前瞻产业研究院 E595G0 2025-2030年全球及中国轮椅行业市场前瞻与投资战略规划分析报告 2025-2030年中国医疗器械行业市场前瞻与投资战略规划分析报告 2025-2030年中国高值医疗器械行业市场前瞻与投资战略规划分析报告 2025-20

发布时间:2026-04-13来源:前瞻产业研究院
2026年中国越野车行业需求分析 比亚迪豹5销量登顶第一【组图】

2026年中国越野车行业需求分析 比亚迪豹5销量登顶第一【组图】 U V c 分享到: 何乐 • 2026-04-13 19:00:17 来源:前瞻产业研究院 E267G0 2025-2030年全球及中国越野车(ORV)行业发展前景展望与投资机遇分析报告 以下数据及分析来自于前瞻产业研究院越野车研究小组发布的《全球及中国越野车(ORV)行业发展前景展望与投资机遇分析报告》 行业主要上市公司:比亚迪

发布时间:2026-04-13来源:前瞻产业研究院
2026年南京市人力资源服务行业发展现状分析 社会经营性人力资源服务机构数量维持在1000家以上【组图】

2026年南京市人力资源服务行业发展现状分析 社会经营性人力资源服务机构数量维持在1000家以上【组图】 U V c 分享到: 施馨童 • 2026-04-13 13:00:03 来源:前瞻产业研究院 E822G0 2025-2030年中国人力资源服务行业市场前瞻与投资战略规划分析报告 2025-2030年中国企业孵化器产业市场前瞻与运营发展战略分析报告 2025-2030年中国企业加速器市场前瞻

发布时间:2026-04-13来源:前瞻产业研究院