行业观察

三星电机向苹果公司提供玻璃基板样品

会议推荐2026年第二届玻璃基板与光电融合技术峰会——从TGV工艺到CPO集成主 办 单 位:半导体在线时间和地点:4月27-28日(26日签到)东莞点击查看会议议题和报名单位名单! 扫码报名参会 4月7日,据外媒报道,三星电机已向苹果公司供应了用于半导体封装的玻璃基板样品。继此前向定制AI芯片设计公司博通供应样品之后,此次向终端需求企业苹果供货,表明三星电机正在快速拓展这一新兴业务的外延。综合相

发布时间:2026-04-08来源:半导体在线
华海清科第1000台CPM装备出货!

4月8日,国产半导体设备厂商华海清科股份有限公司(以下简称“华海清科”或“公司”)发布公告称,近日,公司第1,000 台CMP装备正式出机并发往国内集成电路龙头企业。据介绍,华海清科的 CMP 装备在出厂前均已完成相关检测,但机台抵达客户现场后,仍需开展安装调试与工艺验证工作。该过程可能受客户产线适配、技术参数优化等因素影响,存在验证周期延长或验证结果不及预期的风险,公司将全力配合客户推进验收工作

发布时间:2026-04-08来源:芯智讯
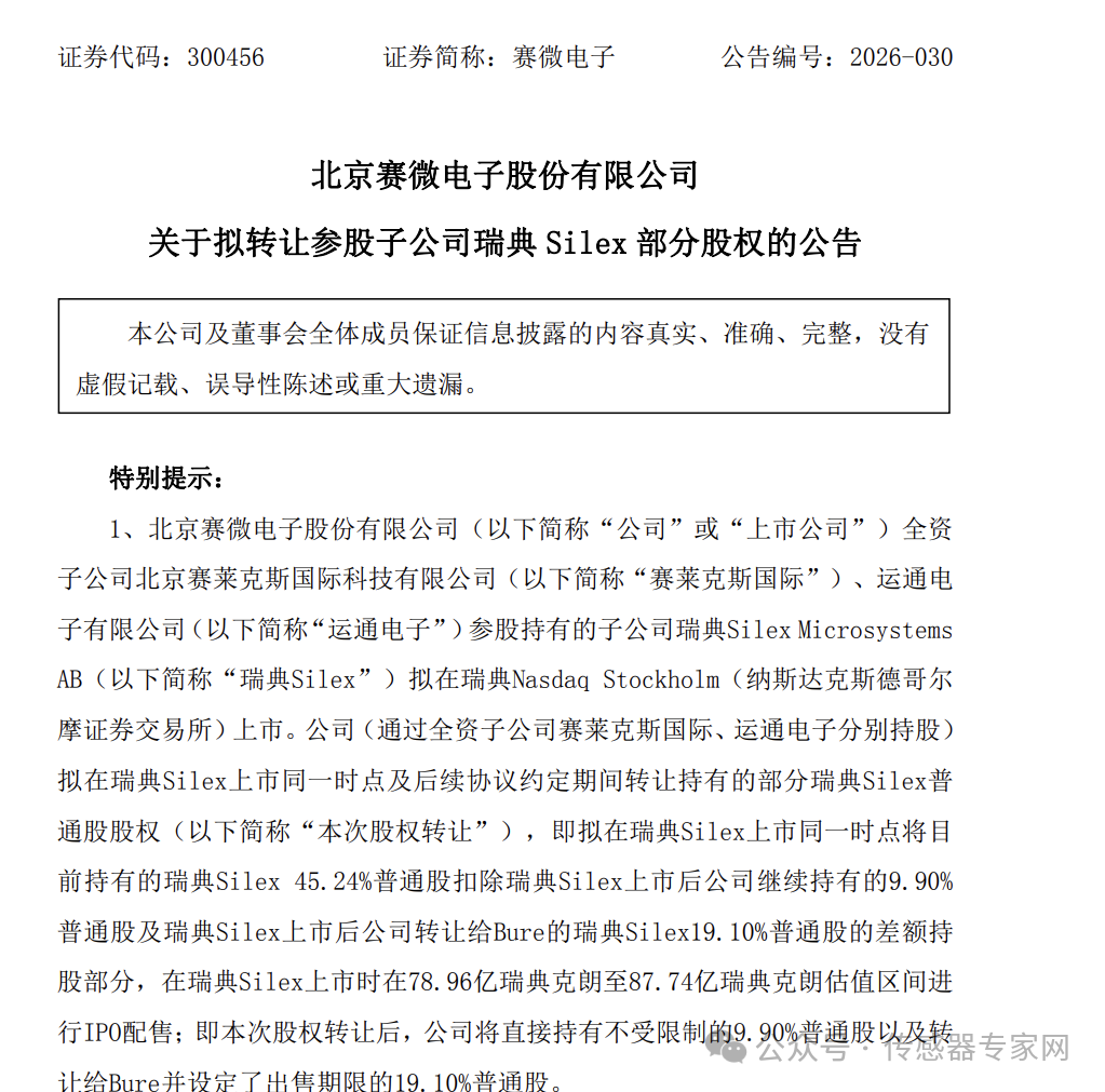
全球最大MEMS芯片代工企业拟IPO!募资10亿!

4月7日晚间,赛微电子突发《关于拟转让参股子公司瑞典Silex 部分股权的公告》、《关于参股子公司瑞典Silex拟境外上市的公告》系列公告,其所控股的全球最大MEMS芯片代工企业瑞典Silex,拟在瑞典Nasdaq Stockholm(纳斯达克斯德哥尔摩证券交易所)寻求IPO,预计募集资金不超过10亿瑞典克朗(约合7.21亿元人民币),为推动Silex顺利上市,赛微电子将在Silex上市时,将其持

发布时间:2026-04-08来源:是说芯语
国务院关于产业链供应链安全的规定

中国政府网4月7日消息,国务院总理李强日前签署国务院令,公布《国务院关于产业链供应链安全的规定》(以下简称《规定》),自公布之日起施行。国务院关于产业链供应链安全的规定第一条 为了防范产业链供应链安全风险,提升产业链供应链韧性和安全水平,维护经济社会稳定和国家安全,根据《中华人民共和国国家安全法》、《中华人民共和国对外关系法》、《中华人民共和国反外国制裁法》、《中华人民共和国对外贸易法》等法律,制

发布时间:2026-04-08来源:半导体芯闻
Nature:超导,再获突破!

特别说明:本文由米测技术中心原创撰写,旨在分享相关科研知识。因学识有限,难免有所疏漏和错误,请读者批判性阅读,也恳请大方之家批评指正。编辑丨风云研究背景在铜氧化物超导体之后,寻找新型高温氧化物超导体一直是科研焦点。近期,双层RP镍酸盐La3Ni2O7在高静水压下展现出超过80 K的超导转变温度,并在压缩外延薄膜中实现了40 K的超导。由于镍氧键合环境的微妙变化被认为是稳定超导的关键驱动力,揭示原子

发布时间:2026-04-08来源:半导体技术情报
简评:英特尔宣布正式加入马斯克TeraFab超级芯片计划

当地时间 4 月 7 日,英特尔 CEO 陈立武在 X 平台官宣:英特尔正式加入埃隆・马斯克主导的 TeraFab 超级芯片工厂计划,将与特斯拉、SpaceX、xAI 联手,在得州奥斯汀打造全球首个年产能达1 太瓦(1TW) 的 AI 芯片制造基地。英特尔入局 TeraFab:一场改写芯片地缘与 AI 未来的「超级联姻」当「芯片制造百年巨头」遇上「科技颠覆者」,这场合作远不止是订单与技术的简单绑定

发布时间:2026-04-08来源:半导体俱乐部
全球晶圆代工行业风起云涌:资本运作频频,产能与先进制程竞速加剧

近期,全球半导体产业进入了新一轮的密集调整与扩张期。从国内晶圆代工巨头的产能扩张、资产整合与资本运作,到国际芯片大厂在先进制程和区域制造上的重金投入,一系列重磅事件标志着半导体行业正在经历深刻的战略重塑。透过近期的多个行业焦点事件,我们可以清晰地看到当前半导体产业发展的两大主轴:国内市场重在产业链的资本赋能与资源整合,而国际市场则聚焦于先进制程的突破与全球产能的绝对控制权。一、国内阵营:资本赋能加

发布时间:2026-04-08来源:全球半导体观察
2026年国内光掩模企业进展大盘点!

-来自彤程,龙图光罩,SEMI,复旦大学,南开大学,暨南大学,苏州实验室,欣奕华,中电科48所,安捷伦,湖北菲利华,新维度微纳,卫利等单位的专家将作精彩报告-第3届光掩模与光刻胶技术论坛将于2026年4月24日在上海召开半导体光掩模(光罩)作为集成电路制造的“咽喉”核心耗材,直接决定芯片制程精度、良率与量产效率。长期以来,全球高端光掩模市场被日本Tekscend(原Toppan)、DNP及美国Ph

发布时间:2026-04-08来源:国芯网
【4.08】存储圈热门资源供应信息更新汇总

今日热门供应/NEWS向上滑动阅览1深圳市银闪科技有限公司近期热门供应:固态硬盘颗料 YS9082+N4P BGA 171G 2P(T=0)联系方式:邓女士 159898725672菱锐科技(深圳)有限公司产品供应:固态硬盘、固态U盘、移动固态硬盘、DDR5内存条(三星颗粒16GB 32GB)配套服务供应:OEM存储工厂联系方式:李先生 133600734883深圳市爱仕通科技有限公司供应内存条模

发布时间:2026-04-08来源:闪德资讯
“国产 DPU 第一股”越来越近了

近日,深圳云豹智能股份有限公司(简称 "云豹智能")宣布已顺利完成 IPO 辅导验收工作,正式迈入资本市场申报新阶段。本次辅导由中信证券股份有限公司担任辅导机构,天健会计师事务所(特殊普通合伙)与北京市中伦律师事务所分别提供审计与法律服务。云豹智能成立于 2020 年,是国内领先的 DPU(数据处理器芯片)半导体企业,专注于为云计算与数据中心提供核心芯片及解决方案。公司由原 RMI 公司(后被 N

发布时间:2026-04-08来源:是说芯语
突破车规壁垒!昂瑞微5G车规级射频前端模组通过AEC-Q100 Grade 2认证

随着智能网联汽车产业加速迭代,5G车载通信已从行业选配升级为核心标配,而车规级射频前端模组作为车载5G通信的核心硬件,其性能与可靠性直接决定着智能汽车的网联能力、安全边界与用户体验上限。2026年4月7日,北京昂瑞微电子技术股份有限公司(以下简称“昂瑞微”)宣布,其多款5G车规级射频前端模组成功通过AEC-Q100 Grade 2车规认证,由工信部第五研究所等权威机构完成检测,这一成果不仅彰显了昂

发布时间:2026-04-08来源:是说芯语
积塔半导体与英飞凌签署项目合作协议

一、研讨会启幕:汇聚产业链代表共话发展2026年4月2日,积塔半导体在上海举办“共创价值、协同增长”2026半导体技术创新研讨会。汽车、具身智能、芯片设计等领域260余名产业链代表齐聚,围绕技术突破与生态协作深入交流。二、企业发展:从研发到量产,成果斐然积塔半导体从技术研发起步,已建成临港、徐汇两大生产基地,通过德国汽车工业质量标准A级审核,成为具备完整车规级芯片制造资质的特色工艺代工企业。公司以

发布时间:2026-04-08来源:半导体动态
2026年全球半导体器件市场可能突破1万1千亿美金

最近因为公众号推送政策改变,您关注的公众号的最新文章不会再自动推送给您了。所以如果您不想错过本公众号的文章信息,请务必将本公众号设置为星标,以免以面错过后续的重要文章。谢谢正文最近美国SIA又发布了2026年2月份全球半导体器件市场的数据。虽然我已经做好了最乐观的心理准备,但还是被最新的数据吓了一跳 -- 887.8亿美金,环比较上月增加7.56%单月环比增加7.56%绝对是一个疯狂的数字。我查了

发布时间:2026-04-08来源:半导体综研
中微董事长尹志尧,给半导体泼点冷水!

2026.04.04本文字数:2577,阅读时长大约4分钟2025年,中微公司收入123.8亿元,增长了36%。实际上,除了这家半导体设备公司,中国半导体产业链上的重要公司都收获了增长,而且刻蚀机、GPU与CPU等技术都得到了提升。这部分源自人工智能浪潮的推动,部分源自中美贸易摩擦带来的半导体本土化趋势。近期,中微公司董事长尹志尧在业绩沟通会上表示,他在四十余年的从业经验里,经历过半导体产业的七起

发布时间:2026-04-08来源:半导体工艺与设备
2026国际气体工业博览会八大亮点

4月15至17日,2026国际气体工业博览会将在江苏无锡太湖国际博览中心耀世启幕。展会以“气通四海·聚势共赢”为主题,拥有30000㎡展览面积,将汇聚50多个国家和地区、600多个中外品牌,吸引50000人次专业观众到场。展品范围全面覆盖气体分离、纯化、压缩、储运、分析、回收等核心技术及配套设备,同时涵盖气体泵阀与辅材、气体工程项目EPC、气体公司数字化与信息化解决方案,全方位呈现行业前沿成果与全

发布时间:2026-04-08来源:半导体俱乐部