行业观察

5月1日实施!四项玻璃钢渔船行业标准正式发布

据农业农村部第976号公告,由中国水产科学研究院渔业机械仪器研究所渔业装备安全与检测技术科技创新团队主持制定的四项玻璃钢渔船行业标准正式获批发布,将于2026年5月1日正式实施。此次获批的四项标准聚焦玻璃钢渔船建造核心工艺与关键部件,覆盖船体缺陷管控、管路安装、防护系统、结构优化等核心环节,具体包括《玻璃钢渔船船体成型缺陷检测及修复方法》《玻璃钢渔船管路穿舱安装技术要求》《玻璃钢渔船护舷材制作及安

发布时间:2026-04-24来源:中国渔业报
前瞻盛会!第三届中国具身智能与人形机器人产业大会火热报名中

END工业机器人企业埃斯顿自动化 | 埃夫特机器人 | 法奥机器人 | 越疆机器人 | 节卡机器人 | 松灵机器人 | 珞石机器人 | 阿童木机器人 | 极智嘉 | 海康机器人服务与特种机器人企业亿嘉和 | 晶品特装 | 七腾机器人 | 史河机器人 | 普渡机器人 | 施罗德机器人 | 库犸科技MAMMOTION人形机器人企业优必选科技 | 宇树 | 云深处 | 星动纪元 | 伟景机器人 | 逐际

发布时间:2026-04-24来源:机器人大讲堂
【AI加油站】第一百四十部:《动手学深度学习》核心知识全景总结:从零基础到构建现代神经网络(附下载)

本书介绍这是一本带你真正“动手”的深度学习经典,理论结合实践,帮你打通从数据操作到模型构建的任督二脉。本文将全面梳理书中核心概念,让你一次读懂深度学习的“骨架”。前言:机器学习,一种“用数据编程”的艺术我们每天与智能手机的互动,背后都隐藏着多种机器学习模型:语音唤醒、地图路线推荐、图像识别……机器学习不同于传统编程,它不是由开发人员从零编写业务逻辑,而是通过数据来“学习”程序的行为。机器学习的四个

发布时间:2026-04-24来源:人工智能产业链union
特斯拉第三代人形机器人预计年中亮相/更省token,GPT-5.5正式发布/西山居游戏辟谣「解散」传言:将依法追究恶意造谣

?GPT-5.5 正式发布:更聪明、更省 token?把员工变成 skill 后,Meta 又盯上了他们的鼠标和键盘?库克谈任期内「首个重大错误」:苹果地图翻车,Apple Watch 封神☁️Google 发布第八代 TPU:博通做训练,联发科做推理?宇树科技给机器人装上了轮子,还能前空翻?曝微软曾考虑收购 Cursor?俞敏洪南极行将邀 10 名会员,明年 2 月启程?曝美团副总裁夏华夏已离职

发布时间:2026-04-24来源:爱范儿
华为 Pura X Max 体验:折叠屏手机早该如此

折叠屏手机,今年 7 岁了。这 7 年里,行业反复试探过不同答案:怎么折、屏多大、外屏与内屏该如何分工……但当一切逐渐定型,主流折叠手机却收敛成一种近乎单一的形态:合上,是一台细长的直板机;展开,是一块接近正方形的大屏。当所有人都在重复同一个答案时,一个问题也变得刺眼:这真的是最优解吗?大屏当然有用,但大家都知道正方形比例,并不好用。当硬件技术趋于成熟,对于「形态」的讨论更加不可回避。华为 Pur

发布时间:2026-04-24来源:爱范儿
路口 “新交警” 来了!众擎×多伦:用具身智能,重新定义城市交通管理

近日,全国道路交通安全领域年度风向标——第十六届交博会在南京国际博览中心举行。尖端人形机器人企业众擎机器人与国内A股智慧交通科技龙头企业多伦科技在交博会全新发布“智慧交管机器人解决方案”。该方案将人形机器人技术系统性落地城市交通管理场景,是“智慧交通”向“具身智能+公共安全”融合探索的关键一步,标志着中国智慧交管正式从数字化迈向具身智能新时代。智慧交管机器人解决方案以众擎人形机器人为硬件载体,深度

发布时间:2026-04-24来源:中国机器人网
三星工会4万人集会,股东隔街“反罢工”!

4月23日,在韩国京畿道平泽市三星电子平泽园区前,三星电子工会联合斗争总部组织了一场名为“透明变革,实现取消工资上限——4月23日斗争决议集会”的活动。集会参与者举着写有“让我们透明地改变”和“让我们落实取消上限”的标语,并跟随主持人的带领多次高喊口号。工会主席崔胜浩(Choi Seung-ho)在讲话中强调:“我们聚集在这里,是因为我们已经忍无可忍了。这场斗争是为了三星电子的未来,也是为了韩国的

发布时间:2026-04-24来源:芯智讯
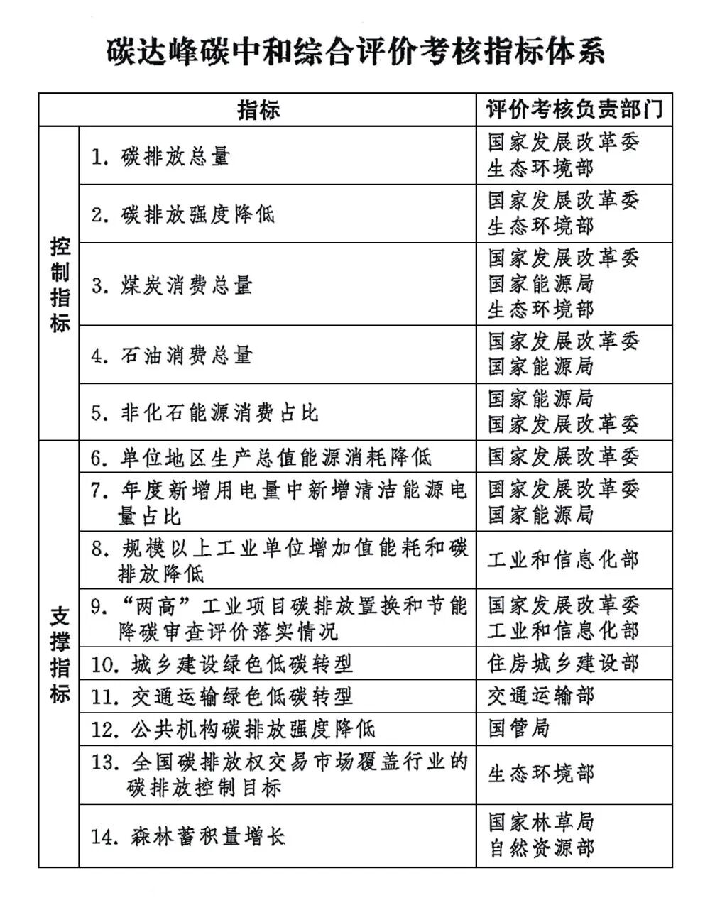
中共中央办公厅 国务院办公厅印发《碳达峰碳中和综合评价考核办法》

近日,中共中央办公厅、国务院办公厅印发《碳达峰碳中和综合评价考核办法》,并发出通知,要求各地区各部门认真遵照执行。《碳达峰碳中和综合评价考核办法》全文如下。碳达峰碳中和综合评价考核办法(2026年2月26日中共中央政治局常委会会议审议批准 2026年4月12日中共中央办公厅、国务院办公厅发布)第一章 总则第一条 为了发挥碳达峰碳中和的战略牵引作用,加快构建碳排放总量和强度双控制度体系,推动地方党委

发布时间:2026-04-24来源:工信微报
Tokyo Electron,上新!

来源:Tokyo Electron(TEL)。TEL 近日宣布推出 Prexa™ SDP 探针台,这是一款可满足切割后器件测试需求的设备。随着计算能力需求激增,用于高性能计算(HPC)和人工智能应用的先进半导体越来越需要最新的 2.5D/3D 封装技术,该技术可将多个器件集成到单个芯片中。要提高这些产品的最终良率,就需要从一批已切割、未封装的器件中筛选出已知良好器件(Known Good Devi

发布时间:2026-04-23来源:半导体盒
蚂蚁集团领投AI硬件底层方案企业,Chiplet再燃战火!

AI硬件产业的新一轮竞争,已从终端产品比拼,下沉到底层技术的硬核较量。近日,Chiplet领域迎来重磅消息——一家深耕AI硬件底层方案的企业勇芯科技宣布完成近亿元A轮融资,由蚂蚁集团战略领投,水木资本跟投,老股东持续追加投资,用资本投票彰显了Chiplet技术在AI硬件领域的巨大潜力。本轮融资的资金将全部聚焦核心方向:持续推进技术迭代、整合供应链生态、扩大产线规模、扩充核心团队,进一步巩固其在AI

发布时间:2026-04-24来源:是说芯语
美股齐跌,油价飙高,“中国金龙”跌近2.5%,Meta宣布裁员8000人,德州仪器大涨近20%

2026.04.24本文字数:1791,阅读时长大约3分钟作者 | 第一财经 陈玺宇周四美股三大股指全线走低。软件股重挫,叠加伊朗局势继续推动油价走高,共同拖累大盘表现。截至收盘,道琼斯工业平均指数跌179.71点,跌幅0.36%,报49310.32点;纳指跌219.06点,跌幅0.89%,报24438.50点;标准普尔500指数跌29.50点,跌幅0.41%,报7108.40点。明星科技股普遍下

发布时间:2026-04-23来源:第一财经
AI – ISPE欧洲年会上无所不在的话题

今年的国际制药工程协会(ISPE)欧洲年会于本周一至三在丹麦哥本哈根市举行。AI是会议热点之一。报告题目中含AI字眼的专题分会场多是座无虚席,边上和后面都站着人。题目中不含AI字眼的主会场报告也有不少与AI相关。由于主会场的报告人往往是业内资深人士,责任和影响都大,他们对AI的看法值得关注。下面简介三个例子。首位主会场报告人是前丹麦最大企业诺和诺德公司(Novo Nordisk)总裁、现任丹麦医疗

发布时间:2026-04-23来源:识林
刚刚,GPT-5.5 发布!Claude Code 连夜治好降智,「奥特曼瘫倒」喜提续集

据外媒 Business Insider 报道,Anthropic 在私募二级市场的估值已突破 1 万亿美元。作为参照,OpenAI 今年 3 月末最新一轮融资的估值,仍停留在 8520 亿美元。除了业内老生常谈的「AI 泡沫论」,这组对比数据也表明了曾经稳坐头把交椅的 OpenAI,如今正在直面被追赶、被超越的压力,但没有让我们等待多久,OpenAI 的反击旋即而至。就在刚刚,GPT-5.5 正

发布时间:2026-04-23来源:APPSO
Science:颜宁/黄隽豪/闫创业等揭示共价修饰、水分子与阳离子配位介导糖质高级组装的新模式

编辑丨王多鱼排版丨水成文糖质(glycan)是生命四大基本生物大分子(核酸、蛋白质、糖质、脂质)之一,在细胞识别、信号转导、免疫调控和结构支持等多种生理过程中发挥关键作用。历史上,糖质曾常被统称为“碳水化合物”(carbohydrates),这一名称源于其经典化学表达形式Cx(H2O)n;尽管糖质研究可追溯至 19 世纪,但与蛋白质和核酸相比,糖质科学的发展长期相对滞后。其根本原因在于:糖质太过复

发布时间:2026-04-23来源:生物世界
海事早知道 | VLCC新船订单新增91艘,中国船厂独占鳌头

2026年4月23日星期四今日热点新闻★ 斩!大单1、大连造船获12艘9200TEU集装箱船订单2、泰州口岸船舶获4艘多用途重吊船建造合同3、象屿海装获3艘2型散货船建造合同4、HD现代重工获1艘破冰船建造合同★ 领!市面5、中海油服自研3000米级水下机器人启航6、远海汽车船与UECC签署战略合作协议★ 交!新船7、江南造船再交一艘甲醇双燃料动力箱船8、三福船舶签字交付一艘11000吨多用途船0

发布时间:2026-04-23来源:海事早知道