行业观察

智慧交管实景落地:人形机器人已成为路口主动治理新单元?

“ 在人形机器人仍多处于展厅演示或商业演出阶段时,已有企业将其实体部署到真实城市路口,开展常态化执勤测试,这可能是目前最具现实落地意义的尝试之一。深圳某路口,一台穿着交警制服的机器人正在执勤。它能联动信号灯指挥交通,能识别非机动车闯红灯,能用标准普通话劝导行人。路过的行人有人驻足拍照,也有人绕道而行。这是众擎机器人与多伦科技联合推出的“智慧交管机器人解决方案”正在进行的常态化部署。截至目前,十多台

发布时间:2026-04-24来源:机器人大讲堂
AI给机床当“军师”,加工一次就对

☞ 这是金属加工(mw1950pub)发布的第21812篇文章编者按在智能制造浪潮席卷全球的今天,机床行业作为“工业母机”,正面临着数字化转型与可持续发展的双重挑战。如何利用数字孪生、人工智能等前沿技术赋能传统制造,实现“一次正确”的高效生产?在CCMT2026展会上,西门子数控携全新升级的SINUMERIK产品家族及工业AI智造解决方案重磅亮相。《金属加工(冷加工)》主编韩景春专访了西门子(中国

发布时间:2026-04-24来源:金属加工
"物理AI(Physical AI)"席卷汉诺威工博会2026

作者:Sophia物联网智库 原创在汉诺威工业博览会 2026 的展馆里,有一个再熟悉不过的画面:机械臂从杂乱的料箱中抓取零部件,快速定位、调整路径,然后精准放置到下一道工序。类似的演示,几乎每一届工业展会上都能看到;但今年,这一场景的“意义”发生了变化。变化不在动作本身,而在动作背后的“决策逻辑”。过去,这些操作依赖预先编排好的程序路径;而现在,越来越多的设备开始在现场自主判断、动态调整,并直接

发布时间:2026-04-24来源:物联网智库
直接杀疯!香农芯创 Q1 净利是去年全年的 2.44 倍,暴增7835%

国际电子商情24日讯,香农芯创今日(4月24日)发布2025年年报和2026年第一季度(Q1)季报。值得关注的是,仅在2026年第一季度(Q1),该公司的盈利是去年的2.44倍。2025年总营收352.51亿元,年营收YoY%增长45.24%;2025年归母净利润(以下简称净利润)5.45亿元,净利润同比106.23%。此外,该公司同日发布的2026年Q1季报业绩成绩激增:该季度营收237.65亿

发布时间:2026-04-24来源:国际电子商情
秦港股份召开2026年一季度经营分析会

4月23日,秦港股份党委书记、董事长张志辉主持召开2026年一季度经营分析会,全面总结一季度经营发展成效,科学研判当前行业发展形势,系统部署下一阶段重点工作任务。公司领导丁晓平、卜周庆、孙景刚、冯喆,集团纪委第一派驻纪检组组长王晓东,总裁助理何承明出席会议。会议强调,公司上下要提高政治站位,坚决贯彻落实河北港口集团工作部署,牢牢锚定年度任务指标,以高度的责任感和使命感,坚持“向外经营,向内管理”理

发布时间:2026-04-24来源:秦皇岛港股份有限公司
百洋股份亮相2026年欧洲海鲜渔业展览会

NEWS4月21-23日,2026年欧洲海鲜渔业展览会(Seafood Expo Global 2026)在巴塞罗那博览中心隆重举行。作为全球规模最大、影响力最深远的海鲜贸易盛会之一,本次展会是水产企业链接全球资源、开拓海外市场、研判行业趋势的核心平台。面对全球水产消费升级、国际市场竞争日趋激烈的形势,百洋股份积极践行集团“国际化”战略部署,持续深耕欧洲市场、拓展全球合作版图、提升百洋罗非鱼行业影

发布时间:2026-04-24来源:百洋股份
《2026 Agent Skills技术与安全白皮书》正式发布 | 中科算网算泥社区

4月24日,由中科算网算泥社区主编的《2026 Agent Skills技术与安全白皮书》正式发布!该报告旨在为技术人员、企业决策者、安全从业者和生态建设者提供一份系统、深入、可操作的参考指南。Agent Skills 的起源与发展1、AI 能力范式的演进2022 年底 ChatGPT 横空出世后,全世界开始学习如何和 AI“说话”。我们发明了“提示词工程”这个概念,尝试用越来越长的 Prompt

发布时间:2026-04-24来源:AIGC开放社区
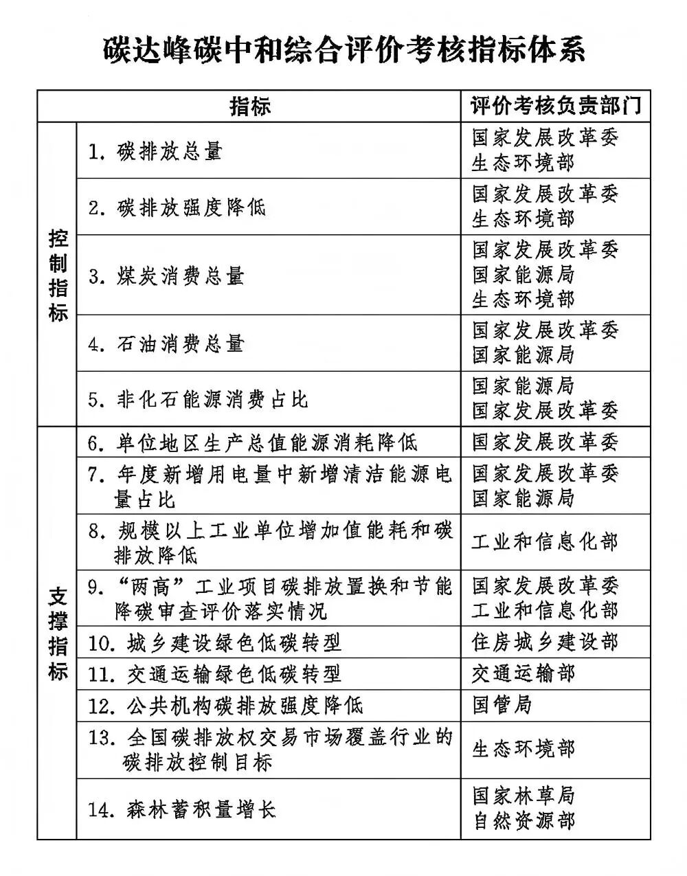
重要政策 | 中共中央办公厅 国务院办公厅印发《碳达峰碳中和综合评价考核办法》

近日,中共中央办公厅、国务院办公厅正式印发了《碳达峰碳中和综合评价考核办法》。《办法》围绕2030年碳排放强度下降65%以上、非化石能源消费占比达25%以及煤炭、石油消费达峰等目标,设置了碳排放总量、碳排放强度、煤炭消费总量、石油消费总量、非化石能源消费占比这5项控制指标以及9项支撑指标。考核采用上下结合的目标分解方式,各地因地制宜编制行动方案,按各项指标是否达标综合评定为优秀、合格、不合格三个等

发布时间:2026-04-24来源:海油绿色低碳
想带娃去海南看海吗?五一出行购票攻略,请收好~

“五一”小长假的脚步越来越近了!各位宝爸宝妈们,是不是已经迫不及待想带着宝贝去海南看碧海蓝天,吹吹温柔的海风啦?别急别急~为了让大家的亲子旅途更加顺畅无阻,咱们海峡股份今天给大家送上一份 “五一”带娃出行购票通关秘籍!?01儿童购票规则(必看!)✅ 免票儿童(无需花钱,但需实名)年龄0-6岁或身高不超过1.2米的儿童,可享受免票政策;✅ 半价儿童票(优惠力度拉满)年龄6-14岁 或 14-18岁以

发布时间:2026-04-24来源:海峡股份
超7.3亿美元!爱科瑞思NewCo出海

合作机会来了!国内上市药企寻找临床阶段妇科(肿瘤除外)或抗感染创新药,小分子优先。希望成熟靶点,风险低。欢迎感兴趣的药企立即联系药时代BD团队!BD@drugtimes.cn2026年4月24日,杭州爱科瑞思生物医药有限公司宣布与K2 Therapeutics达成合作,后者获得ACR246开发及商业化的独家全球权益。本次交易采用NewCo模式。爱科瑞思将获得美元现金首付款,资产公司相应股权对价、最

发布时间:2026-04-24来源:药时代
参会须知 | 300+单位报名!第二届玻璃基板与光电融合技术峰会

2026第二届玻璃基板与光电融合技术峰会——从TGV工艺到CPO集成会议背景在半导体产业持续向更高性能、更小尺寸、更低功耗迈进的当下,玻璃基板与光电融合技术正成为推动产业革新的关键力量。玻璃通孔(TGV)工艺和共封装光学(CPO)技术的创新与发展,不仅为集成电路的封装与互连带来了新的解决方案,也为数据中心、人工智能、5G通信等领域的发展提供了强大支撑。随着摩尔定律逐渐逼近物理极限,传统的封装和互连

发布时间:2026-04-24来源:半导体在线
正确政绩观蕴含的价值导向与科学方法

树立和践行正确政绩观,需要从理论与实践、历史与当下结合的角度把握其重大意义,着力从党性高度揭示政绩观偏差的根本原因,全面把握正确政绩观蕴含的价值导向与科学方法,不断完善践行正确政绩观的保障条件。政绩观问题是一个根本性问题从党的性质宗旨看,政绩观问题与立党为公、执政为民息息相关。作为“人民的党”“为人民服务的党”,中国共产党存在的意义就是“为老百姓办事,把老百姓的事情办好”;各级干部手中的权力是党和

发布时间:2026-04-24来源:自然北海
中海油服首季各项工作取得良好成效

一季度,中海油服深入贯彻集团公司“1566”总体发展思路,持续抓好核心能力建设、价值创造、科技创新、产业升级等重点任务,各项工作取得良好成效。在核心能力持续提升方面,中海油服围绕风险勘探、甩开勘探、深水深层勘探等重点领域,持续加大“探、测、录、试”系列关键核心技术攻关和迭代升级力度。一季度,百余艘船舶投入作业,为国内油气增储上产提供有力保障。在技术攻关方面,中海油服聚焦勘探开发难点领域,持续对“璇

发布时间:2026-04-24来源:中海油服COSL
这辆卡车,永远走不出港口|港口圈

如果有人告诉你,世界上有一种卡车,驾驶室只有一半、时速不超过40公里、这辈子注定只能在一个地方打转——你大概会觉得,这是哪个设计师喝多了画出来的草图。但它不仅真实存在,还是全球最繁忙港口里的绝对主角之一。它有个正经名字,叫偏置式集卡。老码头人更愿意叫它另一个名字——偏置头码头车。在聊这辆奇葩卡车之前,我们先想象一个场景。你开着一辆普通的重型卡车,车头稳稳居中,左右对称,视野开阔,跑起高速来四平八稳

发布时间:2026-04-24来源:港口圈
中一签最高赚38.9万!年内最强新股暴涨950%,国产测试设备龙头引爆市场!

4月24日,科创板新股联讯仪器(688808.SH) 正式上市,股价开盘强势冲高,盘中涨幅一度突破950%,触及859.88元/股,一举刷新A股新股上市首日开盘价纪录,超越此前沐曦股份700元/股的最高开盘价。截至午间收盘,联讯仪器报价801.19元/股,涨幅达878.5%,对应总市值823亿元,半日换手率高达67.2%,市场交易情绪极度火热。 超高涨幅也缔造了年度顶级打新收益。资料显示,联讯仪器

发布时间:2026-04-24来源:是说芯语